Suppr超能文献

rs290487 C 等位基因通过转录和染色质结合的等位基因特异性变化异常增强肝糖异生。

rs290487 C allele aberrantly enhances hepatic gluconeogenesis through allele-specific changes in transcription and chromatin binding.

机构信息

Department of Surgery, The First Affiliated Hospital, Zhejiang University School of Medicine, Hangzhou, China.

Eye Center, The Second Affiliated Hospital, Zhejiang University School of Medicine, Hangzhou, China.

出版信息

Aging (Albany NY). 2020 Jul 10;12(13):13365-13387. doi: 10.18632/aging.103442.

Abstract

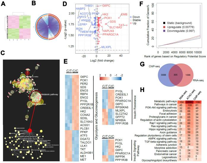
In this study, we investigated the mechanisms underlying the altered hepatic glucose metabolism and enhanced diabetes risk in individuals with the rs290487 C allele. Analysis of 195 cirrhotic patients revealed a higher insulin resistance index and incidence of hepatogenous diabetes in patients with the rs290487 C/C genotype compared to those with the C/T or T/T genotype. The experiments using targeted mutant PLC-PRF-5 cell line showed that cells with the rs290487 C/C genotype (C/C cells) had higher glucose production, lower glucose uptake, and lower mRNA and protein levels than those with the C/T genotype (C/T cells). Integrated multi-omics analysis of ChIP-seq, ATAC-seq, RNA-seq, and metabolomics data showed genome-wide alterations in the DNA binding affinity of TCF7L2 in the C/C cells, including gain (e.g., and ) and loss (e.g., and ) of binding sites in several glucose metabolism-related genes. These allele-specific changes in transcriptional regulation lead to increased expression of gluconeogenesis-related genes (, and ) and their downstream metabolites (oxaloacetate and β-D-fructose 2,6-bisphosphate). These findings demonstrate that the rs290487 C allele enhances gluconeogenesis through allele-specific changes in transcription and chromatin binding.

摘要

在这项研究中,我们研究了 rs290487 C 等位基因个体中肝脏葡萄糖代谢改变和糖尿病风险增加的机制。对 195 例肝硬化患者的分析显示,与 C/T 或 T/T 基因型患者相比,rs290487 C/C 基因型患者的胰岛素抵抗指数更高,肝源性糖尿病的发生率更高。使用靶向突变 PLC-PRF-5 细胞系的实验表明,与 C/T 基因型(C/T 细胞)相比,rs290487 C/C 基因型(C/C 细胞)的细胞葡萄糖生成更高,葡萄糖摄取更低,mRNA 和蛋白水平更低。ChIP-seq、ATAC-seq、RNA-seq 和代谢组学数据的综合多组学分析显示,C/C 细胞中 TCF7L2 的 DNA 结合亲和力在全基因组范围内发生改变,包括几个葡萄糖代谢相关基因结合位点的获得(例如和)和丧失(例如和)。这些转录调控的等位基因特异性变化导致糖异生相关基因(、和)及其下游代谢物(草酰乙酸和β-D-果糖 2,6-二磷酸)的表达增加。这些发现表明,rs290487 C 等位基因通过转录和染色质结合的等位基因特异性变化增强糖异生。

https://cdn.ncbi.nlm.nih.gov/pmc/blobs/7c8f/7377900/0b31fdb57c54/aging-12-103442-g004.jpg

文献AI研究员

20分钟写一篇综述,助力文献阅读效率提升50倍。

立即体验

用中文搜PubMed

大模型驱动的PubMed中文搜索引擎

马上搜索

文档翻译

学术文献翻译模型,支持多种主流文档格式。

立即体验