Suppr超能文献

褪黑素通过其受体和 AKT/线粒体/半胱天冬酶途径保护巨核细胞免于细胞凋亡。

Melatonin protects against apoptosis of megakaryocytic cells via its receptors and the AKT/mitochondrial/caspase pathway.

机构信息

The Seventh Affiliated Hospital, Sun Yat-Sen University, Shenzhen, Guangdong, China.

Nanfang Hospital, Southern Medical University, Guangzhou, China.

出版信息

Aging (Albany NY). 2020 Jul 10;12(13):13633-13646. doi: 10.18632/aging.103483.

Abstract

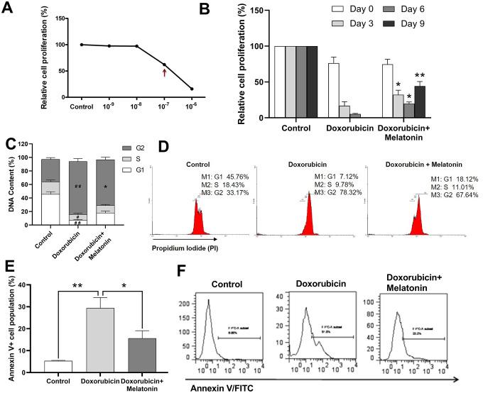
Clinical studies have shown that melatonin lowers the frequency of thrombocytopenia in patients with cancer undergoing radiotherapy or chemotherapy. Here, we investigated the mechanisms by which melatonin promotes platelet formation and survival. Our results show that melatonin exerted protective effects on serum-free induced apoptosis of CHRF megakaryocytes (MKs). Melatonin promoted the formation of MK colony forming units (CFUs) in a dose-dependent manner. Using doxorubicin-treated CHRF cells, we found that melatonin rescued G2/M cell cycle arrest and cell apoptosis induced by doxorubicin. The expression of p-AKT was increased by melatonin treatment, an effect that was abolished by melatonin receptor blocker. In addition, we demonstrated that melatonin enhanced the recovery of platelets in an irradiated mouse model. Megakaryopoiesis was largely preserved in melatonin-treated mice. We obtained the same results from bone marrow histology and CFU-MK formation assays. Melatonin may exert these protective effects by directly stimulating megakaryopoiesis and inhibiting megakaryocyte apoptosis through activation of its receptors and AKT signaling.

摘要

临床研究表明,褪黑素可降低癌症患者在放疗或化疗过程中血小板减少症的发生频率。在这里,我们研究了褪黑素促进血小板生成和存活的机制。我们的结果表明,褪黑素对无血清诱导的 CHRF 巨核细胞 (MK) 凋亡具有保护作用。褪黑素以剂量依赖性方式促进 MK 集落形成单位 (CFU) 的形成。使用多柔比星处理的 CHRF 细胞,我们发现褪黑素可挽救多柔比星诱导的 G2/M 细胞周期阻滞和细胞凋亡。褪黑素处理后 p-AKT 的表达增加,而褪黑素受体阻滞剂可消除这种作用。此外,我们证明褪黑素可增强辐照小鼠模型中血小板的恢复。褪黑素处理的小鼠中巨核细胞生成得到了很大的保留。我们从骨髓组织学和 CFU-MK 形成测定中获得了相同的结果。褪黑素可能通过直接刺激巨核细胞生成和通过其受体和 AKT 信号通路抑制巨核细胞凋亡来发挥这些保护作用。

https://cdn.ncbi.nlm.nih.gov/pmc/blobs/2787/7377846/d5892131e5f7/aging-12-103483-g001.jpg

文献检索

告别复杂PubMed语法,用中文像聊天一样搜索,搜遍4000万医学文献。AI智能推荐,让科研检索更轻松。

立即免费搜索

文件翻译

保留排版,准确专业,支持PDF/Word/PPT等文件格式,支持 12+语言互译。

免费翻译文档

深度研究

AI帮你快速写综述,25分钟生成高质量综述,智能提取关键信息,辅助科研写作。

立即免费体验