Novo Nordisk A/S, Søborg, Denmark.
IQVIA, Zaventem, Belgium.
Pharmacoeconomics. 2020 Oct;38(10):1123-1133. doi: 10.1007/s40273-020-00941-3.
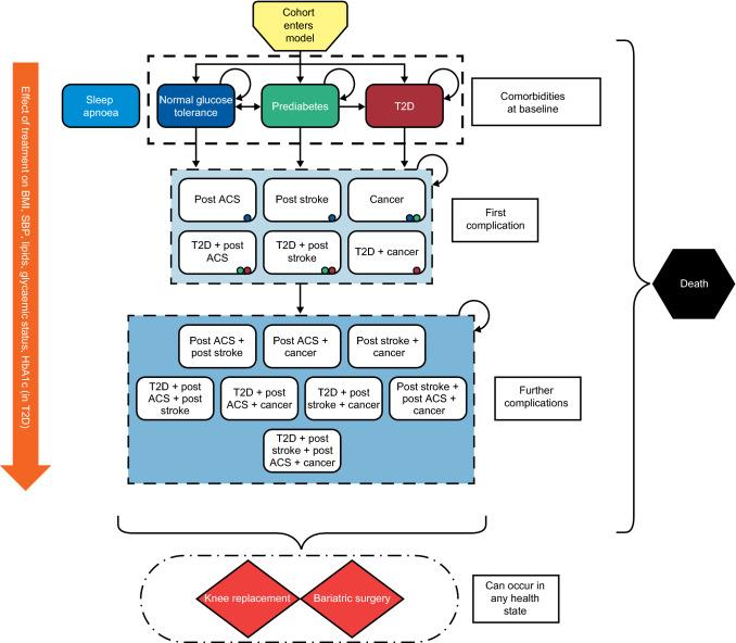
For economic models to be considered fit for purpose, it is vital that their outputs can be interpreted with confidence by clinicians, budget holders and other stakeholders. Consequently, thorough validation of models should be carried out to enhance confidence in their predictions. Here, we present results of external dependent and independent validations of the Core Obesity Model (COM), which was developed to assess the cost-effectiveness of weight management interventions.
The aim was to assess the external validity of the COM (version 6.1), in line with best practice guidance from the International Society for Pharmacoeconomics and Outcomes Research and the Society for Medical Decision Making.
For validation, suitable sources and outcomes were identified, and used to populate the COM with relevant inputs to allow prediction of study outcomes. Study characteristics were entered into the COM to replicate either the studies used to develop the model (dependent validation) or those not included in the model (independent validation). The concordance between predicted and observed outcomes was then assessed using established statistical methods and generation of mean error estimates.
For most outcomes, the predictions of the COM showed good linear correlation with observed outcomes, as evidenced by the high coefficients of determination (R values). The independent validation revealed a degree of underestimation in predictions of cardiovascular (CV) disease and mortality, and type 2 diabetes.
The predictions generated by the risk equations used in the COM showed good concordance both with the studies used to develop the model and with studies not included in the model. In particular, the concordance observed in the external dependent validation suggests that the COM accurately predicts obesity-related event rates observed in the studies used to develop the model. However, the impact of existing CV risk, as well as mortality, is a key area for future refinement of the COM. Our results should increase confidence in the estimates derived from the COM and reduce uncertainty associated with analyses using this model.
为了使经济模型能够满足其目的,其输出结果能够被临床医生、预算决策者和其他利益相关者有信心地解读是至关重要的。因此,应该对模型进行彻底的验证,以增强人们对其预测的信心。在这里,我们介绍了核心肥胖模型(COM)的外部依赖性和独立性验证结果,该模型是为了评估体重管理干预措施的成本效益而开发的。
根据国际药物经济学和结果研究学会以及医学决策学会的最佳实践指南,评估 COM(版本 6.1)的外部有效性。
为了进行验证,确定了合适的来源和结果,并将相关输入用于填充 COM,以允许预测研究结果。将研究特征输入 COM 以复制模型开发过程中使用的研究(依赖性验证)或未包含在模型中的研究(独立性验证)。然后使用既定的统计方法和生成平均误差估计值来评估预测结果与观察结果之间的一致性。
对于大多数结果,COM 的预测与观察结果具有良好的线性相关性,这表现在高决定系数(R 值)上。独立验证表明,心血管疾病和死亡率以及 2 型糖尿病的预测存在一定程度的低估。
COM 中使用的风险方程生成的预测与用于开发模型的研究以及未包含在模型中的研究具有良好的一致性。特别是,外部依赖性验证中观察到的一致性表明,COM 准确地预测了用于开发模型的研究中观察到的肥胖相关事件率。然而,现有心血管风险以及死亡率的影响是 COM 未来改进的关键领域。我们的结果应增强人们对 COM 得出的估计值的信心,并减少使用该模型进行分析的不确定性。