• 文献检索
  • 文档翻译
  • 深度研究
  • 学术资讯
  • Suppr Zotero 插件Zotero 插件
  • 邀请有礼
  • 套餐&价格
  • 历史记录
应用&插件
Suppr Zotero 插件Zotero 插件浏览器插件Mac 客户端Windows 客户端微信小程序
定价
高级版会员购买积分包购买API积分包
服务
文献检索文档翻译深度研究API 文档MCP 服务
关于我们
关于 Suppr公司介绍联系我们用户协议隐私条款
关注我们

Suppr 超能文献

核心技术专利:CN118964589B侵权必究
粤ICP备2023148730 号-1Suppr @ 2026

文献检索

告别复杂PubMed语法,用中文像聊天一样搜索,搜遍4000万医学文献。AI智能推荐,让科研检索更轻松。

立即免费搜索

文件翻译

保留排版,准确专业,支持PDF/Word/PPT等文件格式,支持 12+语言互译。

免费翻译文档

深度研究

AI帮你快速写综述,25分钟生成高质量综述,智能提取关键信息,辅助科研写作。

立即免费体验

德国猪源 H1N1 流感病毒谱系的共同循环。

Cocirculation of Swine H1N1 Influenza A Virus Lineages in Germany.

机构信息

Section of Experimental Virology, Institute for Medical Microbiology, Jena University Hospital, Friedrich Schiller University Jena, D-07745 Jena, Germany.

CF DNA Sequencing, Leibniz Institute on Aging, Fritz Lipmann Institute, D-07745 Jena, Germany.

出版信息

Viruses. 2020 Jul 15;12(7):762. doi: 10.3390/v12070762.

DOI:10.3390/v12070762
PMID:32679903
原文链接:https://pmc.ncbi.nlm.nih.gov/articles/PMC7411773/
Abstract

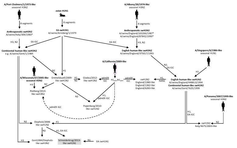
The genome analysis of 328 H1N1 swine influenza virus isolates collected in a 13-year long-term swine influenza surveillance in Germany is reported. Viral genomes were sequenced with the Illumina next-generation sequencing technique and conventional Sanger methods. Phylogenetic analyses were conducted with Bayesian tree inference. The results indicate continued prevalence of Eurasian avian swine H1N1 but also emergence of a novel H1N1 reassortant, named Schneiderkrug/2013-like swine H1N1, with human-like hemagglutinin and avian-like neuraminidase and internal genes. Additionally, the evolution of an antigenic drift variant of A (H1N1) pdm09 was observed, named Wachtum/2014-like swine H1N1. Both variants were first isolated in northwest Germany, spread to neighboring German states and reached greater proportions of the H1N1 isolates of 2014 and 2015. The upsurge of Wachtum/2014-like swine H1N1 is of interest as this is the first documented persistent swine-to-swine spread of A (H1N1) pdm09 in Germany associated with antigenic variation. Present enzootic swine influenza viruses in Germany now include two or more co-circulating, antigenically variant viruses of each of the subtypes, H1N1 and H1N2.

摘要

本文报道了对在德国进行的为期 13 年的长期猪流感监测中收集的 328 株 H1N1 猪流感病毒分离株的基因组分析。使用 Illumina 下一代测序技术和传统的 Sanger 方法对病毒基因组进行测序。采用贝叶斯树推断进行系统发育分析。结果表明,欧亚大陆禽源 H1N1 仍在持续流行,但也出现了一种新型的 H1N1 重组病毒,名为 Schneiderkrug/2013 样猪 H1N1,具有类似于人类的血凝素和类似于禽类的神经氨酸酶以及内部基因。此外,还观察到 A(H1N1)pdm09 的抗原漂移变异株的进化,命名为 Wachtum/2014 样猪 H1N1。这两种变体均首次在德国西北部分离得到,随后传播到邻近的德国州,并在 2014 年和 2015 年达到更大比例的 H1N1 分离株。Wachtum/2014 样猪 H1N1 的爆发引起了人们的关注,因为这是德国首次记录到与抗原变异相关的 A(H1N1)pdm09 的持续性猪与猪之间的传播。目前在德国流行的猪流感病毒包括两种或更多种亚型 H1N1 和 H1N2 的共循环和抗原变异病毒。

https://cdn.ncbi.nlm.nih.gov/pmc/blobs/b522/7411773/a3946c7e6151/viruses-12-00762-g005.jpg
https://cdn.ncbi.nlm.nih.gov/pmc/blobs/b522/7411773/7871bd4e057e/viruses-12-00762-g001.jpg
https://cdn.ncbi.nlm.nih.gov/pmc/blobs/b522/7411773/15e10f5353ac/viruses-12-00762-g002.jpg
https://cdn.ncbi.nlm.nih.gov/pmc/blobs/b522/7411773/f142239e9604/viruses-12-00762-g003.jpg
https://cdn.ncbi.nlm.nih.gov/pmc/blobs/b522/7411773/4468c6ee28cb/viruses-12-00762-g004.jpg
https://cdn.ncbi.nlm.nih.gov/pmc/blobs/b522/7411773/a3946c7e6151/viruses-12-00762-g005.jpg
https://cdn.ncbi.nlm.nih.gov/pmc/blobs/b522/7411773/7871bd4e057e/viruses-12-00762-g001.jpg
https://cdn.ncbi.nlm.nih.gov/pmc/blobs/b522/7411773/15e10f5353ac/viruses-12-00762-g002.jpg
https://cdn.ncbi.nlm.nih.gov/pmc/blobs/b522/7411773/f142239e9604/viruses-12-00762-g003.jpg
https://cdn.ncbi.nlm.nih.gov/pmc/blobs/b522/7411773/4468c6ee28cb/viruses-12-00762-g004.jpg
https://cdn.ncbi.nlm.nih.gov/pmc/blobs/b522/7411773/a3946c7e6151/viruses-12-00762-g005.jpg

相似文献

1
Cocirculation of Swine H1N1 Influenza A Virus Lineages in Germany.德国猪源 H1N1 流感病毒谱系的共同循环。
Viruses. 2020 Jul 15;12(7):762. doi: 10.3390/v12070762.
2
Influenza A Viruses of Swine (IAV-S) in Vietnam from 2010 to 2015: Multiple Introductions of A(H1N1)pdm09 Viruses into the Pig Population and Diversifying Genetic Constellations of Enzootic IAV-S.2010年至2015年越南的猪甲型流感病毒(IAV-S):A(H1N1)pdm09病毒多次传入猪群以及地方性IAV-S的基因组合多样化
J Virol. 2016 Dec 16;91(1). doi: 10.1128/JVI.01490-16. Print 2017 Jan 1.
3
Novel reassortant swine H3N2 influenza A viruses in Germany.德国新型重配猪源 H3N2 流感 A 病毒。
Sci Rep. 2020 Aug 31;10(1):14296. doi: 10.1038/s41598-020-71275-5.
4
[Swine influenza virus: evolution mechanism and epidemic characterization--a review].[猪流感病毒:进化机制与流行特征——综述]
Wei Sheng Wu Xue Bao. 2009 Sep;49(9):1138-45.
5
Reassortants of the pandemic (H1N1) 2009 virus and establishment of a novel porcine H1N2 influenza virus, lineage in Germany.大流行(H1N1)2009 病毒的重配体和新型猪源 H1N2 流感病毒在德国的建立。
Vet Microbiol. 2013 Dec 27;167(3-4):345-56. doi: 10.1016/j.vetmic.2013.09.024. Epub 2013 Oct 1.
6
Novel reassortant influenza A(H1N2) virus derived from A(H1N1)pdm09 virus isolated from swine, Japan, 2012.2012 年从日本猪源分离的 A(H1N1)pdm09 衍生的新型重配季节性 A(H1N2)流感病毒。
Emerg Infect Dis. 2013 Dec;19(12):1972-4. doi: 10.3201/eid1912.120944.
7
Expanded cocirculation of stable subtypes, emerging lineages, and new sporadic reassortants of porcine influenza viruses in swine populations in Northwest Germany.德国西北部猪群中流感病毒的稳定亚型、新兴谱系和新的散发性重组的广泛循环。
J Virol. 2013 Oct;87(19):10460-76. doi: 10.1128/JVI.00381-13. Epub 2013 Jul 3.
8
Reassortant swine influenza viruses isolated in Japan contain genes from pandemic A(H1N1) 2009.在日本分离出的重配猪流感病毒含有2009年甲型H1N1大流行性流感病毒的基因。
Microbiol Immunol. 2014 Jun;58(6):327-41. doi: 10.1111/1348-0421.12152.
9
Novel triple-reassortant H1N1 swine influenza viruses in pigs in Tianjin, Northern China.中国北方天津市猪群中发现的新型三重重组H1N1猪流感病毒。
Vet Microbiol. 2016 Feb 1;183:85-91. doi: 10.1016/j.vetmic.2015.12.006. Epub 2015 Dec 12.
10
Analysis of influenza A viruses of subtype H1 from wild birds, turkeys and pigs in Germany reveals interspecies transmission events.德国野生鸟类、火鸡和猪中 H1 亚型流感病毒的分析显示了种间传播事件。
Influenza Other Respir Viruses. 2011 Jul;5(4):276-84. doi: 10.1111/j.1750-2659.2011.00201.x. Epub 2011 Feb 28.

引用本文的文献

1
Evolutionary dynamics and molecular epidemiology of H1N1 pandemic 2009 influenza A viruses across swine farms in Denmark.丹麦各猪场2009年甲型H1N1大流行性流感病毒的进化动力学与分子流行病学
Virus Evol. 2025 Mar 7;11(1):veaf014. doi: 10.1093/ve/veaf014. eCollection 2025.
2
Predicting viral host codon fitness and path shifting through tree-based learning on codon usage biases and genomic characteristics.通过基于密码子使用偏好和基因组特征的树状学习预测病毒宿主密码子适应性和路径转移。
Sci Rep. 2025 Apr 10;15(1):12251. doi: 10.1038/s41598-025-91469-z.
3
Genetic and molecular characterization of a novel reassortant H3N2 influenza virus from a sick pig in Eastern China in 2019.

本文引用的文献

1
N-Linked Glycans and K147 Residue on Hemagglutinin Synergize To Elicit Broadly Reactive H1N1 Influenza Virus Antibodies.N-连接聚糖和血凝素 K147 残基协同诱导广泛反应性 H1N1 流感病毒抗体。
J Virol. 2020 Feb 28;94(6). doi: 10.1128/JVI.01432-19.
2
Displacement of the Gent/1999 human-like swine H1N2 influenza A virus lineage by novel H1N2 reassortants in Germany.德国新型 H1N2 重配病毒取代 Gent/1999 类似人类的猪源 H1N2 流感 A 病毒株。
Arch Virol. 2020 Jan;165(1):55-67. doi: 10.1007/s00705-019-04457-w. Epub 2019 Nov 6.
3
Novel reassortant of H1N1 swine influenza virus detected in pig population in Russia.
2019年来自中国东部一头病猪的新型重配H3N2流感病毒的基因和分子特征
Vet Res. 2025 Feb 10;56(1):38. doi: 10.1186/s13567-025-01462-7.
4
Influenza A Viruses in the Swine Population: Ecology and Geographical Distribution.猪群中的甲型流感病毒:生态与地理分布。
Viruses. 2024 Nov 1;16(11):1728. doi: 10.3390/v16111728.
5
Long-Term Serological Investigations of Influenza A Virus in Free-Living Wild Boars () from Northern Italy (2007-2014).意大利北部(2007 - 2014年)自由放养野猪中甲型流感病毒的长期血清学调查
Microorganisms. 2022 Sep 1;10(9):1768. doi: 10.3390/microorganisms10091768.
6
Mutation in Hemagglutinin Antigenic Sites in Influenza A pH1N1 Viruses from 2015-2019 in the United States Mountain West, Europe, and the Northern Hemisphere.2015-2019 年美国山区西部、欧洲和北半球流感 A pH1N1 病毒血凝素抗原位点的突变。
Genes (Basel). 2022 May 19;13(5):909. doi: 10.3390/genes13050909.
7
Genetic Variability among Swine Influenza Viruses in Italy: Data Analysis of the Period 2017-2020.意大利猪流感病毒的遗传变异性:2017-2020 年期间的数据分析。
Viruses. 2021 Dec 28;14(1):47. doi: 10.3390/v14010047.
8
Review of genome sequencing technologies in molecular characterization of influenza A viruses in swine.猪流感 A 病毒分子特征的基因组测序技术综述。
J Vet Diagn Invest. 2022 Mar;34(2):177-189. doi: 10.1177/10406387211068023. Epub 2022 Jan 17.
9
Similar severity of influenza primary and re-infections in pre-school children requiring outpatient treatment due to febrile acute respiratory illness: prospective, multicentre surveillance study (2013-2015).学龄前儿童因发热急性呼吸道疾病接受门诊治疗时,原发性和再发性流感的严重程度相似:前瞻性、多中心监测研究(2013-2015 年)。
BMC Infect Dis. 2022 Jan 4;22(1):12. doi: 10.1186/s12879-021-06988-7.
10
Improving Current Knowledge on Seroprevalence and Genetic Characterization of Swine Influenza Virus in Croatian Pig Farms: A Retrospective Study.提高对克罗地亚猪场甲型流感病毒血清流行率和基因特征的现有认识:一项回顾性研究。
Pathogens. 2021 Nov 22;10(11):1527. doi: 10.3390/pathogens10111527.
在俄罗斯的猪群中检测到新型 H1N1 猪流感病毒重组株。
Emerg Microbes Infect. 2019;8(1):1456-1464. doi: 10.1080/22221751.2019.1673136.
4
Longitudinal field studies reveal early infection and persistence of influenza A virus in piglets despite the presence of maternally derived antibodies.纵向研究表明,尽管存在母源抗体,仔猪仍会早期感染和持续感染甲型流感病毒。
Vet Res. 2019 May 22;50(1):36. doi: 10.1186/s13567-019-0655-x.
5
MEGA X: Molecular Evolutionary Genetics Analysis across Computing Platforms.MEGA X:跨越计算平台的分子进化遗传学分析。
Mol Biol Evol. 2018 Jun 1;35(6):1547-1549. doi: 10.1093/molbev/msy096.
6
Control of endemic swine flu persistence in farrow-to-finish pig farms: a stochastic metapopulation modeling assessment.控制分娩至育肥猪场地方性猪流感的持续存在:一种随机集合种群建模评估
Vet Res. 2017 Oct 3;48(1):58. doi: 10.1186/s13567-017-0462-1.
7
A Phylogeny-Based Global Nomenclature System and Automated Annotation Tool for H1 Hemagglutinin Genes from Swine Influenza A Viruses.一种基于系统发育的甲型猪流感病毒H1血凝素基因全球命名系统及自动注释工具。
mSphere. 2016 Dec 14;1(6). doi: 10.1128/mSphere.00275-16. eCollection 2016 Nov-Dec.
8
Maternally Derived Immunity Extends Swine Influenza A Virus Persistence within Farrow-to-Finish Pig Farms: Insights from a Stochastic Event-Driven Metapopulation Model.母源免疫力延长甲型流感病毒在全进全出养猪场中的持续时间:基于随机事件驱动的集合种群模型的见解
PLoS One. 2016 Sep 23;11(9):e0163672. doi: 10.1371/journal.pone.0163672. eCollection 2016.
9
Effects of HA and NA glycosylation pattern changes on the transmission of avian influenza A(H7N9) virus in guinea pigs.血凝素(HA)和神经氨酸酶(NA)糖基化模式变化对甲型H7N9禽流感病毒在豚鼠中传播的影响
Biochem Biophys Res Commun. 2016 Oct 14;479(2):192-197. doi: 10.1016/j.bbrc.2016.09.024. Epub 2016 Sep 6.
10
High turnover drives prolonged persistence of influenza in managed pig herds.高周转率导致流感在集约化猪场中长期持续存在。
J R Soc Interface. 2016 Jun;13(119). doi: 10.1098/rsif.2016.0138.