Hong Jing, Chen Xi-Zhen, Peng You-Gong, Zhang Wei Kevin, Tang He-Bin, Li Yu-Sang
Laboratory of Hepatopharmacology and Ethnopharmacology, School of Pharmaceutical Sciences, South-Central University for Nationalities, Wuhan, China.
Department of General Surgery, The Second People's Hospital of Jingmen, Jingmen, China.
Front Pharmacol. 2020 Jul 10;11:1052. doi: 10.3389/fphar.2020.01052. eCollection 2020.
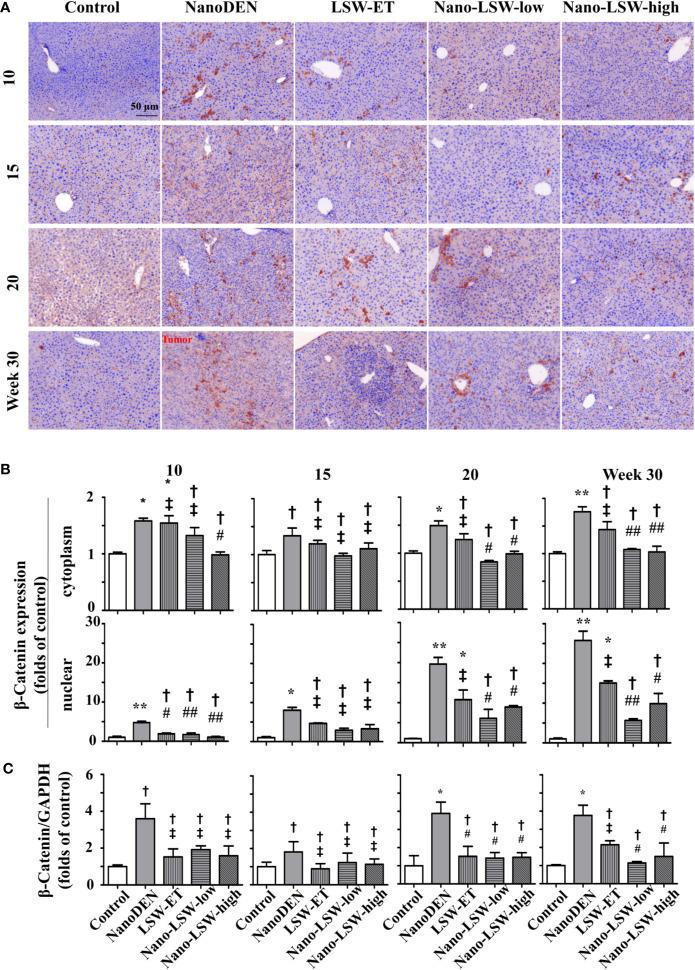
We previously isolated an ethanol fraction of LSW (Liushenwan pill, a traditional Chinese medicine) which has been shown to prevent and treat liver cancer induced by nanodiethylnitrosamine (nanoDEN) in mice. In the present study, we utilized a high-pressure microfluidics technique to generate LSW lipid nanoparticles (nano-LSW) to reduce its toxicity, and enhance its inhibitory effect on tumor growth, and further evaluate its therapeutic effect using a nanoDEN-induced mouse model of liver cancer. Our results indicated that nano-LSW-low could induce apoptosis in HepG2 cells, but exhibited low toxicity in L02 cells. Furthermore, the results indicated that nano-LSW-low exerted minimal or no damage to normal hepatocytes, kidney, and small intestine tissues. In addition, our results showed that at the 20 week, the inflammatory infiltration in the mice in the model group increased severely, and partial pimelosis and fibrosis occurred. In contrast, the liver tissues in the mice treated with nano-LSW exhibited only slight inflammatory infiltration, without pimelosis and fibrosis. At the 30 week, 4 out of 5 liver tissues in the model group showed hyperplastic nodules by hematoxylin and eosin (H&E) staining. However, the liver tissues in the nano-LSW treatment group did not showed hyperplastic nodules. Immunohistochemical staining showed that, in contrast to the model group, the levels of COX-2, PCNA, β-catenin, and HMGB1 protein expressions were significantly lower in the nano-LSW-low group at the 20 and 30 week. Compared to model group, the , , , and mRNA levels obviously decreased in the liver tissue after the nano-LSW-low treatment. Taken together, nano-LSW-low may serve as a potent therapeutic agent for preventing liver cancer by interfering with multiple critical factors for the tumor microenvironment during oncogenesis.
我们之前分离出了六神丸(一种传统中药)的乙醇提取物,该提取物已被证明可预防和治疗小鼠体内由纳米二乙基亚硝胺(nanoDEN)诱导的肝癌。在本研究中,我们利用高压微流控技术制备了六神丸脂质纳米粒(nano-LSW),以降低其毒性,增强其对肿瘤生长的抑制作用,并使用nanoDEN诱导的小鼠肝癌模型进一步评估其治疗效果。我们的结果表明,低剂量nano-LSW可诱导HepG2细胞凋亡,但对L02细胞毒性较低。此外,结果表明,低剂量nano-LSW对正常肝细胞、肾脏和小肠组织的损伤极小或无损伤。此外,我们的结果显示,在第20周时,模型组小鼠的炎症浸润严重增加,并出现部分脂肪变性和纤维化。相比之下,用nano-LSW处理的小鼠肝脏组织仅表现出轻微的炎症浸润,无脂肪变性和纤维化。在第30周时,模型组5个肝脏组织中有4个经苏木精-伊红(H&E)染色显示有增生性结节。然而,nano-LSW治疗组的肝脏组织未显示增生性结节。免疫组织化学染色显示,与模型组相比,在第20周和第30周时,低剂量nano-LSW组中COX-2、PCNA、β-连环蛋白和HMGB1蛋白表达水平显著降低。与模型组相比,低剂量nano-LSW处理后肝脏组织中 、 、 和 mRNA水平明显下降。综上所述,低剂量nano-LSW可能通过干扰肿瘤发生过程中肿瘤微环境的多个关键因素,成为预防肝癌的有效治疗剂。