Laboratory of Mucosal Exposome and Biomodulation, Department of Biomedical Sciences, Pusan National University, Yangsan, South Korea.
Biomedical Research Institute, Pusan National University, Yangsan, South Korea.
Front Immunol. 2020 Jul 16;11:1530. doi: 10.3389/fimmu.2020.01530. eCollection 2020.
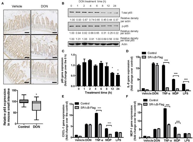
Type B 8-keto-trichothecenes are muco-active mycotoxins that exist as inevitable contaminants in cereal-based foodstuffs. Gut-associated inflammation is an early frontline response during human and animal exposure to these mycotoxins. Despite various tools for chemical identification, optimized biomonitoring of sentinel response-associated biomarkers is required to assess the specific proinflammatory actions of 8-keto-trichothecenes in the gut epithelial barrier. In the present study, intoxication with 8-keto-trichothecenes in human intestinal epithelial cells was found to trigger early response gene 1 product (EGR-1) that plays crucial roles in proinflammatory chemokine induction. In contrast, epithelial exposure to 8-keto-trichothecenes resulted in downregulated expression of nuclear factor NF-kappa-B p65 protein, a key transcription factor, during general inflammatory responses in the gut. Based on the early molecular patterns of expression, the inflammation-inducing activity of 8-keto-trichothecenes was quantified using intestinal epithelial cells with dual reporters for EGR-1 and p65 proteins. EGR-1-responsive elements were linked to luciferase reporter while p65 promoter was bound to secretory alkaline phosphatase (SEAP) reporter. In response to conventional inflammagens such as endotoxins and cytokines such as TNF-α, both luciferase and SEAP activity were elevated in a dose-dependent manner. However, as expected from the mechanistic evaluation, 8-keto-trichothecene-exposed dual reporters of luciferase and SEAP displayed contrasting expression patterns. Furthermore, 8-keto-trichothecene-elevated EGR-1-responsive luciferase activity was improved by deficiency of PSMA3, an α-type subunit of the 20S proteasome core complex for ubiquitin-dependent EGR-1 degradation. This molecular event-based dual biomonitoring in epithelial cells is a promising supplementary tool for detecting typical molecular inflammatory pathways in response to 8-keto-trichothecenes in the food matrix.
B 型 8-酮基-曲古霉素是一种粘活性霉菌毒素,作为不可避免的污染物存在于以谷物为基础的食品中。肠道相关炎症是人类和动物暴露于这些霉菌毒素时的早期一线反应。尽管有各种化学识别工具,但需要优化生物监测与哨兵反应相关的生物标志物,以评估 8-酮基-曲古霉素在肠道上皮屏障中的特定促炎作用。在本研究中,发现人类肠道上皮细胞中 8-酮基-曲古霉素中毒会触发早期反应基因 1 产物(EGR-1),EGR-1 在诱导促炎趋化因子中发挥关键作用。相比之下,上皮细胞暴露于 8-酮基-曲古霉素导致肠道中一般炎症反应时核因子 NF-κB p65 蛋白的表达下调,p65 蛋白是关键的转录因子。基于早期表达模式,使用具有 EGR-1 和 p65 蛋白双报告基因的肠上皮细胞定量测定 8-酮基-曲古霉素的炎症诱导活性。EGR-1 反应元件与荧光素酶报告基因相连,而 p65 启动子与分泌型碱性磷酸酶(SEAP)报告基因结合。对于内毒素等传统炎症原和 TNF-α 等细胞因子,荧光素酶和 SEAP 活性均呈剂量依赖性升高。然而,正如机制评估所预期的那样,8-酮基-曲古霉素暴露的荧光素酶和 SEAP 双报告基因显示出相反的表达模式。此外,8-酮基-曲古霉素升高的 EGR-1 反应性荧光素酶活性通过缺乏 20S 蛋白酶体核心复合物的 α 型亚单位 PSMA3 得到改善,PSMA3 是 EGR-1 降解的泛素依赖性降解所必需的。上皮细胞中的这种基于分子事件的双生物监测是一种很有前途的补充工具,可用于检测食品基质中 8-酮基-曲古霉素的典型分子炎症途径。