Protein Signaling Program, Novo Nordisk Foundation Center for Protein Research, University of Copenhagen, Copenhagen, Denmark.
Proteomics Program, Novo Nordisk Foundation Center for Protein Research, University of Copenhagen, Copenhagen, Denmark.
EMBO Rep. 2020 Oct 5;21(10):e50662. doi: 10.15252/embr.202050662. Epub 2020 Aug 9.
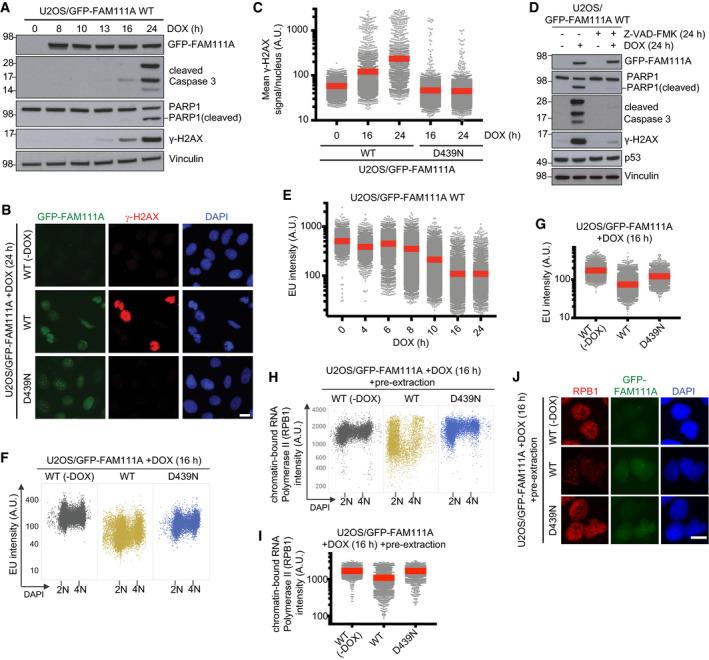
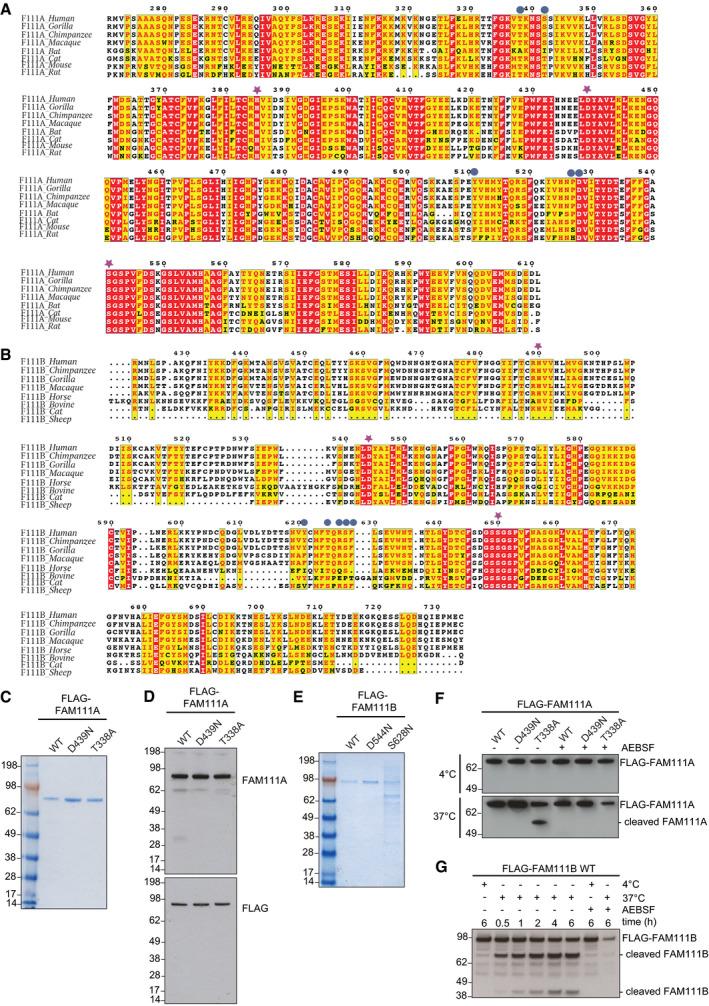
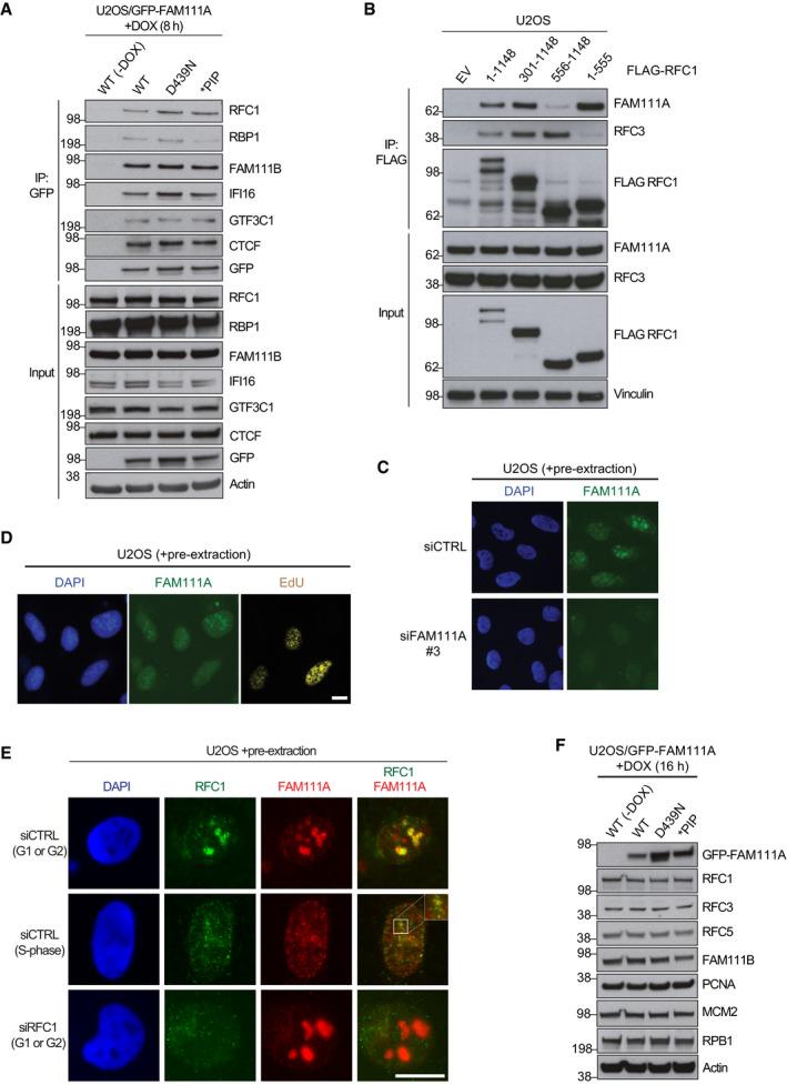
Dominant missense mutations in the human serine protease FAM111A underlie perinatally lethal gracile bone dysplasia and Kenny-Caffey syndrome, yet how FAM111A mutations lead to disease is not known. We show that FAM111A proteolytic activity suppresses DNA replication and transcription by displacing key effectors of these processes from chromatin, triggering rapid programmed cell death by Caspase-dependent apoptosis to potently undermine cell viability. Patient-associated point mutations in FAM111A exacerbate these phenotypes by hyperactivating its intrinsic protease activity. Moreover, FAM111A forms a complex with the uncharacterized homologous serine protease FAM111B, point mutations in which cause a hereditary fibrosing poikiloderma syndrome, and we demonstrate that disease-associated FAM111B mutants display amplified proteolytic activity and phenocopy the cellular impact of deregulated FAM111A catalytic activity. Thus, patient-associated FAM111A and FAM111B mutations may drive multisystem disorders via a common gain-of-function mechanism that relieves inhibitory constraints on their protease activities to powerfully undermine cellular fitness.
人类丝氨酸蛋白酶 FAM111A 中的显性错义突变是导致围产期致死性脆弱骨发育不良和肯尼-卡菲综合征的基础,但 FAM111A 突变如何导致疾病尚不清楚。我们表明,FAM111A 的蛋白水解活性通过将这些过程的关键效应物从染色质上置换下来,从而抑制 DNA 复制和转录,通过 Caspase 依赖性细胞凋亡引发快速程序性细胞死亡,从而强烈破坏细胞活力。FAM111A 中的患者相关点突变通过超激活其内在蛋白酶活性加剧了这些表型。此外,FAM111A 与未被表征的同源丝氨酸蛋白酶 FAM111B 形成复合物,其点突变会导致遗传性纤维性斑驳皮肤异色症,我们证明,与疾病相关的 FAM111B 突变体显示出增强的蛋白水解活性,并模拟了 FAM111A 催化活性失调的细胞影响。因此,患者相关的 FAM111A 和 FAM111B 突变可能通过一种共同的功能获得机制驱动多系统疾病,该机制解除了对其蛋白酶活性的抑制性限制,从而有力地破坏细胞适应性。