Suppr超能文献

冗余的特洛伊木马和内皮循环机制促进白念珠菌酵母的宿主介导传播。

Redundant Trojan horse and endothelial-circulatory mechanisms for host-mediated spread of Candida albicans yeast.

机构信息

Department of Molecular & Biomedical Sciences, University of Maine, Orono, Maine, United States of America.

Graduate School of Biomedical Sciences, University of Maine, Orono, Maine, United States of America.

出版信息

PLoS Pathog. 2020 Aug 10;16(8):e1008414. doi: 10.1371/journal.ppat.1008414. eCollection 2020 Aug.

Abstract

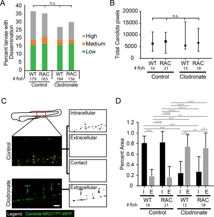
The host innate immune system has developed elegant processes for the detection and clearance of invasive fungal pathogens. These strategies may also aid in the spread of pathogens in vivo, although technical limitations have previously hindered our ability to view the host innate immune and endothelial cells to probe their roles in spreading disease. Here, we have leveraged zebrafish larvae as a model to view the interactions of these host processes with the fungal pathogen Candida albicans in vivo. We examined three potential host-mediated mechanisms of fungal spread: movement inside phagocytes in a "Trojan Horse" mechanism, inflammation-assisted spread, and endothelial barrier passage. Utilizing both chemical and genetic tools, we systematically tested the loss of neutrophils and macrophages and the loss of blood flow on yeast cell spread. Both neutrophils and macrophages respond to yeast-locked and wild type C. albicans in our model and time-lapse imaging revealed that macrophages can support yeast spread in a "Trojan Horse" mechanism. Surprisingly, loss of immune cells or inflammation does not alter dissemination dynamics. On the other hand, when blood flow is blocked, yeast can cross into blood vessels but they are limited in how far they travel. Blockade of both phagocytes and circulation reduces rates of dissemination and significantly limits the distance of fungal spread from the infection site. Together, this data suggests a redundant two-step process whereby (1) yeast cross the endothelium inside phagocytes or via direct uptake, and then (2) they utilize blood flow or phagocytes to travel to distant sites.

摘要

宿主固有免疫系统已经发展出了精巧的过程,用于检测和清除入侵的真菌病原体。这些策略也可能有助于病原体在体内的传播,尽管以前技术上的限制阻碍了我们观察宿主固有免疫和内皮细胞以探究它们在传播疾病中的作用的能力。在这里,我们利用斑马鱼幼虫作为模型,在体内观察这些宿主过程与真菌病原体白色念珠菌的相互作用。我们检查了三种潜在的宿主介导的真菌传播机制:在“特洛伊木马”机制中在吞噬细胞内移动、炎症辅助传播和内皮屏障通过。我们利用化学和遗传工具系统地测试了中性粒细胞和巨噬细胞的缺失以及血流对酵母细胞传播的影响。中性粒细胞和巨噬细胞在我们的模型中对酵母锁定和野生型白色念珠菌都有反应,延时成像显示巨噬细胞可以支持“特洛伊木马”机制中的酵母传播。令人惊讶的是,免疫细胞的缺失或炎症并不会改变传播动力学。另一方面,当血流被阻断时,酵母可以穿过血管进入血液,但它们在行进的距离上受到限制。吞噬细胞和循环的阻断都会降低传播率,并显著限制真菌从感染部位的传播距离。总的来说,这些数据表明存在一种冗余的两步过程,其中(1)酵母穿过吞噬细胞内的内皮细胞或通过直接摄取,然后(2)它们利用血流或吞噬细胞到达远处的部位。

https://cdn.ncbi.nlm.nih.gov/pmc/blobs/cafb/7447064/360fb905e1e7/ppat.1008414.g001.jpg

文献检索

告别复杂PubMed语法,用中文像聊天一样搜索,搜遍4000万医学文献。AI智能推荐,让科研检索更轻松。

立即免费搜索

文件翻译

保留排版,准确专业,支持PDF/Word/PPT等文件格式,支持 12+语言互译。

免费翻译文档

深度研究

AI帮你快速写综述,25分钟生成高质量综述,智能提取关键信息,辅助科研写作。

立即免费体验