Suppr超能文献

左旋布比卡因通过抑制 PI3K/Akt/mTOR 信号通路抑制乳腺癌细胞的增殖并促进其凋亡。

Levobupivacaine inhibits proliferation and promotes apoptosis of breast cancer cells by suppressing the PI3K/Akt/mTOR signalling pathway.

机构信息

Department of Anaesthesiology, Dalian Medical University, Dalian, China.

Department of Anaesthesiology, First Affiliated Hospital of Dalian Medical University, Dalian, China.

出版信息

BMC Res Notes. 2020 Aug 17;13(1):386. doi: 10.1186/s13104-020-05191-2.

Abstract

OBJECTIVE

This study aimed to test the hypothesis that levobupivacaine has anti-tumour effects on breast cancer cells.

RESULTS

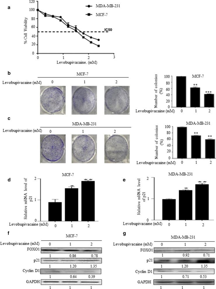
Colony formation and transwell assay were used to determine breast cancer cells proliferation. Flow Cytometry (annexin V and PI staining) was used to investigate breast cancer cells apoptosis. The effects of levobupivacaine on cellular signalling and molecular response were studied with Quantitative Polymerase Chain Reaction and western blot. Induction of apoptosis was confirmed by cell viability, morphological changes showed cell shrinkage, rounding, and detachments from plates. The results of the western blot and Quantitative Polymerase Chain Reaction indicated activation of active caspase-3 and inhibition of FOXO1. The results of the flow Cytometry confirmed that levobupivacaine inhibited breast cancer cell proliferation and enhanced apoptosis of breast cancer cells. Quantitative Polymerase Chain Reaction and Western blot analysis showed increased p21 and decreased cyclin D. Quantitative Polymerase Chain Reaction and western blot analysis showed that levobupivacaine significantly increased Bax expression, accompanied by a significant decreased Bcl-2 expression and inhibition of PI3K/Akt/mTOR signalling pathway. These findings suggested that levobupivacaine inhibits proliferation and promotes breast cancer cells apoptosis in vitro.

摘要

目的

本研究旨在验证布比卡因左旋体对乳腺癌细胞具有抗肿瘤作用的假设。

结果

通过集落形成和 Transwell 分析来确定乳腺癌细胞的增殖情况。通过流式细胞术(Annexin V 和 PI 染色)来研究乳腺癌细胞的凋亡情况。使用定量聚合酶链反应和 Western blot 来研究布比卡因左旋体对细胞信号转导和分子反应的影响。通过细胞活力证实诱导细胞凋亡,形态学变化显示细胞收缩、变圆和从培养板上脱落。Western blot 和定量聚合酶链反应的结果表明活性 caspase-3 的激活和 FOXO1 的抑制。流式细胞术的结果证实布比卡因左旋体抑制乳腺癌细胞增殖并增强乳腺癌细胞凋亡。定量聚合酶链反应和 Western blot 分析显示 p21 增加,细胞周期蛋白 D 减少。定量聚合酶链反应和 Western blot 分析表明,布比卡因左旋体显著增加 Bax 表达,同时显著降低 Bcl-2 表达并抑制 PI3K/Akt/mTOR 信号通路。这些发现表明布比卡因左旋体抑制体外乳腺癌细胞的增殖并促进其凋亡。

https://cdn.ncbi.nlm.nih.gov/pmc/blobs/2653/7430121/71c563b7eae3/13104_2020_5191_Fig1_HTML.jpg

文献AI研究员

20分钟写一篇综述,助力文献阅读效率提升50倍。

立即体验

用中文搜PubMed

大模型驱动的PubMed中文搜索引擎

马上搜索

文档翻译

学术文献翻译模型,支持多种主流文档格式。

立即体验