• 文献检索
  • 文档翻译
  • 深度研究
  • 学术资讯
  • Suppr Zotero 插件Zotero 插件
  • 邀请有礼
  • 套餐&价格
  • 历史记录
应用&插件
Suppr Zotero 插件Zotero 插件浏览器插件Mac 客户端Windows 客户端微信小程序
定价
高级版会员购买积分包购买API积分包
服务
文献检索文档翻译深度研究API 文档MCP 服务
关于我们
关于 Suppr公司介绍联系我们用户协议隐私条款
关注我们

Suppr 超能文献

核心技术专利:CN118964589B侵权必究
粤ICP备2023148730 号-1Suppr @ 2026

文献检索

告别复杂PubMed语法,用中文像聊天一样搜索,搜遍4000万医学文献。AI智能推荐,让科研检索更轻松。

立即免费搜索

文件翻译

保留排版,准确专业,支持PDF/Word/PPT等文件格式,支持 12+语言互译。

免费翻译文档

深度研究

AI帮你快速写综述,25分钟生成高质量综述,智能提取关键信息,辅助科研写作。

立即免费体验

胆固醇 25-羟化酶通过调节肠道上皮屏障功能保护小鼠免受实验性结肠炎的影响。

Cholesterol 25-hydroxylase protects against experimental colitis in mice by modulating epithelial gut barrier function.

机构信息

The State Key Laboratory of Pharmaceutical Biotechnology, MOE Key Laboratory of Model Animals for Disease Study, Model Animal Research Center, Nanjing University, Nanjing, 210061, China.

State Key Laboratory of Biotherapy, Collaborative Innovation Center for Biotherapy, West China Hospital, Sichuan University, Chengdu, 610041, Sichuan, China.

出版信息

Sci Rep. 2020 Aug 28;10(1):14246. doi: 10.1038/s41598-020-71198-1.

DOI:10.1038/s41598-020-71198-1
PMID:32859970
原文链接:https://pmc.ncbi.nlm.nih.gov/articles/PMC7455728/
Abstract

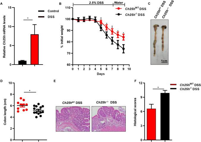
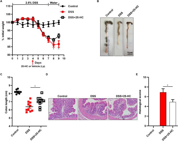
Cholesterol 25-hydroxylase (CH25H) encodes the enzyme that converts cholesterol to 25-hydroxycholesterol (25-HC). 25-HC has been demonstrated to be involved in the pathogenesis of inflammatory bowel disease. However, the role of CH25H in experimental colitis remains unknown. Dextran sulfate sodium (DSS)-induced colitis was monitored in wild type and Ch25h mice in 8-week-old male for 7 days by assessment of body weight, histology, inflammatory cellular infiltration, and colon length. The function of CH25H was investigated using loss-of-function and gain-of-function such as Ch25h-deficient mice, supplementation with exogenous 25-HC and treatment of 25-HC into Caco2 and HCT116 colonic epithelial cells. Ch25h mice with DSS-induced colitis exhibited aggravated injury, including higher clinical colitis scores, severe injury of the epithelial barrier, lower tight junction protein levels and higher levels of IL-6. Supplementation with exogenous 25-HC ameliorated disease symptoms and reduced the extent of damage in DSS-induced colitis, which was characterized by lower colon damage, higher tight junction protein expression, significantly decreased local and systemic production of pro-inflammatory cytokines IL-6. In Caco2 and HCT116 cells, 25-HC induced tight junction genes expression in colon cancer epithelial cells. These effects of CH25H were obtained by promoting ATF3 expression. Taken together, our findings reveal a protective role for 25-HC in DSS-induced colitis and the ability of CH25H to maintain epithelial gut barrier function through ATF3 expression. Supplementation with exogenous 25-HC ameliorates disease symptoms, which provides a new therapeutic strategy for ulcerative colitis.

摘要

胆固醇 25-羟化酶(CH25H)编码将胆固醇转化为 25-羟胆固醇(25-HC)的酶。已经证明 25-HC 参与了炎症性肠病的发病机制。然而,CH25H 在实验性结肠炎中的作用尚不清楚。通过评估体重、组织学、炎症细胞浸润和结肠长度,在 8 周龄雄性野生型和 Ch25h 小鼠中监测葡聚糖硫酸钠(DSS)诱导的结肠炎,持续 7 天。使用 Ch25h 缺陷小鼠、补充外源性 25-HC 和将 25-HC 处理到 Caco2 和 HCT116 结肠上皮细胞中进行功能丧失和功能获得等方法研究 CH25H 的功能。DSS 诱导结肠炎的 Ch25h 小鼠表现出更严重的损伤,包括更高的临床结肠炎评分、上皮屏障严重损伤、紧密连接蛋白水平降低和 IL-6 水平升高。补充外源性 25-HC 可改善疾病症状并减轻 DSS 诱导的结肠炎的损伤程度,其特征为结肠损伤降低、紧密连接蛋白表达增加、局部和全身促炎细胞因子 IL-6 的产生显著减少。在 Caco2 和 HCT116 细胞中,25-HC 诱导结肠癌细胞上皮中的紧密连接基因表达。CH25H 的这些作用是通过促进 ATF3 表达获得的。总之,我们的研究结果揭示了 25-HC 在 DSS 诱导的结肠炎中的保护作用,以及 CH25H 通过 ATF3 表达维持肠道上皮屏障功能的能力。补充外源性 25-HC 可改善疾病症状,为溃疡性结肠炎提供了一种新的治疗策略。

https://cdn.ncbi.nlm.nih.gov/pmc/blobs/6bd5/7455728/25fb926763e0/41598_2020_71198_Fig6_HTML.jpg
https://cdn.ncbi.nlm.nih.gov/pmc/blobs/6bd5/7455728/8ace08c5b272/41598_2020_71198_Fig1_HTML.jpg
https://cdn.ncbi.nlm.nih.gov/pmc/blobs/6bd5/7455728/a4e067fce5bf/41598_2020_71198_Fig2_HTML.jpg
https://cdn.ncbi.nlm.nih.gov/pmc/blobs/6bd5/7455728/7b20e37e39f8/41598_2020_71198_Fig3_HTML.jpg
https://cdn.ncbi.nlm.nih.gov/pmc/blobs/6bd5/7455728/c3fd05311977/41598_2020_71198_Fig4_HTML.jpg
https://cdn.ncbi.nlm.nih.gov/pmc/blobs/6bd5/7455728/d46f57e1db21/41598_2020_71198_Fig5_HTML.jpg
https://cdn.ncbi.nlm.nih.gov/pmc/blobs/6bd5/7455728/25fb926763e0/41598_2020_71198_Fig6_HTML.jpg
https://cdn.ncbi.nlm.nih.gov/pmc/blobs/6bd5/7455728/8ace08c5b272/41598_2020_71198_Fig1_HTML.jpg
https://cdn.ncbi.nlm.nih.gov/pmc/blobs/6bd5/7455728/a4e067fce5bf/41598_2020_71198_Fig2_HTML.jpg
https://cdn.ncbi.nlm.nih.gov/pmc/blobs/6bd5/7455728/7b20e37e39f8/41598_2020_71198_Fig3_HTML.jpg
https://cdn.ncbi.nlm.nih.gov/pmc/blobs/6bd5/7455728/c3fd05311977/41598_2020_71198_Fig4_HTML.jpg
https://cdn.ncbi.nlm.nih.gov/pmc/blobs/6bd5/7455728/d46f57e1db21/41598_2020_71198_Fig5_HTML.jpg
https://cdn.ncbi.nlm.nih.gov/pmc/blobs/6bd5/7455728/25fb926763e0/41598_2020_71198_Fig6_HTML.jpg

相似文献

1
Cholesterol 25-hydroxylase protects against experimental colitis in mice by modulating epithelial gut barrier function.胆固醇 25-羟化酶通过调节肠道上皮屏障功能保护小鼠免受实验性结肠炎的影响。
Sci Rep. 2020 Aug 28;10(1):14246. doi: 10.1038/s41598-020-71198-1.
2
Intraperitoneal supplementation of iron alleviates dextran sodium sulfate-induced colitis by enhancing intestinal barrier function.腹腔内补充铁可以通过增强肠道屏障功能来缓解葡聚糖硫酸钠诱导的结肠炎。
Biomed Pharmacother. 2021 Dec;144:112253. doi: 10.1016/j.biopha.2021.112253. Epub 2021 Oct 1.
3
Effect of toll-like receptor 3 agonist poly I:C on intestinal mucosa and epithelial barrier function in mouse models of acute colitis.Toll样受体3激动剂聚肌胞苷酸对急性结肠炎小鼠模型肠黏膜及上皮屏障功能的影响
World J Gastroenterol. 2017 Feb 14;23(6):999-1009. doi: 10.3748/wjg.v23.i6.999.
4
Fermented barley and soybean (BS) mixture enhances intestinal barrier function in dextran sulfate sodium (DSS)-induced colitis mouse model.发酵大麦和大豆(BS)混合物可增强葡聚糖硫酸钠(DSS)诱导的结肠炎小鼠模型的肠道屏障功能。
BMC Complement Altern Med. 2016 Dec 3;16(1):498. doi: 10.1186/s12906-016-1479-0.
5
Protective role of 1,25(OH)2 vitamin D3 in the mucosal injury and epithelial barrier disruption in DSS-induced acute colitis in mice.1,25(OH)2 维生素 D3 在 DSS 诱导的小鼠急性结肠炎中对黏膜损伤和上皮屏障破坏的保护作用。
BMC Gastroenterol. 2012 May 30;12:57. doi: 10.1186/1471-230X-12-57.
6
Tauroursodeoxycholic Acid Reverses Dextran Sulfate Sodium-Induced Colitis in Mice via Modulation of Intestinal Barrier Dysfunction and Microbiome Dysregulation.牛磺熊去氧胆酸通过调节肠道屏障功能障碍和微生物组失调逆转葡聚糖硫酸钠诱导的小鼠结肠炎。
J Pharmacol Exp Ther. 2024 Jun 21;390(1):116-124. doi: 10.1124/jpet.123.002020.
7
Coptisine ameliorates DSS-induced ulcerative colitis via improving intestinal barrier dysfunction and suppressing inflammatory response.小檗碱通过改善肠道屏障功能和抑制炎症反应来缓解 DSS 诱导的溃疡性结肠炎。
Eur J Pharmacol. 2021 Apr 5;896:173912. doi: 10.1016/j.ejphar.2021.173912. Epub 2021 Jan 27.
8
Matrix metalloproteinase 9-induced increase in intestinal epithelial tight junction permeability contributes to the severity of experimental DSS colitis.基质金属蛋白酶9诱导的肠上皮紧密连接通透性增加会加重实验性葡聚糖硫酸钠(DSS)结肠炎的严重程度。
Am J Physiol Gastrointest Liver Physiol. 2015 Dec 15;309(12):G988-97. doi: 10.1152/ajpgi.00256.2015. Epub 2015 Oct 29.
9
Syndecan-4 Modulates Epithelial Gut Barrier Function and Epithelial Regeneration in Experimental Colitis.硫酸乙酰肝素蛋白聚糖-4 调节实验性结肠炎中的肠上皮屏障功能和上皮再生。
Inflamm Bowel Dis. 2018 Nov 29;24(12):2579-2589. doi: 10.1093/ibd/izy248.
10
The Regulatory Effects of Licochalcone A on the Intestinal Epithelium and Gut Microbiota in Murine Colitis.甘草查尔酮 A 对结肠炎模型小鼠肠上皮及肠道菌群的调控作用。
Molecules. 2021 Jul 8;26(14):4149. doi: 10.3390/molecules26144149.

引用本文的文献

1
Increased 25-hydroxycholesterol as an indicator for patients with vestibular neuritis.25-羟胆固醇升高作为前庭神经炎患者的一个指标。
Front Neurol. 2025 Jun 20;16:1600185. doi: 10.3389/fneur.2025.1600185. eCollection 2025.
2
Combination of JAK inhibitor and immune checkpoint inhibitor in clinical trials: a breakthrough.临床试验中JAK抑制剂与免疫检查点抑制剂的联合应用:一项突破。
Front Immunol. 2024 Oct 4;15:1459777. doi: 10.3389/fimmu.2024.1459777. eCollection 2024.
3
Single-cell sequencing of the vermiform appendix during development identifies transcriptional relationships with appendicitis in preschool children.

本文引用的文献

1
The Oxysterol Synthesising Enzyme CH25H Contributes to the Development of Intestinal Fibrosis.胆甾醇 25-羟化酶参与肠道纤维化的发生。
J Crohns Colitis. 2019 Sep 19;13(9):1186-1200. doi: 10.1093/ecco-jcc/jjz039.
2
Colonic epithelial cell diversity in health and inflammatory bowel disease.健康和炎症性肠病中的结肠上皮细胞多样性。
Nature. 2019 Mar;567(7746):49-55. doi: 10.1038/s41586-019-0992-y. Epub 2019 Feb 27.
3
The EBI2-oxysterol axis promotes the development of intestinal lymphoid structures and colitis.EBI2- 氧化固醇轴促进肠道淋巴结构发育和结肠炎发生。
发育过程中阑尾的单细胞测序确定了与学龄前儿童阑尾炎的转录关系。
BMC Med. 2024 Sep 12;22(1):383. doi: 10.1186/s12916-024-03611-9.
4
25-Hydroxycholesterol in health and diseases.健康与疾病中的25-羟基胆固醇。
J Lipid Res. 2024 Jan;65(1):100486. doi: 10.1016/j.jlr.2023.100486. Epub 2023 Dec 16.
5
Research progress on the mechanism of cholesterol-25-hydroxylase in intestinal immunity.胆固醇 25-羟化酶在肠道免疫中作用机制的研究进展。
Front Immunol. 2023 Aug 31;14:1241262. doi: 10.3389/fimmu.2023.1241262. eCollection 2023.
6
Biomarkers of ulcerative colitis disease activity CXCL1, CYP2R1, LPCAT1, and NEU4 and their relationship to immune infiltrates.溃疡性结肠炎疾病活动的生物标志物 CXCL1、CYP2R1、LPCAT1 和 NEU4 及其与免疫浸润的关系。
Sci Rep. 2023 Jul 26;13(1):12126. doi: 10.1038/s41598-023-39012-w.
7
R0011 secretome attenuates serovar Typhimurium secretome-induced intestinal epithelial cell monolayer damage and pro-inflammatory mediator production in intestinal epithelial cell and antigen-presenting cell co-cultures.R0011分泌组可减轻鼠伤寒血清型分泌组诱导的肠道上皮细胞单层损伤以及肠道上皮细胞与抗原呈递细胞共培养物中促炎介质的产生。
Front Microbiol. 2022 Sep 28;13:980989. doi: 10.3389/fmicb.2022.980989. eCollection 2022.
8
TCF7 is highly expressed in immune cells on the atherosclerotic plaques, and regulating inflammatory signaling via NFκB/AKT/STAT1 signaling.TCF7 在动脉粥样硬化斑块的免疫细胞中高度表达,并通过 NFκB/AKT/STAT1 信号通路调节炎症信号。
Biosci Rep. 2022 Jul 29;42(7). doi: 10.1042/BSR20212064.
9
Activating Transcription Factor 3 Protects against Restraint Stress-Induced Gastrointestinal Injury in Mice.激活转录因子 3 可预防束缚应激诱导的小鼠胃肠道损伤。
Cells. 2021 Dec 14;10(12):3530. doi: 10.3390/cells10123530.
10
Effect of supplementing fava bean (.) on ulcerative colitis and colonic mucosal DNA content in rats fed a high-sucrose diet.补充蚕豆(.)对喂食高糖饮食大鼠的溃疡性结肠炎及结肠黏膜DNA含量的影响。
Saudi J Biol Sci. 2021 Jun;28(6):3497-3504. doi: 10.1016/j.sjbs.2021.03.017. Epub 2021 Mar 19.
Mucosal Immunol. 2019 May;12(3):733-745. doi: 10.1038/s41385-019-0140-x. Epub 2019 Feb 11.
4
Enhancement of the gut barrier integrity by a microbial metabolite through the Nrf2 pathway.微生物代谢产物通过 Nrf2 通路增强肠道屏障完整性。
Nat Commun. 2019 Jan 9;10(1):89. doi: 10.1038/s41467-018-07859-7.
5
ATF3 Sustains IL-22-Induced STAT3 Phosphorylation to Maintain Mucosal Immunity Through Inhibiting Phosphatases.ATF3 通过抑制磷酸酶来维持 IL-22 诱导的 STAT3 磷酸化,从而维持黏膜免疫。
Front Immunol. 2018 Nov 5;9:2522. doi: 10.3389/fimmu.2018.02522. eCollection 2018.
6
Histone Acetyltransferase Mof Affects the Progression of DSS-Induced Colitis.组蛋白乙酰转移酶Mof影响葡聚糖硫酸钠诱导的结肠炎进展。
Cell Physiol Biochem. 2018;47(5):2159-2169. doi: 10.1159/000491527. Epub 2018 Jul 5.
7
Chronic stress promotes colitis by disturbing the gut microbiota and triggering immune system response.慢性应激通过扰乱肠道微生物群并引发免疫系统反应来促进结肠炎。
Proc Natl Acad Sci U S A. 2018 Mar 27;115(13):E2960-E2969. doi: 10.1073/pnas.1720696115. Epub 2018 Mar 12.
8
STAT1 is a sex-specific tumor suppressor in colitis-associated colorectal cancer.STAT1 是结肠炎相关结直肠癌中具有性别特异性的肿瘤抑制因子。
Mol Oncol. 2018 Apr;12(4):514-528. doi: 10.1002/1878-0261.12178. Epub 2018 Feb 20.
9
Krüppel-Like Factor 4 Regulation of Cholesterol-25-Hydroxylase and Liver X Receptor Mitigates Atherosclerosis Susceptibility.Krüppel样因子4对胆固醇-25-羟化酶和肝脏X受体的调控减轻动脉粥样硬化易感性
Circulation. 2017 Oct 3;136(14):1315-1330. doi: 10.1161/CIRCULATIONAHA.117.027462. Epub 2017 Aug 9.
10
Impaired Intestinal Permeability Contributes to Ongoing Bowel Symptoms in Patients With Inflammatory Bowel Disease and Mucosal Healing.肠黏膜通透性受损与炎症性肠病和黏膜愈合患者持续的肠道症状有关。
Gastroenterology. 2017 Sep;153(3):723-731.e1. doi: 10.1053/j.gastro.2017.05.056. Epub 2017 Jun 8.