• 文献检索
  • 文档翻译
  • 深度研究
  • 学术资讯
  • Suppr Zotero 插件Zotero 插件
  • 邀请有礼
  • 套餐&价格
  • 历史记录
应用&插件
Suppr Zotero 插件Zotero 插件浏览器插件Mac 客户端Windows 客户端微信小程序
定价
高级版会员购买积分包购买API积分包
服务
文献检索文档翻译深度研究API 文档MCP 服务
关于我们
关于 Suppr公司介绍联系我们用户协议隐私条款
关注我们

Suppr 超能文献

核心技术专利:CN118964589B侵权必究
粤ICP备2023148730 号-1Suppr @ 2026

文献检索

告别复杂PubMed语法,用中文像聊天一样搜索,搜遍4000万医学文献。AI智能推荐,让科研检索更轻松。

立即免费搜索

文件翻译

保留排版,准确专业,支持PDF/Word/PPT等文件格式,支持 12+语言互译。

免费翻译文档

深度研究

AI帮你快速写综述,25分钟生成高质量综述,智能提取关键信息,辅助科研写作。

立即免费体验

RBFOX3通过激活HTERT信号促进胃癌生长和进展。

RBFOX3 Promotes Gastric Cancer Growth and Progression by Activating HTERT Signaling.

作者信息

Luo Chen, Zhu Xiaojian, Luo Qilin, Bu Fanqin, Huang Chao, Zhu Jingfeng, Zhao Jiefeng, Zhang Wenjun, Lin Kang, Hu Cegui, Zong Zeng, Luo Hongliang, Huang Jun, Zhu Zhengming

机构信息

Department of General Surgery, The Second Affiliated Hospital of Nanchang University, Nanchang, China.

Department of Clinical Medical, Jiangxi Medical College of Nanchang University, Nanchang, China.

出版信息

Front Oncol. 2020 Jul 20;10:1044. doi: 10.3389/fonc.2020.01044. eCollection 2020.

DOI:10.3389/fonc.2020.01044
PMID:32903312
原文链接:https://pmc.ncbi.nlm.nih.gov/articles/PMC7396657/
Abstract

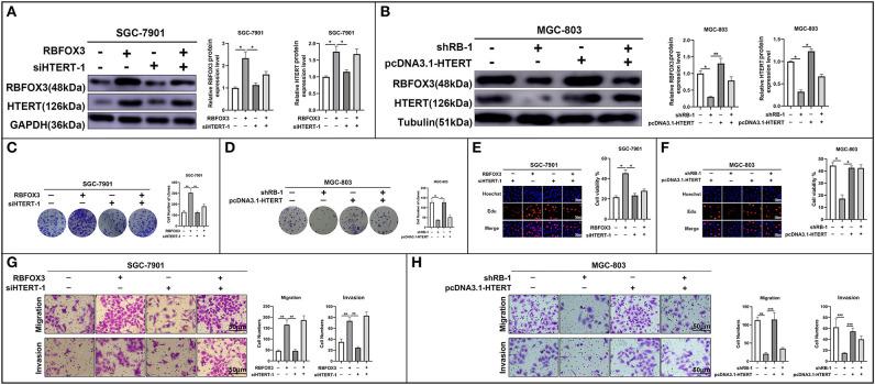
Tumor invasion, metastasis, and recrudescence remain a considerable challenge in the treatment of gastric cancer (GC). Herein we first identified that RNA binding protein fox-1 homolog 3 (RBFOX3) was markedly overexpressed in GC tissues and negatively linked to the survival rate of GC patients. RBFOX3 promoted cell division and cell cycle progression and . Furthermore, RBFOX3 increased the cell invasion and migration ability. The suppression of GC cell multiplication and invasion, caused by silencing of RBFOX3, was rescued by HTERT overexpression. Additionally, RBFOX3 augmented the resistance of GC cells to 5-fluorouracil by repressing RBFOX3. Mechanistically, the exogenous up-regulation of RBFOX3 triggered promoter activity and HTERT expression, thereby enhancing the division and the development of GC cells. Further co-immunoprecipitation tests revealed that RBFOX3 bound to AP-2β to modulate HTERT expression. In conclusion, our study indicates that a high expression of RBFOX3 promotes GC progression and development and predicts worse prognosis. Collectively, these results indicate that the RBFOX3/AP-2β/HTERT signaling pathway can be therapeutically targeted to prevent and treat GC recurrence and metastasis.

摘要

肿瘤侵袭、转移和复发仍然是胃癌(GC)治疗中的一个重大挑战。在此,我们首次发现RNA结合蛋白fox-1同源物3(RBFOX3)在GC组织中显著过表达,并且与GC患者的生存率呈负相关。RBFOX3促进细胞分裂和细胞周期进程。此外,RBFOX3增强了细胞侵袭和迁移能力。通过过表达HTERT挽救了因沉默RBFOX3而导致的GC细胞增殖和侵袭的抑制。此外,RBFOX3通过抑制RBFOX3增强了GC细胞对5-氟尿嘧啶的抗性。机制上,RBFOX3的外源性上调触发了启动子活性和HTERT表达,从而增强了GC细胞的分裂和发展。进一步的免疫共沉淀试验表明,RBFOX3与AP-2β结合以调节HTERT表达。总之,我们的研究表明,RBFOX3的高表达促进GC的进展和发展,并预示着更差的预后。总体而言,这些结果表明,RBFOX3/AP-2β/HTERT信号通路可作为治疗靶点,以预防和治疗GC复发和转移。

https://cdn.ncbi.nlm.nih.gov/pmc/blobs/9fab/7396657/02e74c747614/fonc-10-01044-g0008.jpg
https://cdn.ncbi.nlm.nih.gov/pmc/blobs/9fab/7396657/01c760e23750/fonc-10-01044-g0001.jpg
https://cdn.ncbi.nlm.nih.gov/pmc/blobs/9fab/7396657/bf0974a1bd75/fonc-10-01044-g0002.jpg
https://cdn.ncbi.nlm.nih.gov/pmc/blobs/9fab/7396657/7d8445836d63/fonc-10-01044-g0003.jpg
https://cdn.ncbi.nlm.nih.gov/pmc/blobs/9fab/7396657/f218babedf33/fonc-10-01044-g0004.jpg
https://cdn.ncbi.nlm.nih.gov/pmc/blobs/9fab/7396657/8027f40e7813/fonc-10-01044-g0005.jpg
https://cdn.ncbi.nlm.nih.gov/pmc/blobs/9fab/7396657/a14d34c851ca/fonc-10-01044-g0006.jpg
https://cdn.ncbi.nlm.nih.gov/pmc/blobs/9fab/7396657/3dac044ce841/fonc-10-01044-g0007.jpg
https://cdn.ncbi.nlm.nih.gov/pmc/blobs/9fab/7396657/02e74c747614/fonc-10-01044-g0008.jpg
https://cdn.ncbi.nlm.nih.gov/pmc/blobs/9fab/7396657/01c760e23750/fonc-10-01044-g0001.jpg
https://cdn.ncbi.nlm.nih.gov/pmc/blobs/9fab/7396657/bf0974a1bd75/fonc-10-01044-g0002.jpg
https://cdn.ncbi.nlm.nih.gov/pmc/blobs/9fab/7396657/7d8445836d63/fonc-10-01044-g0003.jpg
https://cdn.ncbi.nlm.nih.gov/pmc/blobs/9fab/7396657/f218babedf33/fonc-10-01044-g0004.jpg
https://cdn.ncbi.nlm.nih.gov/pmc/blobs/9fab/7396657/8027f40e7813/fonc-10-01044-g0005.jpg
https://cdn.ncbi.nlm.nih.gov/pmc/blobs/9fab/7396657/a14d34c851ca/fonc-10-01044-g0006.jpg
https://cdn.ncbi.nlm.nih.gov/pmc/blobs/9fab/7396657/3dac044ce841/fonc-10-01044-g0007.jpg
https://cdn.ncbi.nlm.nih.gov/pmc/blobs/9fab/7396657/02e74c747614/fonc-10-01044-g0008.jpg

相似文献

1
RBFOX3 Promotes Gastric Cancer Growth and Progression by Activating HTERT Signaling.RBFOX3通过激活HTERT信号促进胃癌生长和进展。
Front Oncol. 2020 Jul 20;10:1044. doi: 10.3389/fonc.2020.01044. eCollection 2020.
2
RBFOX3 Promotes Tumor Growth and Progression via hTERT Signaling and Predicts a Poor Prognosis in Hepatocellular Carcinoma.RBFOX3通过hTERT信号通路促进肿瘤生长和进展,并预测肝细胞癌预后不良。
Theranostics. 2017 Jul 22;7(12):3138-3154. doi: 10.7150/thno.19506. eCollection 2017.
3
RBFOX3 Regulates the Chemosensitivity of Cancer Cells to 5-Fluorouracil via the PI3K/AKT, EMT and Cytochrome-C/Caspase Pathways.RBFOX3通过PI3K/AKT、上皮-间质转化及细胞色素C/半胱天冬酶途径调控癌细胞对5-氟尿嘧啶的化疗敏感性。
Cell Physiol Biochem. 2018;46(4):1365-1380. doi: 10.1159/000489153. Epub 2018 Apr 18.
4
Human telomerase reverse transcriptase (hTERT) promotes gastric cancer invasion through cooperating with c-Myc to upregulate heparanase expression.人端粒酶逆转录酶(hTERT)通过与c-Myc协同上调乙酰肝素酶表达来促进胃癌侵袭。
Oncotarget. 2016 Mar 8;7(10):11364-79. doi: 10.18632/oncotarget.6575.
5
Tumor-specific activation of human telomerase reverses transcriptase promoter activity by activating enhancer-binding protein-2beta in human lung cancer cells.人端粒酶逆转录酶启动子活性在人肺癌细胞中通过激活增强子结合蛋白2β实现肿瘤特异性激活。
J Biol Chem. 2007 Sep 7;282(36):26460-70. doi: 10.1074/jbc.M610579200. Epub 2007 Jul 15.
6
hTERT promotes the invasion of gastric cancer cells by enhancing FOXO3a ubiquitination and subsequent ITGB1 upregulation.hTERT 通过增强 FOXO3a 的泛素化和随后的 ITGB1 上调促进胃癌细胞的侵袭。
Gut. 2017 Jan;66(1):31-42. doi: 10.1136/gutjnl-2015-309322. Epub 2015 Sep 14.
7
KIF14 promotes tumor progression and metastasis and is an independent predictor of poor prognosis in human gastric cancer.KIF14 促进肿瘤进展和转移,是人类胃癌不良预后的独立预测因子。
Biochim Biophys Acta Mol Basis Dis. 2019 Jan;1865(1):181-192. doi: 10.1016/j.bbadis.2018.10.039. Epub 2018 Nov 4.
8
RIF1 promotes human epithelial ovarian cancer growth and progression via activating human telomerase reverse transcriptase expression.RIF1 通过激活人端粒酶逆转录酶的表达促进人上皮性卵巢癌的生长和进展。
J Exp Clin Cancer Res. 2018 Aug 3;37(1):182. doi: 10.1186/s13046-018-0854-8.
9
microRNA-33a prevents epithelial-mesenchymal transition, invasion, and metastasis of gastric cancer cells through the Snail/Slug pathway.microRNA-33a 通过 Snail/Slug 通路抑制胃癌细胞上皮间质转化、侵袭和转移。
Am J Physiol Gastrointest Liver Physiol. 2019 Aug 1;317(2):G147-G160. doi: 10.1152/ajpgi.00284.2018. Epub 2019 Apr 3.
10
Retraction: RBFOX3 Promotes Gastric Cancer Growth and Progression by Activating HTERT Signaling.撤回声明:RBFOX3通过激活HTERT信号通路促进胃癌生长和进展。
Front Oncol. 2021 Aug 31;11:738970. doi: 10.3389/fonc.2021.738970. eCollection 2021.

引用本文的文献

1
The Relevance of Telomerase and Telomere-Associated Proteins in B-Acute Lymphoblastic Leukemia.端粒酶和端粒相关蛋白在 B 急性淋巴细胞白血病中的相关性。
Genes (Basel). 2023 Mar 10;14(3):691. doi: 10.3390/genes14030691.
2
An Unsupervised Deep Learning-Based Model Using Multiomics Data to Predict Prognosis of Patients with Stomach Adenocarcinoma.一种基于无监督深度学习的模型,利用多组学数据预测胃腺癌患者的预后。
Comput Math Methods Med. 2022 Oct 27;2022:5844846. doi: 10.1155/2022/5844846. eCollection 2022.
3
Integrating 13 Microarrays to Construct a 6 RNA-binding proteins Prognostic Signature for Gastric Cancer patients.

本文引用的文献

1
Overexpression of DJ-1 enhances colorectal cancer cell proliferation through the cyclin-D1/MDM2-p53 signaling pathway.DJ-1 的过表达通过细胞周期蛋白 D1/MDM2-p53 信号通路增强结直肠癌细胞增殖。
Biosci Trends. 2020 May 21;14(2):83-95. doi: 10.5582/bst.2019.01272. Epub 2020 Mar 4.
2
Burden of Gastric Cancer.胃癌负担。
Clin Gastroenterol Hepatol. 2020 Mar;18(3):534-542. doi: 10.1016/j.cgh.2019.07.045. Epub 2019 Jul 27.
3
Small-Molecule-Targeting Hairpin Loop of hTERT Promoter G-Quadruplex Induces Cancer Cell Death.
整合13个微阵列以构建用于胃癌患者的6种RNA结合蛋白预后特征。
J Cancer. 2021 Jun 11;12(16):4971-4984. doi: 10.7150/jca.57225. eCollection 2021.
4
Malignant Evaluation and Clinical Prognostic Values of M6A RNA Methylation Regulators in Prostate Cancer.M6A RNA甲基化调节剂在前列腺癌中的恶性评估及临床预后价值
J Cancer. 2021 Apr 24;12(12):3575-3586. doi: 10.7150/jca.55140. eCollection 2021.
小分子靶向 hTERT 启动子 G-四链体发夹环诱导癌细胞死亡。
Cell Chem Biol. 2019 Aug 15;26(8):1110-1121.e4. doi: 10.1016/j.chembiol.2019.04.009. Epub 2019 May 30.
4
Insights into Telomerase/hTERT Alternative Splicing Regulation Using Bioinformatics and Network Analysis in Cancer.利用生物信息学和网络分析深入了解癌症中端粒酶/hTERT的可变剪接调控
Cancers (Basel). 2019 May 14;11(5):666. doi: 10.3390/cancers11050666.
5
Cancer statistics, 2019.癌症统计数据,2019 年。
CA Cancer J Clin. 2019 Jan;69(1):7-34. doi: 10.3322/caac.21551. Epub 2019 Jan 8.
6
NOVA1 directs PTBP1 to hTERT pre-mRNA and promotes telomerase activity in cancer cells.NOVA1 将 PTBP1 导向 hTERT 前体 mRNA,并促进癌细胞中的端粒酶活性。
Oncogene. 2019 Apr;38(16):2937-2952. doi: 10.1038/s41388-018-0639-8. Epub 2018 Dec 19.
7
Melatonin inhibits MLL-rearranged leukemia via RBFOX3/hTERT and NF-κB/COX-2 signaling pathways.褪黑素通过 RBFOX3/hTERT 和 NF-κB/COX-2 信号通路抑制 MLL 重排白血病。
Cancer Lett. 2019 Feb 28;443:167-178. doi: 10.1016/j.canlet.2018.11.037. Epub 2018 Dec 11.
8
BPTF promotes hepatocellular carcinoma growth by modulating hTERT signaling and cancer stem cell traits.BPTF 通过调节端粒酶逆转录酶信号和癌症干细胞特征促进肝癌生长。
Redox Biol. 2019 Jan;20:427-441. doi: 10.1016/j.redox.2018.10.018. Epub 2018 Oct 25.
9
EGF upregulates RFPL3 and hTERT via the MEK signaling pathway in non‑small cell lung cancer cells.表皮生长因子通过 MEK 信号通路上调非小细胞肺癌细胞中的 RFPL3 和端粒酶逆转录酶。
Oncol Rep. 2018 Jul;40(1):29-38. doi: 10.3892/or.2018.6417. Epub 2018 May 8.
10
Mechanisms of human telomerase reverse transcriptase (hTERT) regulation: clinical impacts in cancer.人类端粒酶逆转录酶 (hTERT) 调控机制:癌症中的临床影响。
J Biomed Sci. 2018 Mar 12;25(1):22. doi: 10.1186/s12929-018-0422-8.