Suppr超能文献

典型基底复杂地形的水文地球物理与含水层脆弱性分区:以尼日利亚西南部奥多德伊丹雷为例

Hydrogeophysical and aquifer vulnerability zonation of a typical basement complex terrain: A case study of Odode Idanre southwestern Nigeria.

作者信息

Akintorinwa O J, Atitebi M O, Akinlalu A A

机构信息

Department of Applied Geophysics, Federal University of Technology, Akure, Nigeria.

出版信息

Heliyon. 2020 Aug 18;6(8):e04549. doi: 10.1016/j.heliyon.2020.e04549. eCollection 2020 Aug.

Abstract

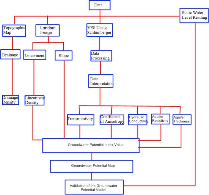
An approach engaging Vertical Electrical Sounding (VES) and remote sensing data was carried out with a view to developing groundwater potential and aquifer vulnerability maps of the study area. One hundred and one (101) depth sounding data were acquired using Schlumberger array, with half maximum current electrode separation (AB/2) of 100 m. The VES were quantitatively interpreted using partial curve matching and computer aided iteration to determine the geoelectrical parameters of each station. The remote sensing data were processed using the application of Geographic Information System-based multi-criteria technique ArcGIS software. Eight (8) parameters namely lineament density, drainage density, slope, transmissivity, hydraulic conductivity, coefficient of anisotropy, aquifer thickness and resistivity were used to produce the groundwater potential model while five (5) parameters namely, lineament density, slope, longitudinal conductance, hydraulic conductivity and thickness of layer overlying the delineated aquifer were also used to produce the vulnerability model. The final output of overlay parameters for estimating the groundwater potential gave an index that ranged from 1-5. The zone categorised as low groundwater potential covered about 80% of the area. The majority of the area falls within low (about 80%) vulnerability and low groundwater potential rating while being relatively protected from potential contaminants infiltrating from the surface. The prediction accuracy of the groundwater potential model was established via existing hand-dug well correlation analysis.

摘要

采用垂直电测深(VES)与遥感数据相结合的方法,旨在绘制研究区域的地下水潜力图和含水层脆弱性图。使用施伦贝格阵列采集了101个深度测深数据,半最大电流电极间距(AB/2)为100米。通过部分曲线匹配和计算机辅助迭代对VES进行定量解释,以确定每个测站的地电参数。利用基于地理信息系统的多标准技术ArcGIS软件对遥感数据进行处理。使用八个参数,即线性构造密度、排水密度、坡度、 transmissivity、水力传导率、各向异性系数、含水层厚度和电阻率来生成地下水潜力模型,同时使用五个参数,即线性构造密度、坡度、纵向传导率、水力传导率和划定含水层上方覆盖层的厚度来生成脆弱性模型。用于估算地下水潜力的叠加参数的最终输出给出了一个范围为1至5的指数。被归类为低地下水潜力的区域覆盖了约80%的面积。该区域的大部分属于低脆弱性(约80%)和低地下水潜力等级,同时相对受到保护,免受潜在污染物从地表渗入的影响。通过现有的手挖井相关性分析确定了地下水潜力模型的预测准确性。

https://cdn.ncbi.nlm.nih.gov/pmc/blobs/04ec/7452480/17b12d64674b/gr1.jpg

文献检索

告别复杂PubMed语法,用中文像聊天一样搜索,搜遍4000万医学文献。AI智能推荐,让科研检索更轻松。

立即免费搜索

文件翻译

保留排版,准确专业,支持PDF/Word/PPT等文件格式,支持 12+语言互译。

免费翻译文档

深度研究

AI帮你快速写综述,25分钟生成高质量综述,智能提取关键信息,辅助科研写作。

立即免费体验