Department of Cell Biology & Institute of Biomedicine, National Engineering Research Center of Genetic Medicine, Guangdong Provincial Key Laboratory of Bioengineering Medicine, College of Life Science and Technology, Jinan University, Guangzhou, 510632, China.
Department of Chemistry, Jinan University, Guangzhou, 510632, China.
Theranostics. 2020 Aug 13;10(22):10154-10170. doi: 10.7150/thno.45861. eCollection 2020.
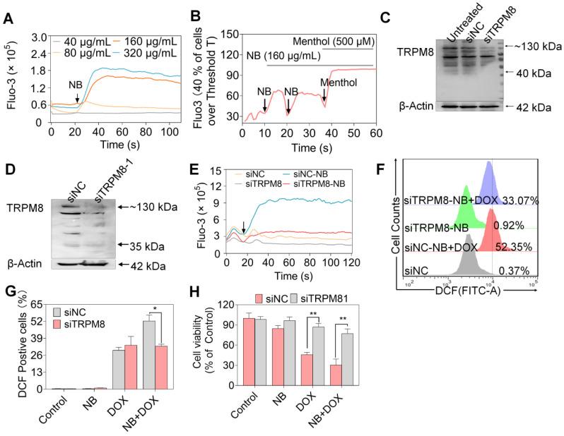
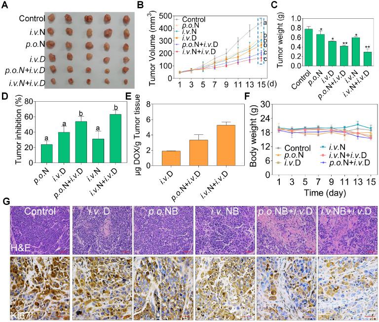
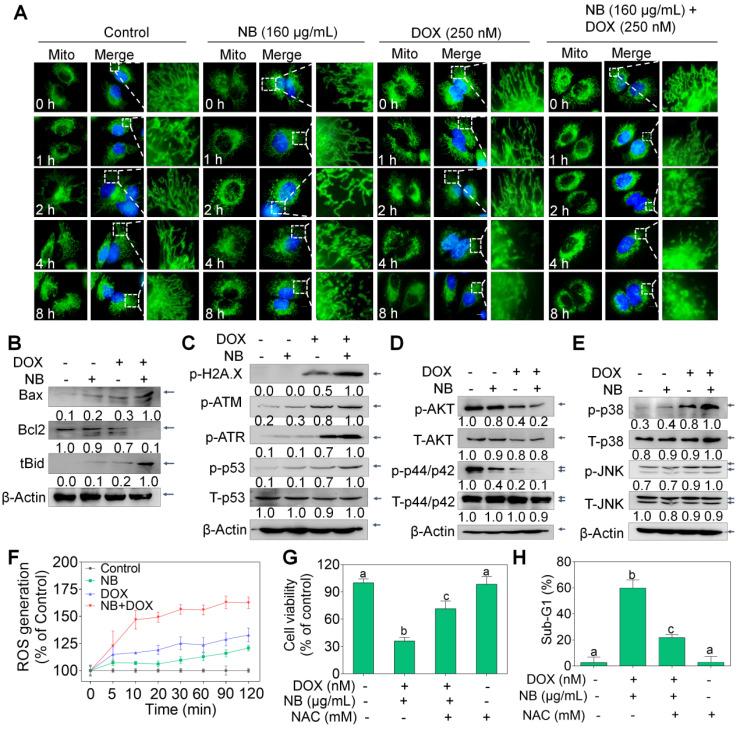
Lung cancer has a high mortality rate and is resistant to multiple chemotherapeutics. Natural Borneol (NB) is a monoterpenoid compound that facilitates the bioavailability of drugs. In this study, we investigated the effects of NB on chemosensitivity in the A549 human lung adenocarcinoma cell line and to elucidate therapeutic molecular target of NB. The chemosensitivity effects of NB in A549 cells were examined by MTT assay. The mechanism of NB action was evaluated using flow cytometry and Western blotting assays. Surface plasmon resonance (SPR) and LC-MS combined analysis (MS-SPRi) was performed to elucidate the candidate molecular target of NB. The chemosensitizing capacity of NB was assessed in nude mice bearing A549 tumors. NB pretreatment sensitized A549 cells to low doxorubicin (DOX) dosage, leading to a 15.7% to 41.5% increase in apoptosis. This increase was correlated with ERK and AKT inactivation and activation of phospho-p38 MAPK, phospho-JNK, and phosphor-p53. Furthermore, this synergism depends on reactive oxygen species (ROS) generation. MS-SPRi analysis revealed that transient receptor potential melastatin-8 (TRPM8) is the candidate target of NB in potentiating DOX killing potency. Genetically, TRPM8 knock-down significantly suppresses the chemosensitizing effects of NB and inhibits ROS generation through restraining calcium mobilization. Moreover, pretreatment with NB synergistically enhances the anticancer effects of DOX to delay tumor progression . These results suggest that TRPM8 may be a valid therapeutic target in the potential application of NB, and show that NB is a chemosensitizer for lung cancer treatment.
肺癌死亡率高,对多种化疗药物具有耐药性。天然龙脑(NB)是一种单萜类化合物,可提高药物的生物利用度。本研究旨在探讨 NB 对人肺腺癌细胞系 A549 化疗敏感性的影响及其作用的治疗分子靶点。通过 MTT 法检测 NB 对 A549 细胞的化疗增敏作用。通过流式细胞术和 Western blot 实验评估 NB 的作用机制。采用表面等离子体共振(SPR)和 LC-MS 联合分析(MS-SPRi)阐明 NB 的候选分子靶点。在荷 A549 肿瘤裸鼠中评估 NB 的化疗增敏作用。NB 预处理可使 A549 细胞对低剂量阿霉素(DOX)敏感,导致细胞凋亡增加 15.7%至 41.5%。这种增加与 ERK 和 AKT 失活以及磷酸化 p38 MAPK、磷酸化 JNK 和磷酸化 p53 的激活有关。此外,这种协同作用依赖于活性氧(ROS)的产生。MS-SPRi 分析表明,瞬时受体电位阳离子通道亚家族 M 成员 8(TRPM8)是 NB 增强 DOX 杀伤效力的候选靶点。通过 TRPM8 基因敲低可显著抑制 NB 的化疗增敏作用,并通过抑制钙动员抑制 ROS 的产生。此外,NB 预处理可协同增强 DOX 的抗癌作用,延缓肿瘤进展。这些结果表明,TRPM8 可能是 NB 潜在应用的有效治疗靶点,同时表明 NB 是一种治疗肺癌的化疗增敏剂。