Department of Orthopedics, Ruijin Hospital, Shanghai Jiao Tong University School of Medicine, Shanghai, China.
Department of Orthopedics, Ruijin Hospital North, Shanghai Jiao Tong University School of Medicine, Shanghai, China.
Cell Death Dis. 2020 Sep 17;11(9):772. doi: 10.1038/s41419-020-02987-9.
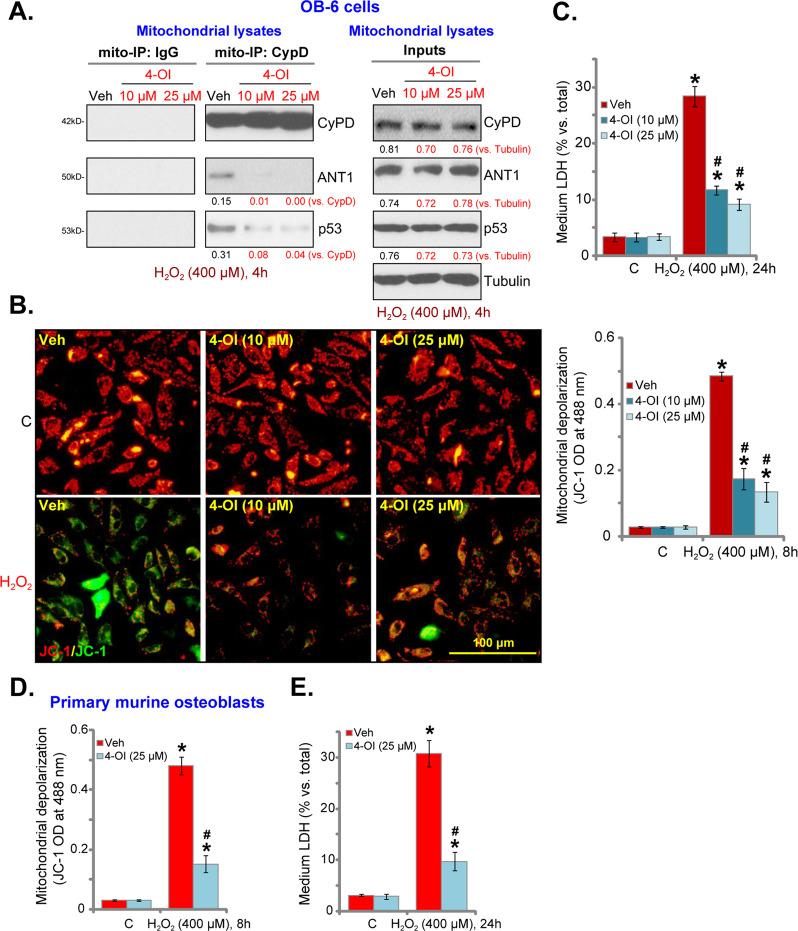
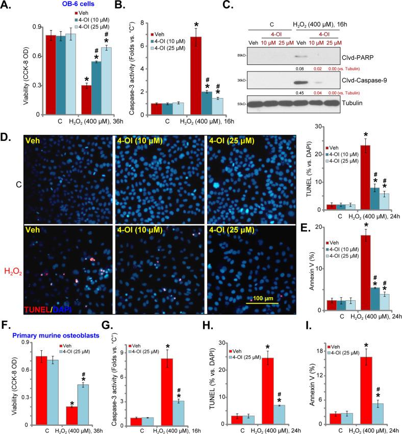
Four-octyl itaconate (4-OI) is the cell-permeable derivative of itaconate that can activate Nrf2 signaling by alkylating Keap1's cysteine residues. Here, we tested the potential effect of 4-OI on hydrogen peroxide (HO)-induced oxidative injury in osteoblasts. In OB-6 cells and primary murine osteoblasts, 4-OI was able to activate Nrf2 signaling cascade and cause Keap1-Nrf2 disassociation, Nrf2 protein stabilization, cytosol accumulation, and nuclear translocation. 4-OI also augmented antioxidant-response element reporter activity and promoted expression of Nrf2-dependent genes (HO1, NQO1, and GCLC). Pretreatment with 4-OI inhibited HO-induced reactive oxygen species production, cell death, and apoptosis in osteoblasts. Furthermore, 4-OI inhibited HO-induced programmed necrosis by suppressing mitochondrial depolarization, mitochondrial cyclophilin D-ANT1 (adenine nucleotide translocase 1)-p53 association, and cytosol lactate dehydrogenase release in osteoblasts. Ectopic overexpression of immunoresponsive gene 1 (IRG1) increased endogenous itaconate production and activated Nrf2 signaling cascade, thereby inhibiting HO-induced oxidative injury and cell death. In OB-6 cells, Nrf2 silencing or CRISPR/Cas9-induced Nrf2 knockout blocked 4-OI-induced osteoblast cytoprotection against HO. Conversely, forced Nrf2 activation, by CRISPR/Cas9-induced Keap1 knockout, mimicked 4-OI-induced actions in OB-6 cells. Importantly, 4-OI was ineffective against HO in Keap1-knockout cells. Collectively, 4-OI efficiently activates Nrf2 signaling to inhibit HO-induced oxidative injury and death of osteoblasts.
辛二酸单 4-辛酯(4-OI)是一种可以通过烷基化 Keap1 的半胱氨酸残基来激活 Nrf2 信号通路的通透细胞的异丁烯酸衍生物。在这里,我们测试了 4-OI 对成骨细胞中过氧化氢(HO)诱导的氧化损伤的潜在影响。在 OB-6 细胞和原代小鼠成骨细胞中,4-OI 能够激活 Nrf2 信号级联反应,并导致 Keap1-Nrf2 解离、Nrf2 蛋白稳定、细胞质积累和核转位。4-OI 还增强了抗氧化反应元件报告基因的活性,并促进了 Nrf2 依赖性基因(HO1、NQO1 和 GCLC)的表达。4-OI 预处理抑制了成骨细胞中 HO 诱导的活性氧产生、细胞死亡和凋亡。此外,4-OI 通过抑制线粒体去极化、线粒体亲环素 D-ANT1(腺嘌呤核苷酸转运蛋白 1)-p53 结合和细胞质乳酸脱氢酶释放来抑制 HO 诱导的程序性坏死。免疫应答基因 1(IRG1)的异位过表达增加了内源性异丁烯酸的产生并激活了 Nrf2 信号通路,从而抑制了 HO 诱导的氧化损伤和细胞死亡。在 OB-6 细胞中,Nrf2 沉默或 CRISPR/Cas9 诱导的 Nrf2 敲除阻断了 4-OI 诱导的成骨细胞对 HO 的保护作用。相反,通过 CRISPR/Cas9 诱导的 Keap1 敲除强制激活 Nrf2,模拟了 4-OI 在 OB-6 细胞中的作用。重要的是,4-OI 在 Keap1 敲除细胞中对 HO 无效。总之,4-OI 有效地激活了 Nrf2 信号通路,抑制了 HO 诱导的成骨细胞氧化损伤和死亡。