Department of Urology, Beijing Hospital, National Center of Gerontology, No 1, Dongdan Dahua Road, Dongcheng District, Beijing, 100730, China.
Graduate School of Chinese Academy of Medical Science and Peking Union Medical College, No. 9, Dongdan Sanjiao Alley, Dongcheng District, Beijing, 100001, China.
Cell Death Dis. 2020 Sep 19;11(9):779. doi: 10.1038/s41419-020-02973-1.
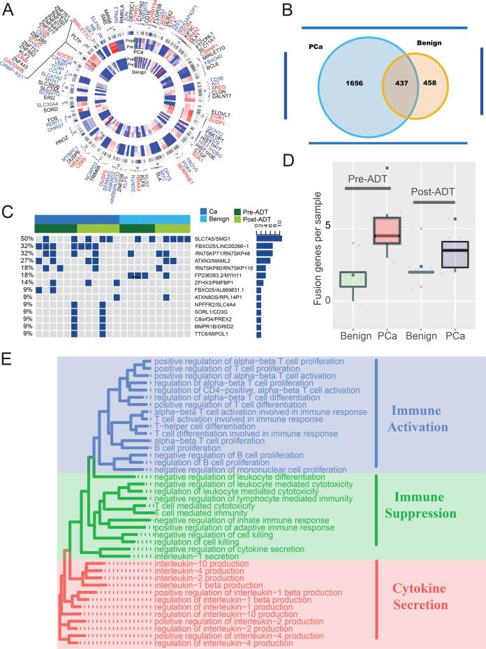
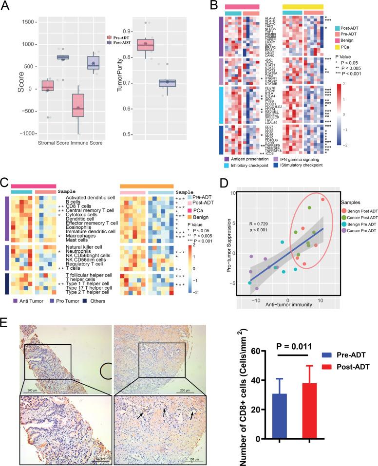
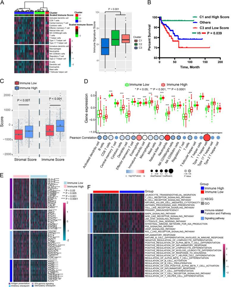
Androgen deprivation therapy (ADT) is a cornerstone treatment for locally advanced or metastatic prostate cancer (PCa). However, its potential effects on the tumor immune microenvironment (TIM) of PCa patients and the underlying mechanism remain largely unclear. To explore the effects of ADT on PCa TIM, RNA sequencing was performed on six paired pre-ADT biopsy and post-ADT PCa lesions, and five paired paracancerous benign tissues from patients receiving neoadjuvant ADT with locally advanced PCa. Bioinformatics methods including ESTIMATE and ssGSEA were used to evaluate the stromal immune score and immune cell infiltration in PCa and paracancerous tissues. Weighted correlation network analysis was used to screen hub genes in the ADT-induced immune remodeling process. The results showed differences exist between PCa and paracancerous tissues in response to ADT. Compared with paracancerous tissues, the immune remodeling effect of ADT in PCa was more intense. ZFP36, JUNB, and SOCS3 served as hub genes in the ADT-induced immune remodeling process and were associated with PSA recurrent-free survival in the TCGA and our neoadjuvant ADT cohort. To investigate the joint action of the above three hub genes, an immune signature score was constructed. The results showed that immune signature score-based immune subtypes reveal the heterogeneity of the immune microenvironment of PCa and showed significant differences in patient prognosis, tumor immune infiltration, mutation burden, and landscape.
去势治疗(ADT)是局部晚期或转移性前列腺癌(PCa)的基石治疗方法。然而,ADT 对 PCa 患者肿瘤免疫微环境(TIM)的潜在影响及其潜在机制在很大程度上仍不清楚。为了探讨 ADT 对 PCa TIM 的影响,对接受局部晚期 PCa 新辅助 ADT 的 6 对 ADT 前活检和 ADT 后 PCa 病变以及 5 对旁良性组织进行了 RNA 测序。采用 ESTIMATE 和 ssGSEA 等生物信息学方法评估 PCa 和旁组织中的基质免疫评分和免疫细胞浸润。使用加权相关网络分析筛选 ADT 诱导免疫重塑过程中的枢纽基因。结果表明,ADT 对 PCa 和旁组织的反应存在差异。与旁组织相比,ADT 在 PCa 中的免疫重塑作用更为强烈。ZFP36、JUNB 和 SOCS3 作为 ADT 诱导免疫重塑过程中的枢纽基因,与 TCGA 和我们的新辅助 ADT 队列中的 PSA 无复发生存相关。为了研究上述三个枢纽基因的共同作用,构建了一个免疫特征评分。结果表明,基于免疫特征评分的免疫亚型揭示了 PCa 免疫微环境的异质性,并在患者预后、肿瘤免疫浸润、突变负担和景观方面显示出显著差异。