Max Planck Institute for Metabolism Research, Center for Endocrinology, Diabetes and Preventive Medicine (CEDP), Cologne, 50931, Germany; Excellence Cluster on Cellular Stress Responses in Aging Associated Diseases (CECAD), Germany.
Max Planck Institute for Biology of Ageing, Cologne, 50931, Germany.
Mol Metab. 2020 Dec;42:101085. doi: 10.1016/j.molmet.2020.101085. Epub 2020 Sep 19.
Single-nucleotide polymorphisms in the FTO gene encoding an mAm and an mA demethylase are associated with obesity. Moreover, recent studies have linked a dysregulation of mA modifications and its machinery, including FTO, to the development of several forms of cancers. However, the functional role of hepatic FTO in metabolism and the development and progression of hepatocellular carcinoma (HCC), a proteotypic obesity-associated cancer, remains unclear. Thus, we aimed to reveal the role of hepatic FTO in metabolism and in the initiation and progression of HCC in vivo.
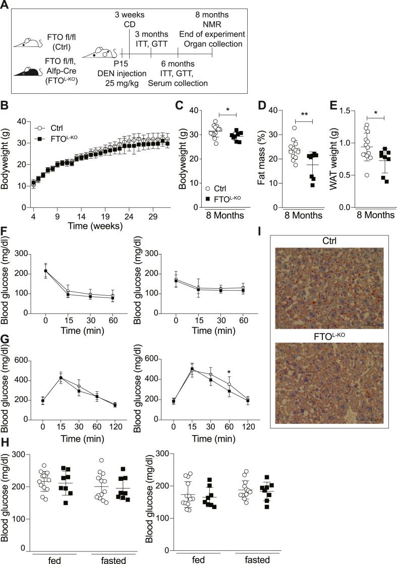
We generated mice with hepatic FTO deficiency (FTO). The effect of hepatic FTO on metabolism was investigated by extensive metabolic phenotyping. To determine the impact of hepatic FTO on HCC development, FTO and Ctrl mice were subjected to long-term diethylnitrosamine (DEN)-induced HCC-development and the tumor initiation phase was examined via a short-term DEN protocol.
In long-term DEN experiments, FTO mice exhibit increased HCC burden compared to Ctrl mice. In the tumor initiation phase, Ctrl mice display a dynamic regulation of FTO upon induction of liver damage, while this response is abrogated in FTO-deficient mice. Proteomic analyses revealed that liver damage-induced increases in FTO expression reduce CUL4A protein abundance. Functionally, simultaneous knockdown of Cul4a reverses the increased hepatocyte proliferation observed upon loss of FTO.
Collectively, our study demonstrates that hepatic FTO is dispensable for the control of energy homeostasis and glucose metabolism. However, we show a protective function of FTO in liver carcinogenesis and suggest the FTO-dependent dynamic mRNA demethylation of Cul4a in the initiation of HCC development contributes to this effect.
编码 mAm 和 mA 去甲基酶的 FTO 基因中的单核苷酸多态性与肥胖有关。此外,最近的研究将 mA 修饰及其机制(包括 FTO)的失调与多种形式的癌症的发展联系起来。然而,肝 FTO 在代谢以及肝细胞癌(HCC)的发生和发展中的功能作用,肥胖相关的典型癌症,仍然不清楚。因此,我们旨在揭示肝 FTO 在代谢以及 HCC 发生和发展中的作用。
我们生成了肝 FTO 缺失(FTO)的小鼠。通过广泛的代谢表型分析研究肝 FTO 对代谢的影响。为了确定肝 FTO 对 HCC 发生的影响,将 FTO 和对照小鼠进行长期二乙基亚硝胺(DEN)诱导的 HCC 发展实验,并通过短期 DEN 方案检查 HCC 发生的起始阶段。
在长期 DEN 实验中,与对照小鼠相比,FTO 小鼠表现出更高的 HCC 负担。在 HCC 起始阶段,对照小鼠在肝损伤诱导时显示出 FTO 的动态调节,而这种反应在 FTO 缺陷型小鼠中被消除。蛋白质组学分析表明,肝损伤诱导的 FTO 表达增加会降低 CUL4A 蛋白的丰度。功能上,同时敲低 Cul4a 可逆转 FTO 缺失时观察到的肝细胞增殖增加。
总的来说,我们的研究表明,肝 FTO 对于控制能量平衡和葡萄糖代谢不是必需的。然而,我们发现 FTO 在肝致癌作用中具有保护作用,并表明 FTO 依赖性 Cul4a mRNA 动态去甲基化在 HCC 发生的起始阶段对这种作用有贡献。