Suppr超能文献

发酵牡蛎提取物促进胰岛素样生长因子-1 介导的成骨作用和生长速度。

Fermented Oyster Extract Promotes Insulin-Like Growth Factor-1-Mediated Osteogenesis and Growth Rate.

机构信息

Department of Marine Life Science, Jeju National University, Jeju 63243, Korea.

Department of Biochemistry, College of Oriental Medicine, Dong-Eui University, Busan 47227, Korea.

出版信息

Mar Drugs. 2020 Sep 18;18(9):472. doi: 10.3390/md18090472.

Abstract

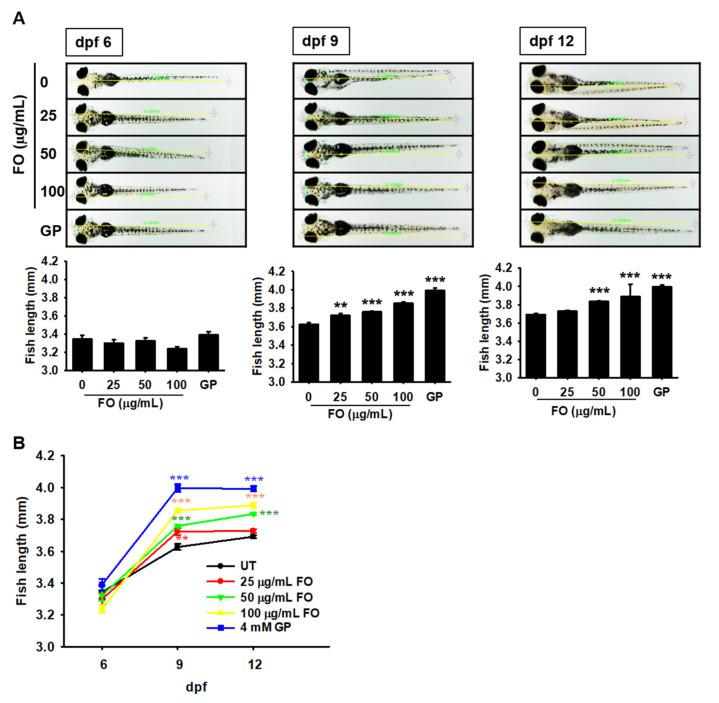
Fermented oyster () extract (FO) prevents ovariectomy-induced osteoporosis by inhibiting osteoclastogenesis and activating osteogenesis. However, the molecular mechanisms underlying FO-mediated bone formation and growth rate are unclear. In the current study, we found that FO significantly upregulated the expression of growth-promoting genes in zebrafish larvae including insulin-like growth factor 1 (), insulin-like growth factor binding protein 3 (), growth hormone-1 (), growth hormone receptor-1 (), growth hormone receptor alpha (), glucokinase (), and cholecystokinin (). In addition, zebrafish larvae treated with 100 μg/mL FO increased in total body length (3.89 ± 0.13 mm) at 12 days post fertilization (dpf) compared to untreated larvae (3.69 ± 0.02 mm); this effect was comparable to that of the β-glycerophosphate-treated zebrafish larvae (4.00 ± 0.02 mm). Furthermore, FO time- and dose-dependently increased the extracellular release of IGF-1 from preosteoblast MC3T3-E1 cells, which was accompanied by high expression of . Pharmacological inhibition of IGF-1 receptor (IGF-1R) using picropodophyllin (PPP) significantly reduced FO-mediated vertebrae formation (from 9.19 ± 0.31 to 5.53 ± 0.35) and growth performance (from 3.91 ± 0.02 to 3.69 ± 0.01 mm) in zebrafish larvae at 9 dpf. Similarly, PPP significantly decreased FO-induced calcium deposition in MC3T3-E1 cells by inhibiting GSK-3β phosphorylation at Ser9. Additionally, DOI hydrochloride, a potent stabilizer of GSK-3β, reduced FO-induced nuclear translocation of RUNX2. Transient knockdown of / using specific silencing RNA also resulted in a significant decrease in calcium deposition and reduction in GSK-3β phosphorylation at Ser9 in MC3T3-E1 cells. Altogether, these results indicate that FO increased phosphorylated GSK-3β at Ser9 by activating the autocrine IGF-1-mediated IGF-1R signaling pathway, thereby promoting osteogenesis and growth performance. Therefore, FO is a potential nutritional supplement for bone formation and growth.

摘要

牡蛎发酵提取物 (FO) 通过抑制破骨细胞生成和激活成骨细胞来预防卵巢切除引起的骨质疏松症。然而,FO 介导的骨形成和生长速率的分子机制尚不清楚。在本研究中,我们发现 FO 显著上调了包括胰岛素样生长因子 1 (), 胰岛素样生长因子结合蛋白 3 (), 生长激素 1 (), 生长激素受体 1 (), 生长激素受体 α (), 葡糖激酶 () 和胆囊收缩素 () 在内的促生长基因在斑马鱼幼虫中的表达。此外,与未处理的幼虫 (3.69 ± 0.02mm) 相比,用 100μg/mL FO 处理的斑马鱼幼虫在受精后 12 天 (dpf) 时总体长增加 (3.89 ± 0.13mm);这种效果与 β-甘油磷酸处理的斑马鱼幼虫相当 (4.00 ± 0.02mm)。此外,FO 时间和剂量依赖性地增加了前成骨细胞 MC3T3-E1 细胞中 IGF-1 的细胞外释放,这伴随着高表达。使用 picropodophyllin (PPP) 抑制 IGF-1 受体 (IGF-1R) 的药理学抑制显著降低了 FO 介导的脊柱形成 (从 9.19 ± 0.31 到 5.53 ± 0.35) 和生长性能 (从 3.91 ± 0.02 到 3.69 ± 0.01mm) 在 9 dpf 时的斑马鱼幼虫。同样,PPP 通过抑制 GSK-3β 在 Ser9 的磷酸化显著减少了 FO 在 MC3T3-E1 细胞中的钙沉积。此外,盐酸二氧苯丙氨酸,GSK-3β 的有效稳定剂,减少了 FO 诱导的 RUNX2 核易位。使用特异性沉默 RNA 瞬时敲低 / 也导致 MC3T3-E1 细胞中钙沉积减少和 GSK-3β 在 Ser9 的磷酸化减少。总之,这些结果表明,FO 通过激活自分泌 IGF-1 介导的 IGF-1R 信号通路增加磷酸化 GSK-3β 在 Ser9 的磷酸化,从而促进成骨细胞和生长性能。因此,FO 是一种潜在的促进骨形成和生长的营养补充剂。

https://cdn.ncbi.nlm.nih.gov/pmc/blobs/2f5c/7551862/e2cfad2fd43c/marinedrugs-18-00472-g001.jpg

文献检索

告别复杂PubMed语法,用中文像聊天一样搜索,搜遍4000万医学文献。AI智能推荐,让科研检索更轻松。

立即免费搜索

文件翻译

保留排版,准确专业,支持PDF/Word/PPT等文件格式,支持 12+语言互译。

免费翻译文档

深度研究

AI帮你快速写综述,25分钟生成高质量综述,智能提取关键信息,辅助科研写作。

立即免费体验