Suppr超能文献

p38γ过表达促进骨肉瘤细胞进展。

p38γ overexpression promotes osteosarcoma cell progression.

作者信息

Shi Ce, Cheng Wei-Nan, Wang Yin, Li Da-Zhuang, Zhou Li-Na, Zhu Yu-Cheng, Zhou Xiao-Zhong

机构信息

Department of Orthopedics, The Second Affiliated Hospital of Soochow University, Suzhou, China.

Department of Orthopedics, The Affiliated Suqian Hospital of Xuzhou Medical University, Suqian, China.

出版信息

Aging (Albany NY). 2020 Sep 24;12(18):18384-18395. doi: 10.18632/aging.103708.

Abstract

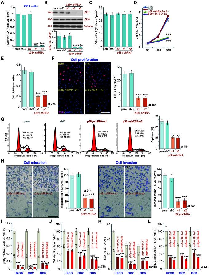
Osteosarcoma (OS) is the most common primary bone malignancy in the adolescent population. Recent studies demonstrate that p38 gamma (p38γ) phosphorylates retinoblastoma (Rb) to promote cyclin expression, cell-cycle entry and tumorigenesis. Studying the potential function of p38γ in human OS, we show that γ mRNA and protein expression are significantly elevated in OS tissues and OS cells, whereas its expression is relatively low in normal bone tissue and in human osteoblasts/osteoblastic cells. Knockdown of p38γ in established (U2OS) and primary human OS cells potently inhibited cell growth, proliferation, migration and invasion, while promoting cell apoptosis. Furthermore, CRISPR/Cas9-induced p38γ knockout inhibited human OS cell progression . Conversely, ectopic overexpression of p38γ in primary human OS cells augmented cell growth, proliferation and migration. Signaling studies show that retinoblastoma (Rb) phosphorylation and cyclin E1/cyclin A expression were decreased following p38γ shRNA knockdown and knockout, but increased after ectopic p38γ overexpression. Collectively, these results show that p38γ overexpression promotes human OS cell progression.

摘要

骨肉瘤(OS)是青少年人群中最常见的原发性骨恶性肿瘤。最近的研究表明,p38γ可使视网膜母细胞瘤(Rb)磷酸化,从而促进细胞周期蛋白表达、细胞进入细胞周期以及肿瘤发生。在研究p38γ在人类骨肉瘤中的潜在功能时,我们发现,p38γ的mRNA和蛋白表达在骨肉瘤组织和骨肉瘤细胞中显著升高,而在正常骨组织以及人类成骨细胞/成骨样细胞中其表达相对较低。在已建立的(U2OS)和原代人类骨肉瘤细胞中敲低p38γ可有效抑制细胞生长、增殖、迁移和侵袭,同时促进细胞凋亡。此外,CRISPR/Cas9诱导的p38γ基因敲除抑制了人类骨肉瘤细胞的进展。相反,在原代人类骨肉瘤细胞中异位过表达p38γ可增强细胞生长、增殖和迁移。信号研究表明,在敲低和敲除p38γ shRNA后,视网膜母细胞瘤(Rb)磷酸化以及细胞周期蛋白E1/细胞周期蛋白A表达降低,但在异位过表达p38γ后升高。总的来说,这些结果表明p38γ过表达促进人类骨肉瘤细胞进展。

https://cdn.ncbi.nlm.nih.gov/pmc/blobs/f813/7585114/814433c2ff37/aging-12-103708-g001.jpg

文献AI研究员

20分钟写一篇综述,助力文献阅读效率提升50倍。

立即体验

用中文搜PubMed

大模型驱动的PubMed中文搜索引擎

马上搜索

文档翻译

学术文献翻译模型,支持多种主流文档格式。

立即体验