• 文献检索
  • 文档翻译
  • 深度研究
  • 学术资讯
  • Suppr Zotero 插件Zotero 插件
  • 邀请有礼
  • 套餐&价格
  • 历史记录
应用&插件
Suppr Zotero 插件Zotero 插件浏览器插件Mac 客户端Windows 客户端微信小程序
定价
高级版会员购买积分包购买API积分包
服务
文献检索文档翻译深度研究API 文档MCP 服务
关于我们
关于 Suppr公司介绍联系我们用户协议隐私条款
关注我们

Suppr 超能文献

核心技术专利:CN118964589B侵权必究
粤ICP备2023148730 号-1Suppr @ 2026

文献检索

告别复杂PubMed语法,用中文像聊天一样搜索,搜遍4000万医学文献。AI智能推荐,让科研检索更轻松。

立即免费搜索

文件翻译

保留排版,准确专业,支持PDF/Word/PPT等文件格式,支持 12+语言互译。

免费翻译文档

深度研究

AI帮你快速写综述,25分钟生成高质量综述,智能提取关键信息,辅助科研写作。

立即免费体验

靶向衰老相关基因MAPK12和FOS以缓解骨关节炎。

Targeting the senescence-related genes MAPK12 and FOS to alleviate osteoarthritis.

作者信息

Geng Nana, Xian Menglin, Deng Lin, Kuang Biao, Pan Yiming, Liu Kaiwen, Ye Yuanlan, Fan Mengtian, Bai Zhixun, Guo Fengjin

机构信息

State Key Laboratory of Ultrasound in Medicine and Engineering, School of Basic Medical Sciences, The Second Affiliated Hospital of Chongqing Medical University, Chongqing Medical University, Chongqing, China.

Department of Orthopaedic Surgery, The Second Affiliated Hospital of Chongqing Medical University, Chongqing, China.

出版信息

J Orthop Translat. 2024 Jun 20;47:50-62. doi: 10.1016/j.jot.2024.06.008. eCollection 2024 Jul.

DOI:10.1016/j.jot.2024.06.008
PMID:39007035
原文链接:https://pmc.ncbi.nlm.nih.gov/articles/PMC11245888/
Abstract

BACKGROUND

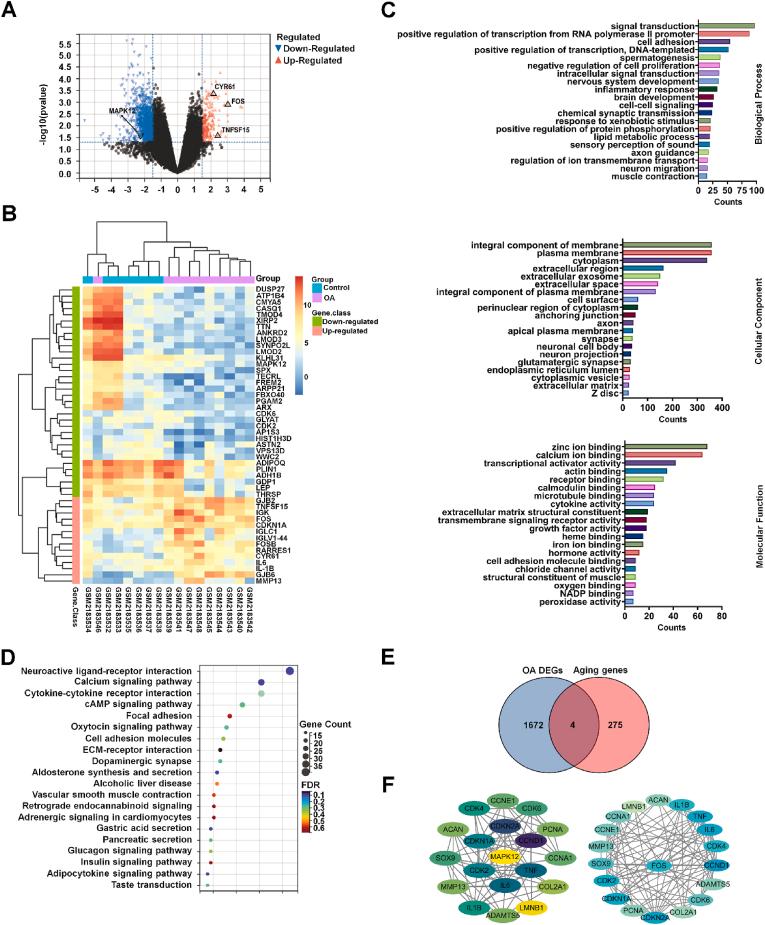
The mechanism by which chondrocyte senescence aggravate OA progression has not yet been well elucidated. The aim of this study was to investigate the chondrocyte senescence related gene biosignatures in OA, and to analyze on the underlying mechanisms of senescence in OA.

MATERIALS AND METHODS

We intersected osteoarthritis dataset GSE82107 from GEO database and senescence dataset from CellAge database of human senescence-associated genes based on genetic manipulations experiments plus gene expression profilin, and screened out 4 overlapping genes. The hub genes were verified and in human OA cartilage tissues by qRT-PCR. We further confirmed the function of mitogen-activated protein kinase 12 (MAPK12) and Fos proto-oncogene (FOS) in OA and by qRT-PCR, western blotting, Edu staining, immunofluorescence, SA-β-gal staining, HE, IHC, von frey test, and hot plate.

RESULTS

1458 downregulated and 218 upregulated DEGs were determined from GSE82107, and 279 human senescence-associated genes were downloaded from CellAge database. After intersection assay, we screened out 4 overlapping genes, of which FOS, CYR61 and TNFSF15 were upregulated, MAPK12 was downregulated. The expression of MAPK12 was obviously downregulated, whereas the expression profiles of FOS, CYR61 and TNFSF15 were remarkedly upregulated in HO- or IL-1β-stimulated C28/I2 cells, human OA cartilage tissues, and knee cartilage of aging mice. Furthermore, both MAPK12 over-expression and FOS knock-down can promote cell proliferation and cartilage anabolism, inhibit cell senescence and cartilage catabolism, relieve joint pain in HO- or IL-1β-stimulated C28/I2 cells and mouse primary chondrocytes, destabilization of the medial meniscus (DMM) mice.

CONCLUSION

This study explored that MAPK12 and FOS are involved in the occurrence and development of OA through modulating chondrocyte senescence. They might be biomarkers of OA chondrocyte senescence, and provides some evidence as subsequent possible therapeutic targets for OA.

THE TRANSLATIONAL POTENTIAL OF THIS ARTICLE

The translation potential of this article is that we revealed MAPK12 and FOS can effectively alleviate OA by regulating chondrocyte senescence, and thus provided potential therapeutic targets for prevention or treatment of OA in the future.

摘要

背景

软骨细胞衰老加剧骨关节炎(OA)进展的机制尚未完全阐明。本研究旨在探究OA中与软骨细胞衰老相关的基因生物标志物,并分析OA中衰老的潜在机制。

材料与方法

我们基于基因操作实验和基因表达谱,将来自基因表达综合数据库(GEO)的骨关节炎数据集GSE82107与来自人类衰老相关基因的CellAge数据库的衰老数据集进行交叉分析,筛选出4个重叠基因。通过qRT-PCR在人OA软骨组织中验证了枢纽基因。我们通过qRT-PCR、蛋白质免疫印迹法、Edu染色、免疫荧光、SA-β-半乳糖苷酶染色、苏木精-伊红(HE)染色、免疫组化(IHC)、von Frey试验和热板法进一步证实了丝裂原活化蛋白激酶12(MAPK12)和原癌基因Fos(FOS)在OA中的作用。

结果

从GSE82107中确定了1458个下调和218个上调的差异表达基因(DEG),并从CellAge数据库下载了279个人类衰老相关基因。经过交叉分析,我们筛选出4个重叠基因,其中FOS、CYR61和肿瘤坏死因子配体超家族成员15(TNFSF15)上调,MAPK12下调。在过氧化氢(HO)或白细胞介素-1β(IL-1β)刺激的C28/I2细胞、人OA软骨组织和衰老小鼠的膝关节软骨中,MAPK12的表达明显下调,而FOS、CYR61和TNFSF15的表达谱明显上调。此外,MAPK12过表达和FOS敲低均可促进细胞增殖和软骨合成代谢,抑制细胞衰老和软骨分解代谢,减轻HO或IL-1β刺激的C28/I2细胞和小鼠原代软骨细胞、内侧半月板不稳定(DMM)小鼠的关节疼痛。

结论

本研究探讨了MAPK12和FOS通过调节软骨细胞衰老参与OA的发生发展。它们可能是OA软骨细胞衰老的生物标志物,并为后续OA可能的治疗靶点提供了一些证据。

本文的转化潜力

本文的转化潜力在于我们揭示了MAPK12和FOS可通过调节软骨细胞衰老有效减轻OA,从而为未来预防或治疗OA提供了潜在的治疗靶点。

https://cdn.ncbi.nlm.nih.gov/pmc/blobs/4372/11245888/d698ef0535b2/gr8.jpg
https://cdn.ncbi.nlm.nih.gov/pmc/blobs/4372/11245888/28933c9af9a2/ga1.jpg
https://cdn.ncbi.nlm.nih.gov/pmc/blobs/4372/11245888/d4f59606a667/gr1.jpg
https://cdn.ncbi.nlm.nih.gov/pmc/blobs/4372/11245888/208668cb1b8c/gr2.jpg
https://cdn.ncbi.nlm.nih.gov/pmc/blobs/4372/11245888/5edca36064b5/gr3.jpg
https://cdn.ncbi.nlm.nih.gov/pmc/blobs/4372/11245888/2324b42592fb/gr4.jpg
https://cdn.ncbi.nlm.nih.gov/pmc/blobs/4372/11245888/180f2c2b78c7/gr5.jpg
https://cdn.ncbi.nlm.nih.gov/pmc/blobs/4372/11245888/e3197b421237/gr6.jpg
https://cdn.ncbi.nlm.nih.gov/pmc/blobs/4372/11245888/5ba52845d513/gr7.jpg
https://cdn.ncbi.nlm.nih.gov/pmc/blobs/4372/11245888/d698ef0535b2/gr8.jpg
https://cdn.ncbi.nlm.nih.gov/pmc/blobs/4372/11245888/28933c9af9a2/ga1.jpg
https://cdn.ncbi.nlm.nih.gov/pmc/blobs/4372/11245888/d4f59606a667/gr1.jpg
https://cdn.ncbi.nlm.nih.gov/pmc/blobs/4372/11245888/208668cb1b8c/gr2.jpg
https://cdn.ncbi.nlm.nih.gov/pmc/blobs/4372/11245888/5edca36064b5/gr3.jpg
https://cdn.ncbi.nlm.nih.gov/pmc/blobs/4372/11245888/2324b42592fb/gr4.jpg
https://cdn.ncbi.nlm.nih.gov/pmc/blobs/4372/11245888/180f2c2b78c7/gr5.jpg
https://cdn.ncbi.nlm.nih.gov/pmc/blobs/4372/11245888/e3197b421237/gr6.jpg
https://cdn.ncbi.nlm.nih.gov/pmc/blobs/4372/11245888/5ba52845d513/gr7.jpg
https://cdn.ncbi.nlm.nih.gov/pmc/blobs/4372/11245888/d698ef0535b2/gr8.jpg

相似文献

1
Targeting the senescence-related genes MAPK12 and FOS to alleviate osteoarthritis.靶向衰老相关基因MAPK12和FOS以缓解骨关节炎。
J Orthop Translat. 2024 Jun 20;47:50-62. doi: 10.1016/j.jot.2024.06.008. eCollection 2024 Jul.
2
Senolytics cocktail dasatinib and quercetin alleviate chondrocyte senescence and facet joint osteoarthritis in mice.衰老细胞裂解鸡尾酒药物达沙替尼和槲皮素可减轻小鼠软骨细胞衰老和小关节骨关节炎。
Spine J. 2025 Jan;25(1):184-198. doi: 10.1016/j.spinee.2024.09.017. Epub 2024 Sep 27.
3
Asporin regulated by miR-26b-5p mediates chondrocyte senescence and exacerbates osteoarthritis progression via TGF-β1/Smad2 pathway.miR-26b-5p 调控的核心蛋白通过 TGF-β1/Smad2 通路介导软骨细胞衰老并加重骨关节炎进展。
Rheumatology (Oxford). 2022 May 30;61(6):2631-2643. doi: 10.1093/rheumatology/keab725.
4
MiR-653-5p drives osteoarthritis pathogenesis by modulating chondrocyte senescence.miR-653-5p 通过调控软骨细胞衰老驱动骨关节炎发病机制。
Arthritis Res Ther. 2024 May 29;26(1):111. doi: 10.1186/s13075-024-03334-5.
5
Abrine promotes cell proliferation and inhibits apoptosis of interleukin-1β-stimulated chondrocytes via PIM2/VEGF signalling in osteoarthritis.阿布林通过 PIM2/VEGF 信号通路促进骨关节炎中白细胞介素-1β刺激的软骨细胞增殖和抑制凋亡。
Phytomedicine. 2022 Feb;96:153906. doi: 10.1016/j.phymed.2021.153906. Epub 2021 Dec 24.
6
TCF12 regulates the TGF-β/Smad2/3 signaling pathway to accelerate the progression of osteoarthritis by targeting CXCR4.TCF12通过靶向CXCR4调节TGF-β/Smad2/3信号通路,以加速骨关节炎的进展。
J Orthop Translat. 2023 Dec 27;44:35-46. doi: 10.1016/j.jot.2023.11.006. eCollection 2024 Jan.
7
The IRF1/GBP5 axis promotes osteoarthritis progression by activating chondrocyte pyroptosis.IRF1/GBP5轴通过激活软骨细胞焦亡促进骨关节炎进展。
J Orthop Translat. 2023 Dec 29;44:47-59. doi: 10.1016/j.jot.2023.11.005. eCollection 2024 Jan.
8
Senomorphic agent pterostilbene ameliorates osteoarthritis through the PI3K/AKT/NF-κB axis: an in vitro and in vivo study.亚形态因子紫檀芪通过PI3K/AKT/NF-κB轴改善骨关节炎:一项体外和体内研究。
Am J Transl Res. 2022 Aug 15;14(8):5243-5262. eCollection 2022.
9
Sargassum polysaccharide attenuates osteoarthritis in rats and is associated with the up-regulation of the ITGβ1-PI3K-AKT signaling pathway.马尾藻多糖可减轻大鼠骨关节炎,且与ITGβ1-PI3K-AKT信号通路的上调有关。
J Orthop Translat. 2024 Jun 27;47:176-190. doi: 10.1016/j.jot.2024.06.015. eCollection 2024 Jul.
10
Fisetin suppresses chondrocyte senescence and attenuates osteoarthritis progression by targeting sirtuin 6.非瑟酮通过靶向沉默调节蛋白 6 抑制软骨细胞衰老并减轻骨关节炎进展。
Chem Biol Interact. 2024 Feb 25;390:110890. doi: 10.1016/j.cbi.2024.110890. Epub 2024 Jan 24.

引用本文的文献

1
Activation of AKT1 enhances the capacity of senescent BMSCs to regulate osteoclast activation.AKT1的激活增强了衰老骨髓间充质干细胞调节破骨细胞激活的能力。
Mol Med Rep. 2025 Oct;32(4). doi: 10.3892/mmr.2025.13642. Epub 2025 Aug 1.
2
Targeting Cellular Senescence: Pathophysiology in Multisystem Age-Related Diseases.靶向细胞衰老:多系统衰老相关疾病的病理生理学
Biomedicines. 2025 Jul 15;13(7):1727. doi: 10.3390/biomedicines13071727.
3
New insights into the role of cellular senescence and rheumatic diseases.细胞衰老与风湿性疾病作用的新见解。

本文引用的文献

1
High TRB3 expression induces chondrocyte autophagy and senescence in osteoarthritis cartilage.高表达 TRB3 诱导骨关节炎软骨细胞自噬和衰老。
Aging (Albany NY). 2022 Jul 1;14(13):5366-5375. doi: 10.18632/aging.204066.
2
Dual functions of microRNA-17 in maintaining cartilage homeostasis and protection against osteoarthritis.microRNA-17 在维持软骨内稳态和保护对抗骨关节炎中的双重功能。
Nat Commun. 2022 May 4;13(1):2447. doi: 10.1038/s41467-022-30119-8.
3
Selenophosphate synthetase 1 deficiency exacerbates osteoarthritis by dysregulating redox homeostasis.
Front Immunol. 2025 May 16;16:1557402. doi: 10.3389/fimmu.2025.1557402. eCollection 2025.
4
Mediating Role of the ANGPTL3/TFPI Protein Ratio in Regulating T-Cell Surface Glycoprotein CD5 Levels on Knee Osteoarthritis (KOA): A Mendelian Randomization Study.血管生成素样蛋白3/组织因子途径抑制物蛋白比率在调节膝关节骨关节炎(KOA)中T细胞表面糖蛋白CD5水平的中介作用:一项孟德尔随机化研究
Int J Mol Sci. 2025 May 8;26(10):4471. doi: 10.3390/ijms26104471.
5
Transcription factor FOS promotes ferroptosis and inflammation in S. aureus- infected osteomyelitis via EIF5A.转录因子FOS通过真核翻译起始因子5A促进金黄色葡萄球菌感染的骨髓炎中的铁死亡和炎症。
J Orthop Surg Res. 2025 Apr 23;20(1):412. doi: 10.1186/s13018-025-05815-y.
6
Analysis of cellular senescence-related genes in calcified aortic valve disease and the potential therapeutic role of β-Carotene.钙化性主动脉瓣疾病中细胞衰老相关基因的分析及β-胡萝卜素的潜在治疗作用
PLoS One. 2025 Mar 10;20(3):e0318574. doi: 10.1371/journal.pone.0318574. eCollection 2025.
7
Senescence in Intervertebral Disc Degeneration: A Comprehensive Analysis Based on Bioinformatic Strategies.基于生物信息策略的椎间盘退变衰老研究:全面分析。
Immun Inflamm Dis. 2024 Nov;12(11):e70072. doi: 10.1002/iid3.70072.
8
Understanding pathophysiology and injury mechanisms is the foundation for invention/innovation and clinical translation in orthopaedics.理解病理生理学和损伤机制是骨科发明/创新及临床转化的基础。
J Orthop Translat. 2024 Jul 12;47:A1-A2. doi: 10.1016/j.jot.2024.07.003. eCollection 2024 Jul.
硒磷酸合成酶 1 缺乏通过调节氧化还原平衡失调加剧骨关节炎。
Nat Commun. 2022 Feb 9;13(1):779. doi: 10.1038/s41467-022-28385-7.
4
Digoxin targets low density lipoprotein receptor-related protein 4 and protects against osteoarthritis.地高辛靶向低密度脂蛋白受体相关蛋白 4 并保护其免受骨关节炎的侵害。
Ann Rheum Dis. 2022 Apr;81(4):544-555. doi: 10.1136/annrheumdis-2021-221380. Epub 2021 Dec 1.
5
METTL3-mediated mA modification of ATG7 regulates autophagy-GATA4 axis to promote cellular senescence and osteoarthritis progression.METTL3 介导的 ATG7 的 mA 修饰调节自噬-GATA4 轴促进细胞衰老和骨关节炎进展。
Ann Rheum Dis. 2022 Jan;81(1):87-99. doi: 10.1136/annrheumdis-2021-221091. Epub 2021 Oct 27.
6
The Role of p38γ in Cancer: From review to outlook.p38γ 在癌症中的作用:从综述到展望。
Int J Biol Sci. 2021 Sep 23;17(14):4036-4046. doi: 10.7150/ijbs.63537. eCollection 2021.
7
The metabolic roots of senescence: mechanisms and opportunities for intervention.衰老的代谢根源:干预的机制和机会。
Nat Metab. 2021 Oct;3(10):1290-1301. doi: 10.1038/s42255-021-00483-8. Epub 2021 Oct 18.
8
Cellular senescence in knee osteoarthritis: molecular mechanisms and therapeutic implications.膝骨关节炎中的细胞衰老:分子机制与治疗意义。
Ageing Res Rev. 2021 Sep;70:101413. doi: 10.1016/j.arr.2021.101413. Epub 2021 Jul 21.
9
Decreased miR-214-3p activates NF-κB pathway and aggravates osteoarthritis progression.miR-214-3p 表达下调激活 NF-κB 通路并加重骨关节炎进展。
EBioMedicine. 2021 Mar;65:103283. doi: 10.1016/j.ebiom.2021.103283. Epub 2021 Mar 11.
10
Diagnosis and Treatment of Hip and Knee Osteoarthritis: A Review.髋关节和膝关节骨关节炎的诊断与治疗:综述
JAMA. 2021 Feb 9;325(6):568-578. doi: 10.1001/jama.2020.22171.