Suppr超能文献

左右心衰对大鼠骨骼肌的影响差异。

Differential effects of right and left heart failure on skeletal muscle in rats.

机构信息

Institute of Physiology, Justus Liebig University Giessen, Giessen, Germany.

Department of Adult and Pediatric Cardiac and Vascular Surgery, University Hospital Giessen and Marburg, Justus Liebig University Giessen, Rudolf-Buchheim-Strasse 7, Giessen, 35392, Germany.

出版信息

J Cachexia Sarcopenia Muscle. 2020 Dec;11(6):1830-1849. doi: 10.1002/jcsm.12612. Epub 2020 Sep 28.

Abstract

BACKGROUND

Exercise intolerance is a cardinal symptom in right (RV) and left ventricular (LV) failure. The underlying skeletal muscle contributes to increased morbidity in patients. Here, we compared skeletal muscle sarcopenia in a novel two-stage model of RV failure to an established model of LV failure.

METHODS

Pulmonary artery banding (PAB) or aortic banding (AOB) was performed in weanling rats, inducing a transition from compensated cardiac hypertrophy (after 7 weeks) to heart failure (after 22-26 weeks). Cardiac function was characterized by echocardiography. Skeletal muscle catabolic/anabolic balance and energy metabolism were analysed by histological and biochemical methods, real-time PCR, and western blot.

RESULTS

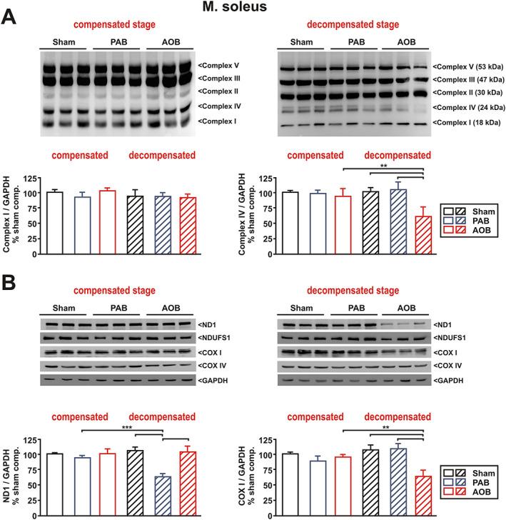
Two clearly distinguishable stages of left or right heart disease with a comparable severity were reached. However, skeletal muscle impairment was significantly more pronounced in LV failure. While the compensatory stage resulted only in minor changes, soleus and gastrocnemius muscle of AOB rats at the decompensated stage demonstrated reduced weight and fibre diameter, higher proteasome activity and expression of the muscle-specific ubiquitin E3 ligases muscle-specific RING finger 1 and atrogin-1, increased expression of the atrophy marker myostatin, increased autophagy activation, and impaired mitochondrial function and respiratory chain gene expression. Soleus and gastrocnemius muscle of PAB rats did not show significant changes in muscle weight and proteasome or autophagy activation, but mitochondrial function was mildly impaired as well. The diaphragm did not demonstrate differences in any model or disease stage except for myostatin expression, which was altered at the decompensated stage in both models. Plasma interleukin (IL)-6 and angiotensin II were strongly increased at the decompensated stage (AOB > > PAB). Soleus and gastrocnemius muscle itself demonstrated an increase in IL-6 expression independent from blood-derived cytokines only in AOB animals. In vitro experiments in rat skeletal muscle cells suggested a direct impact of IL-6 and angiotensin II on distinctive atrophic changes.

CONCLUSIONS

Manifold skeletal muscle alterations are more pronounced in LV failure compared with RV failure despite a similar ventricular impairment. Most of the catabolic changes were observed in soleus or gastrocnemius muscle rather than in the constantly active diaphragm. Mitochondrial dysfunction and up-regulation of myostatin were identified as the earliest signs of skeletal muscle impairment.

摘要

背景

运动不耐受是右心室(RV)和左心室(LV)衰竭的主要症状。其潜在的骨骼肌导致患者发病率增加。在这里,我们比较了 RV 衰竭的新型两阶段模型和 LV 衰竭的既定模型中的骨骼肌消耗。

方法

在断奶大鼠中进行肺动脉结扎(PAB)或主动脉结扎(AOB),诱导从代偿性心肌肥厚(7 周后)过渡到心力衰竭(22-26 周后)。通过超声心动图评估心功能。通过组织学和生化方法、实时 PCR 和 Western blot 分析骨骼肌的分解代谢/合成代谢平衡和能量代谢。

结果

达到了具有可比性严重程度的左或右心疾病的两个明显可区分阶段。然而,LV 衰竭时骨骼肌损伤更为明显。在代偿阶段,仅发生轻微变化,而在失代偿阶段的 AOB 大鼠的比目鱼肌和腓肠肌显示体重和纤维直径降低,蛋白酶体活性和肌肉特异性泛素 E3 连接酶肌肉特异性环指蛋白 1 和 atrogin-1 的表达增加,肌肉生长抑制素(myostatin)的表达增加,自噬激活增加,以及线粒体功能和呼吸链基因表达受损。PAB 大鼠的比目鱼肌和腓肠肌的肌肉重量和蛋白酶体或自噬激活没有明显变化,但线粒体功能也轻度受损。除了肌肉生长抑制素(myostatin)的表达在两个模型的失代偿阶段发生变化外,膈肌在任何模型或疾病阶段均无差异。血浆白细胞介素(IL)-6 和血管紧张素 II 在失代偿阶段(AOB>>PAB)强烈增加。仅在 AOB 动物中,比目鱼肌和腓肠肌本身就表现出独立于血液来源细胞因子的 IL-6 表达增加。大鼠骨骼肌细胞的体外实验表明,白细胞介素(IL)-6 和血管紧张素 II 对特有的萎缩变化有直接影响。

结论

尽管心室损伤相似,但与 RV 衰竭相比,LV 衰竭时更明显的骨骼肌改变。大多数分解代谢变化发生在比目鱼肌或腓肠肌中,而不是在经常活跃的膈肌中。线粒体功能障碍和肌肉生长抑制素的上调被确定为骨骼肌损伤的最早迹象。

https://cdn.ncbi.nlm.nih.gov/pmc/blobs/82f7/7749622/864f6423bf2e/JCSM-11-1830-g001.jpg

文献AI研究员

20分钟写一篇综述,助力文献阅读效率提升50倍。

立即体验

用中文搜PubMed

大模型驱动的PubMed中文搜索引擎

马上搜索

文档翻译

学术文献翻译模型,支持多种主流文档格式。

立即体验