Suppr超能文献

已知和疑似人类致癌物在小鼠中的突变特征谱。

The mutational signature profile of known and suspected human carcinogens in mice.

机构信息

Wellcome Sanger Institute, Wellcome Trust Genome Campus, Hinxton, UK.

Cellular and Molecular Pathology Branch, Division of National Toxicology Program, National Institute of Environmental Health Sciences, Research Triangle Park, NC, USA.

出版信息

Nat Genet. 2020 Nov;52(11):1189-1197. doi: 10.1038/s41588-020-0692-4. Epub 2020 Sep 28.

Abstract

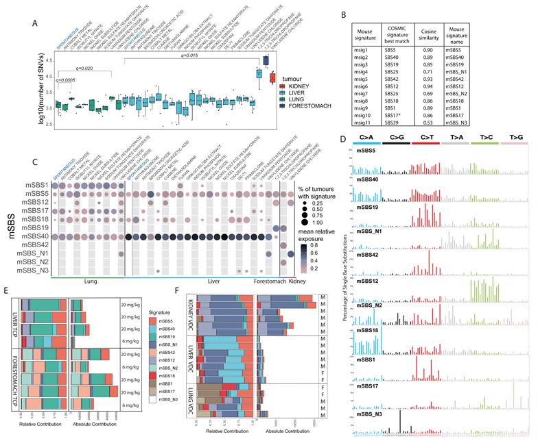
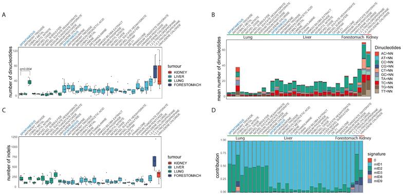
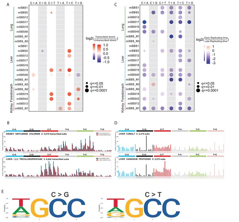
Epidemiological studies have identified many environmental agents that appear to significantly increase cancer risk in human populations. By analyzing tumor genomes from mice chronically exposed to 1 of 20 known or suspected human carcinogens, we reveal that most agents do not generate distinct mutational signatures or increase mutation burden, with most mutations, including driver mutations, resulting from tissue-specific endogenous processes. We identify signatures resulting from exposure to cobalt and vinylidene chloride and link distinct human signatures (SBS19 and SBS42) with 1,2,3-trichloropropane, a haloalkane and pollutant of drinking water, and find these and other signatures in human tumor genomes. We define the cross-species genomic landscape of tumors induced by an important compendium of agents with relevance to human health.

摘要

流行病学研究已经确定了许多环境因素,这些因素似乎显著增加了人类癌症的风险。通过分析长期暴露于 20 种已知或疑似人类致癌物之一的小鼠的肿瘤基因组,我们揭示了大多数因素不会产生独特的突变特征或增加突变负担,大多数突变,包括驱动突变,都源于组织特异性的内源性过程。我们确定了暴露于钴和偏二氯乙烯产生的特征,并将独特的人类特征(SBS19 和 SBS42)与三氯丙烷联系起来,三氯丙烷是一种卤代烷烃和饮用水污染物,并在人类肿瘤基因组中发现了这些和其他特征。我们定义了与人类健康相关的重要化合物文库诱导的跨物种肿瘤基因组景观。

https://cdn.ncbi.nlm.nih.gov/pmc/blobs/970a/7610456/532891465c01/EMS118027-f006.jpg

文献检索

告别复杂PubMed语法,用中文像聊天一样搜索,搜遍4000万医学文献。AI智能推荐,让科研检索更轻松。

立即免费搜索

文件翻译

保留排版,准确专业,支持PDF/Word/PPT等文件格式,支持 12+语言互译。

免费翻译文档

深度研究

AI帮你快速写综述,25分钟生成高质量综述,智能提取关键信息,辅助科研写作。

立即免费体验