Suppr超能文献

非典型尿烷致癌作用的基因组驱动突变。

Non-canonical genomic driver mutations of urethane carcinogenesis.

机构信息

Department of Pharmacology & Cancer Biology, Duke University, Durham, NC, United States of America.

出版信息

PLoS One. 2022 Apr 28;17(4):e0267147. doi: 10.1371/journal.pone.0267147. eCollection 2022.

Abstract

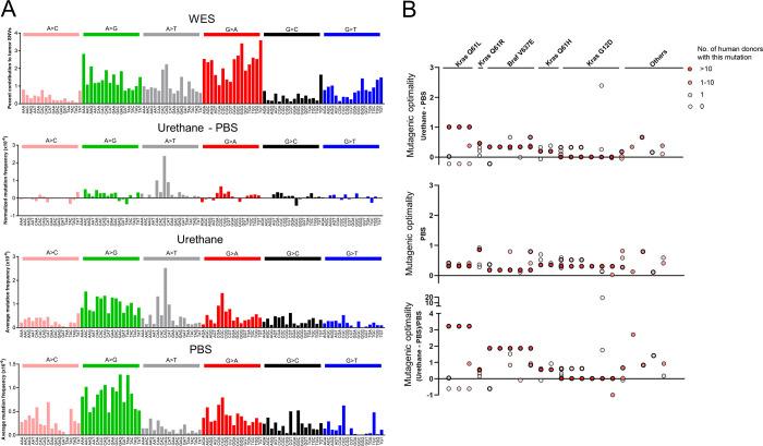
The carcinogen urethane induces pulmonary tumors in mice initiated by an incredibly specific Q61L/R oncogenic mutation in the proto-oncogene Kras. Previous Whole-Exome Sequencing of urethane-induced tumors revealed a bias towards A➙T/G and G➙A substitutions. Subsequent ultra-sensitive Maximum-Depth Sequencing of Kras shortly after urethane exposure suggest a further refinement to CA➙CT/G substitutions. As C182AA➙C182T/GA substitutions in Kras result in Q61L/R mutations, the extreme bias of urethane towards these genomic driver mutations can be ascribed to the specificity of the carcinogen for CA➙CT/G substitutions. However, we previously found that changing rare codons to common in the Kras gene to increase protein expression shifted mutations in urethane-induced tumors away from Kras, or when detected in Kras, to G12D mutations that are usually rarely detected in such tumors. Moreover, the loss of p53 partially reversed this effect, generating tumors with either Q61L/R or G12D oncogenic Kras mutations, or no Kras mutations, presumably due to other genomic driver mutations. Determining the origin of these G12D and other unknown non-canonical genomic driver mutations would provide critical insight into the extreme bias of carcinogens for specific genomic driver mutations. We thus compared the types of Single Nucleotide Variations detected by previously performed Maximum-Depth Sequencing immediately after urethane exposure to the mutation signatures derived from Whole Exome Sequencing of urethane-induced tumors. This identified two types of non-canonical mutations. First, a V637E oncogenic mutation in the proto-oncogene Braf that conforms to the mutation signature of urethane, suggesting that the mutational bias of the carcinogen may account for this non-canonical mutation, similar to that for canonical Q61L/R mutations in Kras. Second, G12D and Q61H mutations in Kras that did not fit this mutation signature, and instead shared similarity with Single Nucleotide Variations detected by Maximum-Depth Sequencing from normal cells, suggesting that perhaps these mutations were pre-existing. We thus posit that when canonical Kras mutations are selected against that the carcinogen may instead promote the expansion of pre-existing genomic driver mutations, although admittedly we cannot rule out other mechanisms. Interrogating the mutation signatures of human lung cancers similarly identified KRAS genomic driver mutations that failed to match the mutation signature of the tumor. Thus, we also speculate that the selection for non-canonical genomic driver mutations during urethane carcinogenesis may reflect the process by which discordance between genomic driver mutations and mutational signatures arises in human cancers.

摘要

致癌剂尿烷在原癌基因 Kras 中引发极其特异性的 Q61L/R 致癌突变的情况下,诱导小鼠肺部肿瘤。先前对尿烷诱导肿瘤的全外显子组测序显示,A➙T/G 和 G➙A 取代偏向。随后在尿烷暴露后立即进行超灵敏最大深度测序,提示 Kras 中的 CA➙CT/G 取代进一步细化。由于 Kras 中的 C182AA➙C182T/GA 取代导致 Q61L/R 突变,尿烷对这些基因组驱动突变的极端偏向可归因于致癌物对 CA➙CT/G 取代的特异性。然而,我们之前发现,通过改变 Kras 基因中的稀有密码子为常见密码子来增加蛋白质表达,会使尿烷诱导的肿瘤中的突变远离 Kras,或者当在 Kras 中检测到突变时,会导致通常在这种肿瘤中很少检测到的 G12D 突变。此外,p53 的缺失部分逆转了这种效应,产生了具有 Q61L/R 或 G12D 致癌性 Kras 突变或没有 Kras 突变的肿瘤,这可能是由于其他基因组驱动突变所致。确定这些 G12D 和其他未知非典型基因组驱动突变的来源将为致癌剂对特定基因组驱动突变的极端偏向提供重要的见解。因此,我们比较了在尿烷暴露后立即进行的最大深度测序检测到的单核苷酸变异类型与尿烷诱导肿瘤的全外显子组测序衍生的突变特征。这确定了两种非典型突变。首先,原癌基因 Braf 中的 V637E 致癌突变符合尿烷的突变特征,表明致癌剂的突变偏向可能解释了这种非典型突变,类似于 Kras 中典型的 Q61L/R 突变。其次,Kras 中的 G12D 和 Q61H 突变不符合该突变特征,而是与从正常细胞的最大深度测序中检测到的单核苷酸变异相似,表明这些突变可能是预先存在的。因此,我们假设,当典型的 Kras 突变被选择时,致癌剂可能会转而促进预先存在的基因组驱动突变的扩展,尽管我们不能排除其他机制。对人类肺癌的突变特征的研究同样确定了 KRAS 基因组驱动突变,这些突变与肿瘤的突变特征不匹配。因此,我们还推测,在尿烷致癌过程中对非典型基因组驱动突变的选择可能反映了基因组驱动突变与突变特征之间出现差异的过程在人类癌症中。

https://cdn.ncbi.nlm.nih.gov/pmc/blobs/6f0e/9049545/768172a03e08/pone.0267147.g001.jpg

文献检索

告别复杂PubMed语法,用中文像聊天一样搜索,搜遍4000万医学文献。AI智能推荐,让科研检索更轻松。

立即免费搜索

文件翻译

保留排版,准确专业,支持PDF/Word/PPT等文件格式,支持 12+语言互译。

免费翻译文档

深度研究

AI帮你快速写综述,25分钟生成高质量综述,智能提取关键信息,辅助科研写作。

立即免费体验