• 文献检索
  • 文档翻译
  • 深度研究
  • 学术资讯
  • Suppr Zotero 插件Zotero 插件
  • 邀请有礼
  • 套餐&价格
  • 历史记录
应用&插件
Suppr Zotero 插件Zotero 插件浏览器插件Mac 客户端Windows 客户端微信小程序
定价
高级版会员购买积分包购买API积分包
服务
文献检索文档翻译深度研究API 文档MCP 服务
关于我们
关于 Suppr公司介绍联系我们用户协议隐私条款
关注我们

Suppr 超能文献

核心技术专利:CN118964589B侵权必究
粤ICP备2023148730 号-1Suppr @ 2026

文献检索

告别复杂PubMed语法,用中文像聊天一样搜索,搜遍4000万医学文献。AI智能推荐,让科研检索更轻松。

立即免费搜索

文件翻译

保留排版,准确专业,支持PDF/Word/PPT等文件格式,支持 12+语言互译。

免费翻译文档

深度研究

AI帮你快速写综述,25分钟生成高质量综述,智能提取关键信息,辅助科研写作。

立即免费体验

hUCMSCs 减轻 LPS 诱导的缺血性脑卒中的训练免疫。

hUCMSCs Mitigate LPS-Induced Trained Immunity in Ischemic Stroke.

机构信息

Guangdong Key Laboratory for Diagnosis and Treatment of Major Neurological Diseases, National Key Clinical Department and Key Discipline of Neurology, Department of Neurology, The First Affiliated Hospital, Sun Yat-sen University, Guangzhou, China.

Department of Neurology, Huashan Hospital, Fudan University, Shanghai, China.

出版信息

Front Immunol. 2020 Sep 11;11:1746. doi: 10.3389/fimmu.2020.01746. eCollection 2020.

DOI:10.3389/fimmu.2020.01746
PMID:33013828
原文链接:https://pmc.ncbi.nlm.nih.gov/articles/PMC7516337/
Abstract

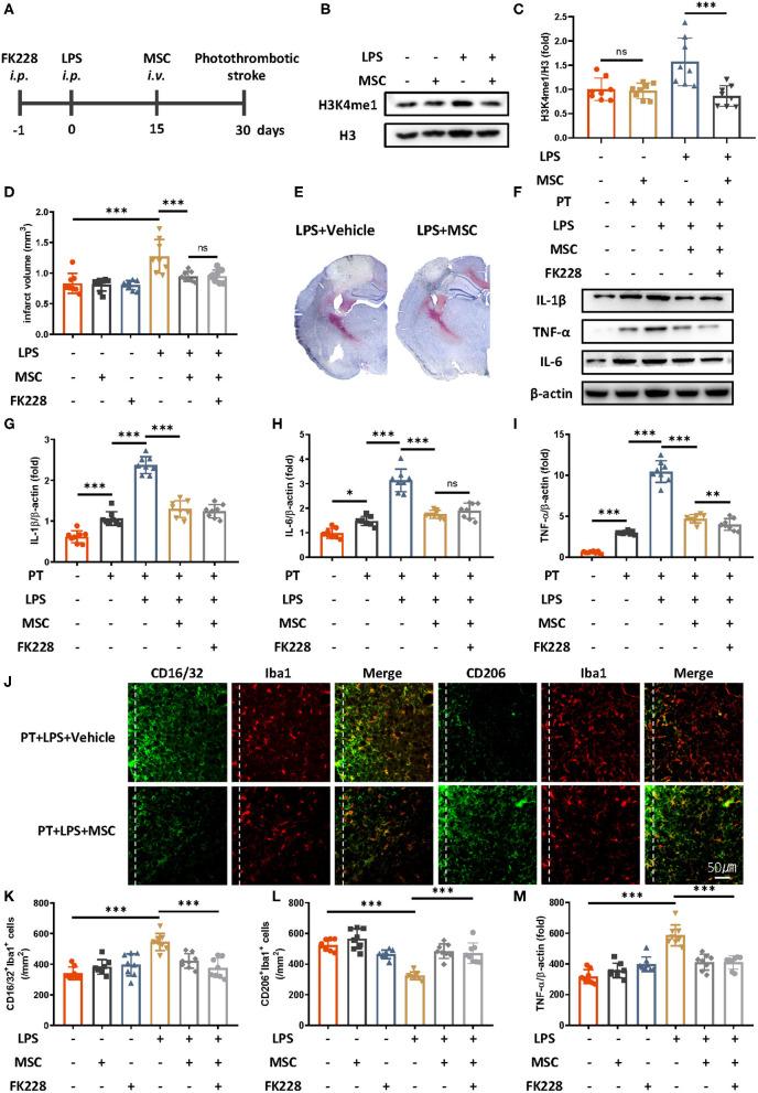
Innate immune memory is a part of the innate immune system that facilitates the elimination of pathogens. However, it may exacerbate neuropathology. In this study, we found that innate immune memory is detrimental in stroke, because it promotes the acute immune response and exacerbates ischemic infarcts. Mesenchymal stem cell therapy has been widely studied for its therapeutic potential in various diseases including stroke, but whether it diminishes innate immune memory has not been studied. Here, our study demonstrates that, after the activation of innate immune memory by lipopolysaccharide, mesenchymal stem cell therapy can diminish innate immune memory though down-regulation of H3 methylation and subsequently protect against stroke. Our results demonstrate that innate immune memory is detrimental in stroke, and we describe a novel potential therapeutic target involving the use of mesenchymal stem cells to treat stroke patients.

摘要

先天免疫记忆是先天免疫系统的一部分,有助于消除病原体。然而,它可能会加重神经病理学。在这项研究中,我们发现先天免疫记忆对中风是有害的,因为它促进了急性免疫反应并加重了缺血性梗死。间充质干细胞治疗因其在包括中风在内的各种疾病中的治疗潜力而被广泛研究,但它是否能减弱先天免疫记忆尚未得到研究。在这里,我们的研究表明,在脂多糖激活先天免疫记忆后,间充质干细胞治疗可以通过下调 H3 甲基化来减弱先天免疫记忆,从而预防中风。我们的结果表明,先天免疫记忆对中风是有害的,我们描述了一个新的潜在治疗靶点,涉及使用间充质干细胞来治疗中风患者。

https://cdn.ncbi.nlm.nih.gov/pmc/blobs/612a/7516337/5181c06a4d88/fimmu-11-01746-g0003.jpg
https://cdn.ncbi.nlm.nih.gov/pmc/blobs/612a/7516337/5ea5c205c2a0/fimmu-11-01746-g0001.jpg
https://cdn.ncbi.nlm.nih.gov/pmc/blobs/612a/7516337/a0e5bf44ddbf/fimmu-11-01746-g0002.jpg
https://cdn.ncbi.nlm.nih.gov/pmc/blobs/612a/7516337/5181c06a4d88/fimmu-11-01746-g0003.jpg
https://cdn.ncbi.nlm.nih.gov/pmc/blobs/612a/7516337/5ea5c205c2a0/fimmu-11-01746-g0001.jpg
https://cdn.ncbi.nlm.nih.gov/pmc/blobs/612a/7516337/a0e5bf44ddbf/fimmu-11-01746-g0002.jpg
https://cdn.ncbi.nlm.nih.gov/pmc/blobs/612a/7516337/5181c06a4d88/fimmu-11-01746-g0003.jpg

相似文献

1
hUCMSCs Mitigate LPS-Induced Trained Immunity in Ischemic Stroke.hUCMSCs 减轻 LPS 诱导的缺血性脑卒中的训练免疫。
Front Immunol. 2020 Sep 11;11:1746. doi: 10.3389/fimmu.2020.01746. eCollection 2020.
2
Memory-Like Inflammatory Responses of Microglia to Rising Doses of LPS: Key Role of PI3Kγ.小胶质细胞对 LPS 递增剂量的类记忆炎症反应:PI3Kγ 的关键作用。
Front Immunol. 2019 Nov 8;10:2492. doi: 10.3389/fimmu.2019.02492. eCollection 2019.
3
Activated Mesenchymal Stem Cells Induce Recovery Following Stroke Via Regulation of Inflammation and Oligodendrogenesis.激活的间充质干细胞通过调节炎症和少突胶质细胞发生诱导中风后的恢复。
J Am Heart Assoc. 2020 Apr 7;9(7):e013583. doi: 10.1161/JAHA.119.013583. Epub 2020 Mar 24.
4
Screening of compounds to identify novel epigenetic regulatory factors that affect innate immune memory in macrophages.筛选化合物以鉴定影响巨噬细胞固有免疫记忆的新型表观遗传调节因子。
Sci Rep. 2022 Feb 3;12(1):1912. doi: 10.1038/s41598-022-05929-x.
5
Systemic administration of β-glucan induces immune training in microglia.β-葡聚糖的全身给药可诱导小胶质细胞的免疫训练。
J Neuroinflammation. 2021 Feb 22;18(1):57. doi: 10.1186/s12974-021-02103-4.
6
Memory-Like Responses of Brain Microglia Are Controlled by Developmental State and Pathogen Dose.脑小胶质细胞的类记忆反应受发育状态和病原体剂量的控制。
Front Immunol. 2020 Sep 25;11:546415. doi: 10.3389/fimmu.2020.546415. eCollection 2020.
7
Innate immune memory in the brain shapes neurological disease hallmarks.大脑中的先天免疫记忆塑造神经疾病特征。
Nature. 2018 Apr;556(7701):332-338. doi: 10.1038/s41586-018-0023-4. Epub 2018 Apr 11.
8
The "Dialogue" Between Central and Peripheral Immunity After Ischemic Stroke: Focus on Spleen.缺血性脑卒中后中枢免疫与外周免疫的“对话”:聚焦于脾脏。
Front Immunol. 2021 Dec 16;12:792522. doi: 10.3389/fimmu.2021.792522. eCollection 2021.
9
Glial Cells: Role of the Immune Response in Ischemic Stroke.胶质细胞:免疫反应在缺血性中风中的作用。
Front Immunol. 2020 Feb 26;11:294. doi: 10.3389/fimmu.2020.00294. eCollection 2020.
10
The Role of the Pathogen Dose and PI3Kγ in Immunometabolic Reprogramming of Microglia for Innate Immune Memory.病原体剂量和 PI3Kγ 在小胶质细胞固有免疫记忆免疫代谢重编程中的作用。
Int J Mol Sci. 2021 Mar 4;22(5):2578. doi: 10.3390/ijms22052578.

引用本文的文献

1
The Role of Pattern Recognition Receptors in Epigenetic and Metabolic Reprogramming: Insights into Trained Immunity.模式识别受体在表观遗传和代谢重编程中的作用:对训练免疫的见解
J Inflamm Res. 2025 Jun 13;18:7795-7811. doi: 10.2147/JIR.S513325. eCollection 2025.
2
Mesenchymal stem cell-mediated mitochondrial transfer regulates the fate of B lymphocytes.间充质干细胞介导的线粒体转移调节B淋巴细胞的命运。
Eur J Clin Invest. 2025 Oct;55(10):e70073. doi: 10.1111/eci.70073. Epub 2025 May 15.
3
Umbilical mesenchymal stem cells mitigate T-cell compartments shift and Th17/Treg imbalance in acute ischemic stroke via mitochondrial transfer.

本文引用的文献

1
Defining trained immunity and its role in health and disease.定义训练免疫及其在健康和疾病中的作用。
Nat Rev Immunol. 2020 Jun;20(6):375-388. doi: 10.1038/s41577-020-0285-6. Epub 2020 Mar 4.
2
Therapeutic targeting of trained immunity.训练免疫的治疗靶向。
Nat Rev Drug Discov. 2019 Jul;18(7):553-566. doi: 10.1038/s41573-019-0025-4.
3
Mesenchymal Stem Cell Therapy in Stroke: A Systematic Review of Literature in Pre-Clinical and Clinical Research.间质干细胞疗法治疗中风:临床前和临床研究文献的系统综述。
脐间充质干细胞通过线粒体转移减轻急性缺血性卒中时T细胞亚群偏移和Th17/Treg失衡。
Stem Cell Res Ther. 2025 Mar 12;16(1):134. doi: 10.1186/s13287-025-04224-6.
4
Transplantation of human umbilical cord mesenchymal stem cells optimized with IFN-γ is a potential procedure for modification of motor impairment in multiple sclerosis cases: a preclinical systematic review and meta-analysis study.经γ干扰素优化的人脐带间充质干细胞移植是改善多发性硬化症运动障碍的一种潜在方法:一项临床前系统评价和荟萃分析研究。
Anat Cell Biol. 2024 Sep 30;57(3):333-345. doi: 10.5115/acb.24.082. Epub 2024 Jul 9.
5
Enriched environment remodels the central immune environment and improves the prognosis of acute ischemic stroke in elderly mice with chronic ischemia.丰富环境重塑中枢免疫环境,改善老年慢性缺血性脑卒中小鼠的预后。
Front Immunol. 2023 Mar 9;14:1114596. doi: 10.3389/fimmu.2023.1114596. eCollection 2023.
6
Genetic modification of miR-34a enhances efficacy of transplanted human dental pulp stem cells after ischemic stroke.miR-34a的基因改造增强了缺血性中风后移植的人牙髓干细胞的疗效。
Neural Regen Res. 2023 Sep;18(9):2029-2036. doi: 10.4103/1673-5374.367831.
7
Modulatory effects of mesenchymal stem cells on microglia in ischemic stroke.间充质干细胞对缺血性脑卒中中微胶质细胞的调节作用。
Front Neurol. 2023 Jan 18;13:1073958. doi: 10.3389/fneur.2022.1073958. eCollection 2022.
8
Mesenchymal stem cell therapy for ischemic stroke: Novel insight into the crosstalk with immune cells.间充质干细胞治疗缺血性中风:对与免疫细胞相互作用的新见解。
Front Neurol. 2022 Nov 8;13:1048113. doi: 10.3389/fneur.2022.1048113. eCollection 2022.
9
Trained Immunity Contribution to Autoimmune and Inflammatory Disorders.训练免疫对自身免疫和炎症性疾病的贡献。
Front Immunol. 2022 Apr 8;13:868343. doi: 10.3389/fimmu.2022.868343. eCollection 2022.
10
Developmental Stressors Induce Innate Immune Memory in Microglia and Contribute to Disease Risk.发育应激源诱导小胶质细胞固有免疫记忆,并导致疾病风险。
Int J Mol Sci. 2021 Dec 2;22(23):13035. doi: 10.3390/ijms222313035.
Cell Transplant. 2018 Dec;27(12):1723-1730. doi: 10.1177/0963689718806846. Epub 2018 Oct 22.
4
Innate immune memory in the brain shapes neurological disease hallmarks.大脑中的先天免疫记忆塑造神经疾病特征。
Nature. 2018 Apr;556(7701):332-338. doi: 10.1038/s41586-018-0023-4. Epub 2018 Apr 11.
5
Immune responses in stroke: how the immune system contributes to damage and healing after stroke and how this knowledge could be translated to better cures?中风的免疫反应:免疫系统如何在中风后导致损伤和促进修复,以及这些知识如何转化为更好的治疗方法?
Immunology. 2018 Jul;154(3):363-376. doi: 10.1111/imm.12918. Epub 2018 Mar 26.
6
Western Diet Triggers NLRP3-Dependent Innate Immune Reprogramming.西式饮食引发 NLRP3 依赖性固有免疫重编程。
Cell. 2018 Jan 11;172(1-2):162-175.e14. doi: 10.1016/j.cell.2017.12.013.
7
Innate Immune Memory: Implications for Microglial Function and Neuroprogression.固有免疫记忆:对小胶质细胞功能和神经病变进展的影响
Mod Trends Pharmacopsychiatry. 2017;31:67-78. doi: 10.1159/000470808. Epub 2017 Jul 24.
8
Perivascular macrophages mediate the neurovascular and cognitive dysfunction associated with hypertension.血管周围巨噬细胞介导与高血压相关的神经血管和认知功能障碍。
J Clin Invest. 2016 Dec 1;126(12):4674-4689. doi: 10.1172/JCI86950. Epub 2016 Nov 14.
9
Immunity and stroke, the hurdles of stroke research translation.免疫与中风,中风研究转化的障碍
Int J Stroke. 2017 Feb;12(2):123-131. doi: 10.1177/1747493016676622. Epub 2016 Oct 26.
10
Mesenchymal stem cell-based treatments for stroke, neural trauma, and heat stroke.基于间充质干细胞的中风、神经创伤和中暑治疗方法。
Brain Behav. 2016 Aug 3;6(10):e00526. doi: 10.1002/brb3.526. eCollection 2016 Oct.