• 文献检索
  • 文档翻译
  • 深度研究
  • 学术资讯
  • Suppr Zotero 插件Zotero 插件
  • 邀请有礼
  • 套餐&价格
  • 历史记录
应用&插件
Suppr Zotero 插件Zotero 插件浏览器插件Mac 客户端Windows 客户端微信小程序
定价
高级版会员购买积分包购买API积分包
服务
文献检索文档翻译深度研究API 文档MCP 服务
关于我们
关于 Suppr公司介绍联系我们用户协议隐私条款
关注我们

Suppr 超能文献

核心技术专利:CN118964589B侵权必究
粤ICP备2023148730 号-1Suppr @ 2026

文献检索

告别复杂PubMed语法,用中文像聊天一样搜索,搜遍4000万医学文献。AI智能推荐,让科研检索更轻松。

立即免费搜索

文件翻译

保留排版,准确专业,支持PDF/Word/PPT等文件格式,支持 12+语言互译。

免费翻译文档

深度研究

AI帮你快速写综述,25分钟生成高质量综述,智能提取关键信息,辅助科研写作。

立即免费体验

在阿尔茨海默病转基因小鼠模型中,Prickle2的上调改善了阿尔茨海默病样病理状态。

Upregulation of Prickle2 Ameliorates Alzheimer's Disease-Like Pathology in a Transgenic Mouse Model of Alzheimer's Disease.

作者信息

Sun Fengxian, Jiang Fang, Zhang Na, Li Hua, Tian Weiping, Liu Weiying

机构信息

Department of Physiology and Pathophysiology, School of Basic Medical Sciences, Tianjin Medical University, Tianjin, China.

Department of Cardiology, Tianjin Medical University General Hospital, Tianjin, China.

出版信息

Front Cell Dev Biol. 2020 Sep 8;8:565020. doi: 10.3389/fcell.2020.565020. eCollection 2020.

DOI:10.3389/fcell.2020.565020
PMID:33015060
原文链接:https://pmc.ncbi.nlm.nih.gov/articles/PMC7509431/
Abstract

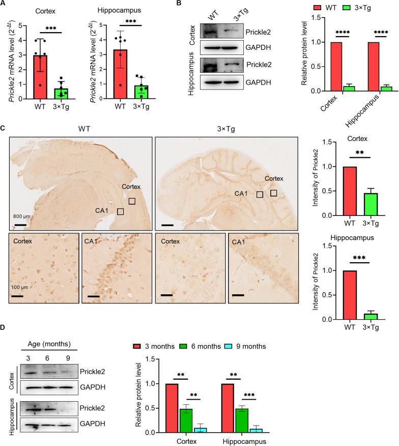
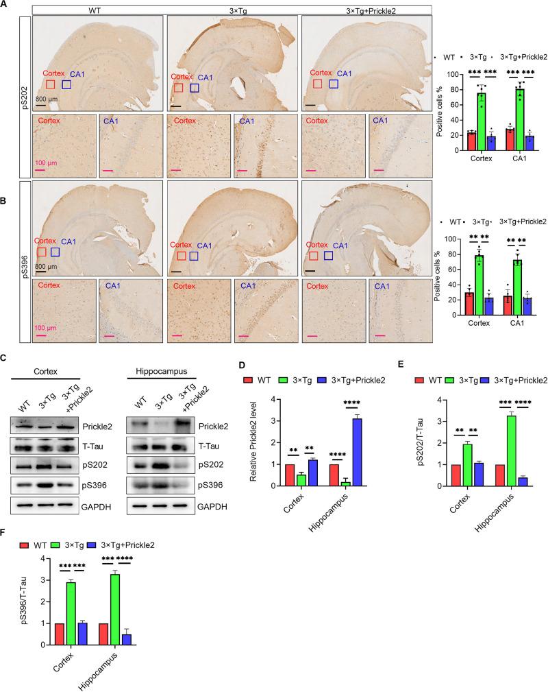
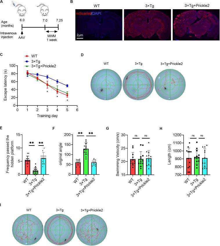
Alzheimer's disease (AD) is a devastating neurodegenerative disorder that has no effective therapies. Prickle planar cell polarity protein 2 (Prickle2), is an important cytoplasmic regulator of Wnt/PCP signaling. It has been reported that Prickle2 deficiency reduced neurite outgrowth levels in mouse N2a cells and led to autism-like behaviors and hippocampal synaptic dysfunction in mice. However, much less is known about the relationship of Prickle2 to AD pathogenesis. RT-qPCR, Western blot and IHC results showed that the mRNA and protein levels of Prickle2 were reduced in APP/PS1/Tau transgenic (3xTg) mice. Intravenous injection of Prickle2-overexpressing AAV-PHP.eB vectors improved the cognitive deficits in 3xTg mice. We also demonstrated that Prickle2 could repress oxidative stress and neuroinflammation, ameliorate the amyloid β (Aβ) plaque pathology and reduce Tau hyperphosphorylation in APP/PS1 mice. Further investigation of the mechanism of Prickle2 in AD revealed that Prickle2 inhibited Wnt/PCP/JNK pathway in vivo and in vitro. Our results suggest that Prickle2 might be a potential candidate for the diagnosis and treatment of AD.

摘要

阿尔茨海默病(AD)是一种毁灭性的神经退行性疾病,目前尚无有效的治疗方法。普列克底物蛋白2(Prickle2)是Wnt/PCP信号通路重要的细胞质调节因子。据报道,Prickle2缺陷会降低小鼠N2a细胞的神经突生长水平,并导致小鼠出现自闭症样行为和海马突触功能障碍。然而,关于Prickle2与AD发病机制之间的关系,人们了解得还很少。逆转录-定量聚合酶链反应(RT-qPCR)、蛋白质免疫印迹法(Western blot)和免疫组化(IHC)结果显示,Prickle2的mRNA和蛋白质水平在APP/PS1/Tau转基因(3xTg)小鼠中降低。静脉注射过表达Prickle2的腺相关病毒PHP.eB载体可改善3xTg小鼠的认知缺陷。我们还证明,Prickle2可以抑制氧化应激和神经炎症,改善淀粉样β蛋白(Aβ)斑块病理,并减少APP/PS1小鼠的Tau蛋白过度磷酸化。对Prickle2在AD中的作用机制的进一步研究表明,Prickle2在体内和体外均抑制Wnt/PCP/JNK信号通路。我们的结果表明,Prickle2可能是AD诊断和治疗的潜在候选物。

https://cdn.ncbi.nlm.nih.gov/pmc/blobs/7de8/7509431/922ab33e745d/fcell-08-565020-g006.jpg
https://cdn.ncbi.nlm.nih.gov/pmc/blobs/7de8/7509431/f26d19a04c0a/fcell-08-565020-g001.jpg
https://cdn.ncbi.nlm.nih.gov/pmc/blobs/7de8/7509431/52a05eb7d61a/fcell-08-565020-g002.jpg
https://cdn.ncbi.nlm.nih.gov/pmc/blobs/7de8/7509431/db96bc52e429/fcell-08-565020-g003.jpg
https://cdn.ncbi.nlm.nih.gov/pmc/blobs/7de8/7509431/ebec9780e99f/fcell-08-565020-g004.jpg
https://cdn.ncbi.nlm.nih.gov/pmc/blobs/7de8/7509431/6bc1e25785a3/fcell-08-565020-g005.jpg
https://cdn.ncbi.nlm.nih.gov/pmc/blobs/7de8/7509431/922ab33e745d/fcell-08-565020-g006.jpg
https://cdn.ncbi.nlm.nih.gov/pmc/blobs/7de8/7509431/f26d19a04c0a/fcell-08-565020-g001.jpg
https://cdn.ncbi.nlm.nih.gov/pmc/blobs/7de8/7509431/52a05eb7d61a/fcell-08-565020-g002.jpg
https://cdn.ncbi.nlm.nih.gov/pmc/blobs/7de8/7509431/db96bc52e429/fcell-08-565020-g003.jpg
https://cdn.ncbi.nlm.nih.gov/pmc/blobs/7de8/7509431/ebec9780e99f/fcell-08-565020-g004.jpg
https://cdn.ncbi.nlm.nih.gov/pmc/blobs/7de8/7509431/6bc1e25785a3/fcell-08-565020-g005.jpg
https://cdn.ncbi.nlm.nih.gov/pmc/blobs/7de8/7509431/922ab33e745d/fcell-08-565020-g006.jpg

相似文献

1
Upregulation of Prickle2 Ameliorates Alzheimer's Disease-Like Pathology in a Transgenic Mouse Model of Alzheimer's Disease.在阿尔茨海默病转基因小鼠模型中,Prickle2的上调改善了阿尔茨海默病样病理状态。
Front Cell Dev Biol. 2020 Sep 8;8:565020. doi: 10.3389/fcell.2020.565020. eCollection 2020.
2
Notopterygium incisum extract (NRE) rescues cognitive deficits in APP/PS1 Alzhneimer's disease mice by attenuating amyloid-beta, tau, and neuroinflammation pathology.羌活提取物(NRE)通过减轻淀粉样蛋白-β、tau 和神经炎症病理学来挽救 APP/PS1 阿尔茨海默病小鼠的认知缺陷。
J Ethnopharmacol. 2020 Mar 1;249:112433. doi: 10.1016/j.jep.2019.112433. Epub 2019 Nov 27.
3
Isorhynchophylline ameliorates cognitive impairment via modulating amyloid pathology, tau hyperphosphorylation and neuroinflammation: Studies in a transgenic mouse model of Alzheimer's disease.异钩藤碱通过调节淀粉样蛋白病理、tau 过度磷酸化和神经炎症改善阿尔茨海默病转基因小鼠模型的认知障碍。
Brain Behav Immun. 2019 Nov;82:264-278. doi: 10.1016/j.bbi.2019.08.194. Epub 2019 Aug 30.
4
Early-Onset Network Hyperexcitability in Presymptomatic Alzheimer's Disease Transgenic Mice Is Suppressed by Passive Immunization with Anti-Human APP/Aβ Antibody and by mGluR5 Blockade.用抗人APP/Aβ抗体被动免疫和mGluR5阻断可抑制早发性阿尔茨海默病转基因小鼠无症状期的网络兴奋性过高。
Front Aging Neurosci. 2017 Mar 24;9:71. doi: 10.3389/fnagi.2017.00071. eCollection 2017.
5
Intramuscular delivery of p75NTR ectodomain by an AAV vector attenuates cognitive deficits and Alzheimer's disease-like pathologies in APP/PS1 transgenic mice.通过腺相关病毒载体肌肉注射p75神经营养因子受体胞外域可减轻APP/PS1转基因小鼠的认知缺陷和阿尔茨海默病样病理变化。
J Neurochem. 2016 Jul;138(1):163-73. doi: 10.1111/jnc.13616. Epub 2016 Jun 6.
6
Sex Differences in Neuropathology and Cognitive Behavior in APP/PS1/tau Triple-Transgenic Mouse Model of Alzheimer's Disease.阿尔茨海默病 APP/PS1/tau 三转基因小鼠模型中的神经病理学和认知行为的性别差异。
Neurosci Bull. 2018 Oct;34(5):736-746. doi: 10.1007/s12264-018-0268-9. Epub 2018 Aug 11.
7
SLOH, a carbazole-based fluorophore, mitigates neuropathology and behavioral impairment in the triple-transgenic mouse model of Alzheimer's disease.SLOH,一种咔唑类荧光团,可减轻阿尔茨海默病三转基因小鼠模型的神经病理学和行为损伤。
Neuropharmacology. 2018 Mar 15;131:351-363. doi: 10.1016/j.neuropharm.2018.01.003. Epub 2018 Jan 5.
8
Milrinone Ameliorates the Neuroinflammation and Memory Function of Alzheimer's Disease in an APP/PS1 Mouse Model.米力农改善APP/PS1小鼠模型中阿尔茨海默病的神经炎症和记忆功能。
Neuropsychiatr Dis Treat. 2021 Jun 30;17:2129-2139. doi: 10.2147/NDT.S312648. eCollection 2021.
9
Wnt signaling loss accelerates the appearance of neuropathological hallmarks of Alzheimer's disease in J20-APP transgenic and wild-type mice.Wnt 信号通路失活加速了 J20-APP 转基因和野生型小鼠阿尔茨海默病神经病理特征的出现。
J Neurochem. 2018 Feb;144(4):443-465. doi: 10.1111/jnc.14278. Epub 2018 Jan 26.
10
Huatuo Zaizao pill ameliorates cognitive impairment of APP/PS1 transgenic mice by improving synaptic plasticity and reducing Aβ deposition.华佗再造丸通过改善突触可塑性和减少 Aβ 沉积改善 APP/PS1 转基因小鼠的认知障碍。
BMC Complement Altern Med. 2018 May 29;18(1):167. doi: 10.1186/s12906-018-2237-2.

引用本文的文献

1
Evolving Insights into Prickle2 in Neurodevelopment and Neurological Disorders.对Prickle2在神经发育和神经系统疾病中认识的不断深入
Mol Neurobiol. 2025 Feb 26. doi: 10.1007/s12035-025-04795-8.
2
Decoding Epilepsy: Prickle2 and Multifaceted Molecular Pathway Connections.解码癫痫:Prickle2与多方面分子通路联系
Curr Pharm Des. 2025;31(14):1130-1145. doi: 10.2174/0113816128333500241031100623.
3
Tropism-shifted AAV-PHP.eB-mediated bFGF gene therapy promotes varied neurorestoration after ischemic stroke in mice.嗜性转变的AAV-PHP.eB介导的bFGF基因治疗促进小鼠缺血性中风后的多种神经修复。

本文引用的文献

1
Docosahexaenoic acid ameliorates traumatic brain injury involving JNK-mediated Tau phosphorylation signaling.二十二碳六烯酸通过 JNK 介导的 Tau 磷酸化信号改善创伤性脑损伤。
Neurosci Res. 2020 Aug;157:44-50. doi: 10.1016/j.neures.2019.07.008. Epub 2019 Jul 23.
2
Wnt Signaling Deregulation in the Aging and Alzheimer's Brain.衰老和阿尔茨海默病大脑中的Wnt信号通路失调
Front Cell Neurosci. 2019 May 22;13:227. doi: 10.3389/fncel.2019.00227. eCollection 2019.
3
Wnt/PCP Signaling Contribution to Carcinoma Collective Cell Migration and Metastasis.
Neural Regen Res. 2026 Feb 1;21(2):704-714. doi: 10.4103/NRR.NRR-D-23-01802. Epub 2024 Jul 10.
4
The role of prickle proteins in vertebrate development and pathology.棘蛋白在脊椎动物发育和病理学中的作用。
Mol Cell Biochem. 2024 May;479(5):1199-1221. doi: 10.1007/s11010-023-04787-z. Epub 2023 Jun 26.
5
Conserved gene signatures shared among mutations reveal defects in calcium signaling.突变之间共享的保守基因特征揭示了钙信号传导缺陷。
Front Mol Biosci. 2023 Feb 9;10:1051494. doi: 10.3389/fmolb.2023.1051494. eCollection 2023.
6
Nucleosome assembly protein 1-like 5 alleviates Alzheimer's disease-like pathological characteristics in a cell model.核小体组装蛋白1样蛋白5减轻细胞模型中的阿尔茨海默病样病理特征。
Front Mol Neurosci. 2022 Dec 8;15:1034766. doi: 10.3389/fnmol.2022.1034766. eCollection 2022.
Wnt/PCP 信号通路对癌细胞集体迁移和转移的贡献。
Cancer Res. 2019 Apr 15;79(8):1719-1729. doi: 10.1158/0008-5472.CAN-18-2757. Epub 2019 Apr 5.
4
Amyloid-β immunotherapy for alzheimer disease: Is it now a long shot?阿尔茨海默病的淀粉样β免疫疗法:现在还有希望吗?
Ann Neurol. 2019 Mar;85(3):303-315. doi: 10.1002/ana.25410. Epub 2019 Jan 28.
5
Advances in developing novel therapeutic strategies for Alzheimer's disease.阿尔茨海默病新型治疗策略的研究进展。
Mol Neurodegener. 2018 Dec 12;13(1):64. doi: 10.1186/s13024-018-0299-8.
6
A role for APP in Wnt signalling links synapse loss with β-amyloid production.APP 在 Wnt 信号传导中的作用将突触丧失与β-淀粉样蛋白的产生联系起来。
Transl Psychiatry. 2018 Sep 20;8(1):179. doi: 10.1038/s41398-018-0231-6.
7
Wnt/PCP controls spreading of Wnt/β-catenin signals by cytonemes in vertebrates.Wnt/PCP 通过纤毛在脊椎动物中控制 Wnt/β-catenin 信号的扩散。
Elife. 2018 Jul 31;7:e36953. doi: 10.7554/eLife.36953.
8
The non-canonical Wnt-PCP pathway shapes the mouse caudal neural plate.非经典 Wnt-PCP 通路塑造小鼠尾部神经板。
Development. 2018 May 8;145(9):dev157487. doi: 10.1242/dev.157487.
9
Genetic analysis of Wnt/PCP genes in neural tube defects.神经管缺陷中Wnt/PCP基因的遗传分析。
BMC Med Genomics. 2018 Apr 4;11(1):38. doi: 10.1186/s12920-018-0355-9.
10
Amyloid-β and Tau in Alzheimer's Disease: Novel Pathomechanisms and Non-Pharmacological Treatment Strategies.阿尔茨海默病中的淀粉样蛋白-β和 Tau:新的发病机制和非药物治疗策略。
J Alzheimers Dis. 2018;64(s1):S517-S527. doi: 10.3233/JAD-179907.