Qin Xiude, Chen Juanjuan, Zhang Guowei, Li Chuanpeng, Zhu Jinqiang, Xue Hong, Li Jinfang, Guan Tianxiang, Zheng Haotao, Liu Yu, Cai Haobin
Encephalopathy Department, Shenzhen Traditional Chinese Medicine Hospital, The Fourth Clinical Medical College of Guangzhou University of Chinese Medicine, Shenzhen, China.
Department of Traditional Chinese Medicine, College of Traditional Chinese Medicine, Hebei University, Baoding, China.
Front Pharmacol. 2020 Sep 11;11:1315. doi: 10.3389/fphar.2020.01315. eCollection 2020.
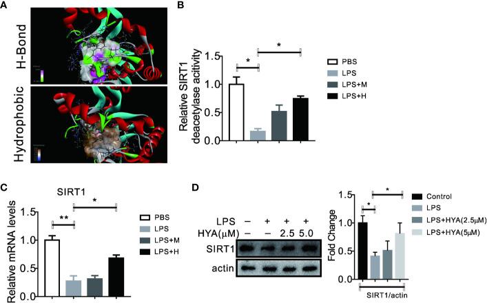
Abnormal microglia activation causes sever neuroinflammation, contributing to the development of many diseases, yet the mechanism remains incompletely unknown. In current study, we identified that Hydroxysafflor yellow A (HYA), a chalcone glycoside derived from effectively attenuates LPS-induced inflammation response in primary microglia regulating the expression of inflammatory genes and remodeling the polarization of microglia. We also reported the effects of HYA on improving lipopolysaccharide (LPS)-stimulated mitochondrial dysfunction and oxidative stress for the first time. Interestingly, we found that HYA could serves as an effective SIRT1 activator. Deficiency of SIRT1 abrogates the protective effects of HYA against LPS-induced response. Overall, our data suggest HYA, a novel SIRT1 activator, could serve as an effective approach to treat LPS-induced neurodegenerative diseases.
异常的小胶质细胞激活会导致严重的神经炎症,促进多种疾病的发展,但其机制仍不完全清楚。在当前的研究中,我们发现从 中提取的查尔酮糖苷羟基红花黄色素A(HYA)可有效减轻原代小胶质细胞中脂多糖诱导的炎症反应,调节炎症基因的表达并重塑小胶质细胞的极化。我们还首次报道了HYA对改善脂多糖(LPS)刺激的线粒体功能障碍和氧化应激的作用。有趣的是,我们发现HYA可以作为一种有效的SIRT1激活剂。SIRT1的缺乏消除了HYA对LPS诱导反应的保护作用。总体而言,我们的数据表明,新型SIRT1激活剂HYA可作为治疗LPS诱导的神经退行性疾病的有效方法。