Suppr超能文献

TBC1D15/RAB7调节的线粒体-溶酶体相互作用赋予对急性心肌梗死所致心脏损伤的心脏保护作用。

TBC1D15/RAB7-regulated mitochondria-lysosome interaction confers cardioprotection against acute myocardial infarction-induced cardiac injury.

作者信息

Yu Wenjun, Sun Shiqun, Xu Haixia, Li Congye, Ren Jun, Zhang Yingmei

机构信息

Department of Cardiology and Shanghai Institute of Cardiovascular Diseases, Zhongshan Hospital, Fudan University, Shanghai 200032, China.

Department of Cardiology, Affiliated Hospital of Nantong University, Jiangsu 226001, China.

出版信息

Theranostics. 2020 Sep 14;10(24):11244-11263. doi: 10.7150/thno.46883. eCollection 2020.

Abstract

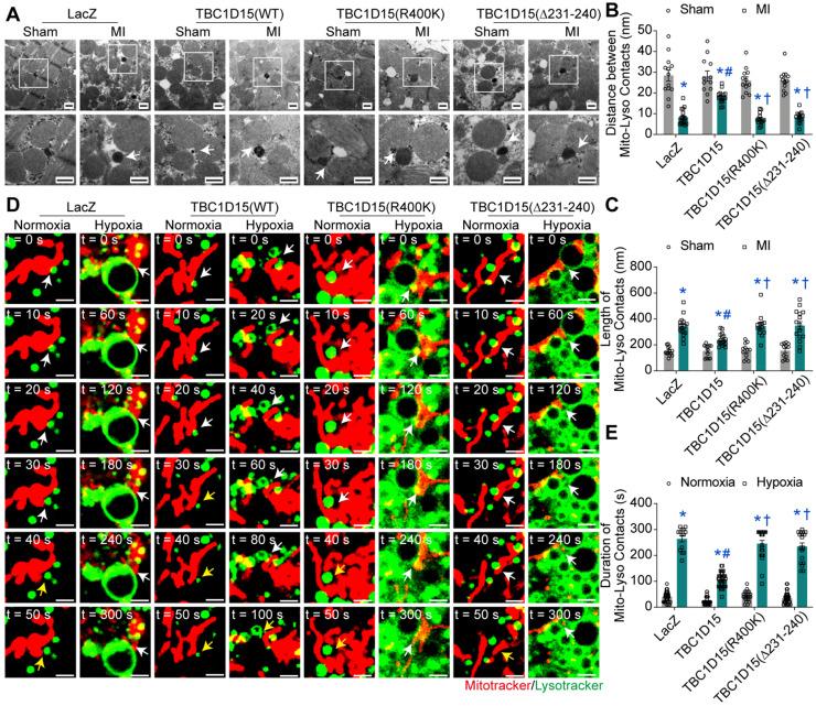
Ischemic heart disease remains a primary threat to human health, while its precise etiopathogenesis is still unclear. TBC domain family member 15 (TBC1D15) is a RAB7 GTPase-activating protein participating in the regulation of mitochondrial dynamics. This study was designed to explore the role of TBC1D15 in acute myocardial infarction (MI)-induced cardiac injury and the possible mechanism(s) involved. Mitochondria-lysosome interaction was evaluated using transmission electron microscopy and live cell time-lapse imaging. Mitophagy flux was measured by fluorescence and western blotting. Adult mice were transfected with adenoviral TBC1D15 through intra-myocardium injection prior to a 3-day MI procedure. Cardiac morphology and function were evaluated at the levels of whole-heart, cardiomyocytes, intracellular organelles and cell signaling transduction. Our results revealed downregulated level of TBC1D15, reduced systolic function, overt infarct area and myocardial interstitial fibrosis, elevated cardiomyocyte apoptosis and mitochondrial damage 3 days after MI. Overexpression of TBC1D15 restored cardiac systolic function, alleviated infarct area and myocardial interstitial fibrosis, reduced cardiomyocyte apoptosis and mitochondrial damage although TBC1D15 itself did not exert any myocardial effect in the absence of MI. Further examination revealed that 3-day MI-induced accumulation of damaged mitochondria was associated with blockade of mitochondrial clearance because of enlarged defective lysosomes and subsequent interrupted mitophagy flux, which were attenuated by TBC1D15 overexpression. Mechanistic studies showed that 3-day MI provoked abnormal mitochondria-lysosome contacts, leading to lysosomal enlargement and subsequently disabled lysosomal clearance of damaged mitochondria. TBC1D15 loosened the abnormal mitochondria-lysosome contacts through both the Fis1 binding and the RAB7 GAPase-activating domain of TBC1D15, as TBC1D15-dependent beneficial responses were reversed by interference with either of these two domains both and . Our findings indicated a pivotal role of TBC1D15 in acute MI-induced cardiac anomalies through Fis1/RAB7 regulated mitochondria-lysosome contacts and subsequent lysosome-dependent mitophagy flux activation, which may provide a new target in the clinical treatment of acute MI.

摘要

缺血性心脏病仍然是人类健康的主要威胁,但其确切的病因发病机制仍不清楚。TBC结构域家族成员15(TBC1D15)是一种参与线粒体动力学调节的RAB7 GTP酶激活蛋白。本研究旨在探讨TBC1D15在急性心肌梗死(MI)诱导的心脏损伤中的作用及可能涉及的机制。使用透射电子显微镜和活细胞延时成像评估线粒体-溶酶体相互作用。通过荧光和蛋白质印迹法测量线粒体自噬通量。在进行为期3天的MI手术前,通过心肌内注射用腺病毒TBC1D15转染成年小鼠。在全心、心肌细胞、细胞内细胞器和细胞信号转导水平评估心脏形态和功能。我们的结果显示,MI后3天,TBC1D15水平下调,收缩功能降低,梗死面积明显,心肌间质纤维化,心肌细胞凋亡增加,线粒体损伤。TBC1D15过表达恢复了心脏收缩功能,减轻了梗死面积和心肌间质纤维化,减少了心肌细胞凋亡和线粒体损伤,尽管在没有MI的情况下TBC1D15本身没有任何心肌效应。进一步检查发现,3天MI诱导的受损线粒体积累与线粒体清除受阻有关,这是由于缺陷溶酶体增大和随后的线粒体自噬通量中断所致,而TBC1D15过表达减弱了这种情况。机制研究表明,3天MI引发了异常的线粒体-溶酶体接触,导致溶酶体增大,随后受损线粒体的溶酶体清除功能丧失。TBC1D15通过TBC1D15的Fis1结合域和RAB7 GAP酶激活域松解了异常的线粒体-溶酶体接触,因为干扰这两个域中的任何一个都会逆转TBC1D15依赖性的有益反应。我们的研究结果表明,TBC1D15通过Fis1/RAB7调节的线粒体-溶酶体接触和随后的溶酶体依赖性线粒体自噬通量激活,在急性MI诱导的心脏异常中起关键作用,这可能为急性MI的临床治疗提供一个新靶点。

https://cdn.ncbi.nlm.nih.gov/pmc/blobs/3b3c/7532681/ab012b36c2cb/thnov10p11244g001.jpg

文献AI研究员

20分钟写一篇综述,助力文献阅读效率提升50倍。

立即体验

用中文搜PubMed

大模型驱动的PubMed中文搜索引擎

马上搜索

文档翻译

学术文献翻译模型,支持多种主流文档格式。

立即体验