Suppr超能文献

RAB7通过促进非经典的TUFM线粒体自噬途径预防缺血性心力衰竭。

RAB7 protects against ischemic heart failure via promoting non-canonical TUFM mitophagy pathway.

作者信息

Sun Yuling, Wang Wei, Li Mingyan, Guan Wen, Gao Zhimin, Wang Luping, Lou Guanlan, Shen Ao, Wu Jiangbin, Yu Xiyong, Wang Panxia, Wu Xiaoqian

机构信息

Guangzhou Municipal and Guangdong Provincial Key Laboratory of Molecular Target & Clinical Pharmacology, the NMPA and State Key Laboratory of Respiratory Disease, School of Pharmaceutical Sciences, Guangzhou Medical University, Guangzhou 511436, China.

Department of Thoracic Surgery, The Second Affiliated Hospital, Guangzhou Medical University, Guangzhou 510260, China.

出版信息

Theranostics. 2025 Jun 9;15(14):6753-6767. doi: 10.7150/thno.104124. eCollection 2025.

Abstract

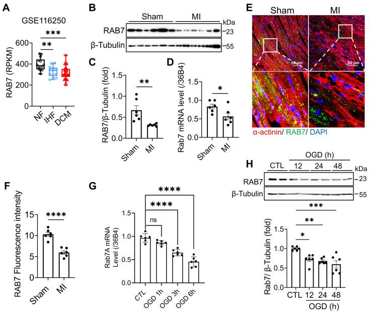
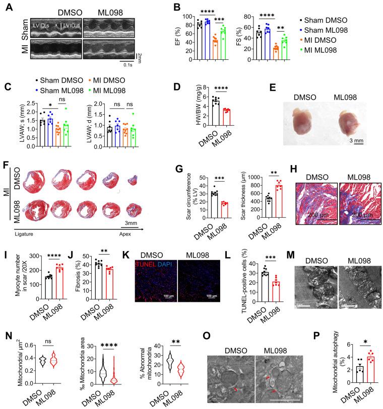
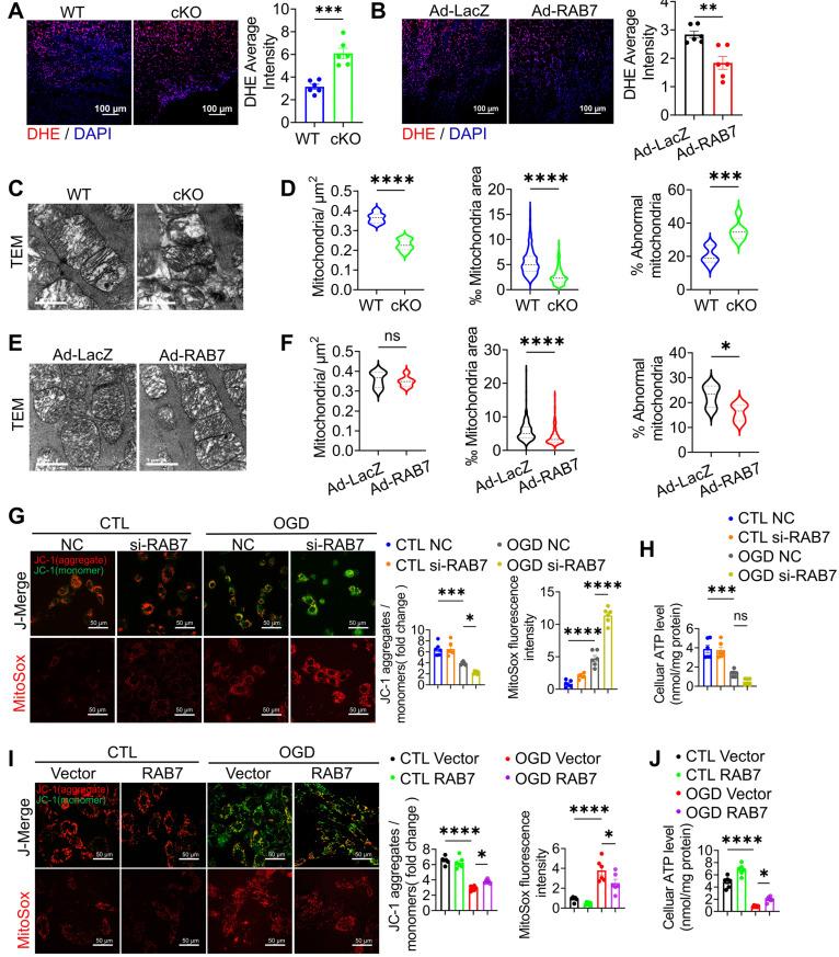
Cardiomyocyte apoptosis critically contributes to ischemic heart failure (IHF) progression. While the endosome-lysosome system governs cellular homeostasis, the functional significance of its master regulator RAB7 in cardiac pathophysiology remains unexplored. Using myocardial infarction (MI) models via left anterior descending coronary artery ligation in cardiomyocyte-specific RAB7 knockout mice and adeno-associated virus-mediated RAB7 overexpression models, we assessed cardiac function and adverse remodeling through echocardiography and pathophysiological assessment. Mitophagy flux was quantified using mt-Keima mice and confocal imaging. Molecular mechanisms were dissected through immunoprecipitation coupled with mass spectrometry (IP-MS) analysis and molecular experiment validation. RAB7 expression decreased in ischemic myocardium. Cardiomyocyte-specific RAB7 ablation exacerbated while RAB7 overexpression attenuated post-MI cardiac dysfunction and maladaptive remodeling. RAB7 enhanced mitophagic clearance of damaged mitochondria, reducing cardiomyocyte apoptosis under ischemic stress both and . Mechanistically, TUFM, a mitochondrial translation elongation factor, was identified as a novel effector of RAB7. RAB7 facilitated the recruitment of TUFM and LC3 to damaged mitochondria, thereby enhancing mitophagy. TUFM knockdown significantly diminished the protective effects of RAB7 on mitophagy and cardiomyocyte survival. Finally, administration of ML-098, a chemical RAB7 activator, promoted mitophagy and mitigated IHF progression in mice. We identify RAB7 as a novel coordinator of cardioprotective mitophagy through TUFM-mediated machinery assembly. The RAB7-TUFM axis represents a therapeutic target for IHF that warrants further clinical evaluation.

摘要

心肌细胞凋亡在缺血性心力衰竭(IHF)进展中起关键作用。虽然内体-溶酶体系统维持细胞内稳态,但其主要调节因子RAB7在心脏病理生理学中的功能意义仍未得到探索。通过在心肌细胞特异性RAB7基因敲除小鼠中进行左冠状动脉前降支结扎建立心肌梗死(MI)模型以及腺相关病毒介导的RAB7过表达模型,我们通过超声心动图和病理生理学评估来评估心脏功能和不良重塑。使用线粒体靶向红色荧光蛋白(mt-Keima)小鼠和共聚焦成像对线粒体自噬通量进行定量分析。通过免疫沉淀结合质谱(IP-MS)分析和分子实验验证来剖析分子机制。缺血心肌中RAB7表达降低。心肌细胞特异性敲除RAB7会加剧心肌梗死后的心脏功能障碍和适应性不良重塑,而RAB7过表达则会减轻这些症状。RAB7增强了对受损线粒体的线粒体自噬清除能力,在体内和体外均减少了缺血应激下的心肌细胞凋亡。机制上,线粒体翻译延伸因子TUFM被鉴定为RAB7的一种新效应物。RAB7促进TUFM和LC3募集到受损线粒体,从而增强线粒体自噬。敲低TUFM显著削弱了RAB7对线粒体自噬和心肌细胞存活的保护作用。最后,给予化学RAB7激活剂ML-098可促进线粒体自噬并减轻小鼠的IHF进展。我们将RAB7鉴定为通过TUFM介导的机制组装对心脏起保护作用的线粒体自噬的新型协调因子。RAB7-TUFM轴代表了一个针对IHF的治疗靶点,值得进一步进行临床评估。

https://cdn.ncbi.nlm.nih.gov/pmc/blobs/a253/12203679/48681e8277b8/thnov15p6753g001.jpg

文献AI研究员

20分钟写一篇综述,助力文献阅读效率提升50倍。

立即体验

用中文搜PubMed

大模型驱动的PubMed中文搜索引擎

马上搜索

文档翻译

学术文献翻译模型,支持多种主流文档格式。

立即体验