• 文献检索
  • 文档翻译
  • 深度研究
  • 学术资讯
  • Suppr Zotero 插件Zotero 插件
  • 邀请有礼
  • 套餐&价格
  • 历史记录
应用&插件
Suppr Zotero 插件Zotero 插件浏览器插件Mac 客户端Windows 客户端微信小程序
定价
高级版会员购买积分包购买API积分包
服务
文献检索文档翻译深度研究API 文档MCP 服务
关于我们
关于 Suppr公司介绍联系我们用户协议隐私条款
关注我们

Suppr 超能文献

核心技术专利:CN118964589B侵权必究
粤ICP备2023148730 号-1Suppr @ 2026

文献检索

告别复杂PubMed语法,用中文像聊天一样搜索,搜遍4000万医学文献。AI智能推荐,让科研检索更轻松。

立即免费搜索

文件翻译

保留排版,准确专业,支持PDF/Word/PPT等文件格式,支持 12+语言互译。

免费翻译文档

深度研究

AI帮你快速写综述,25分钟生成高质量综述,智能提取关键信息,辅助科研写作。

立即免费体验

钙结合蛋白S100P促进肿瘤进展,但增强乳腺癌的化疗敏感性。

Calcium-Binding Protein S100P Promotes Tumor Progression but Enhances Chemosensitivity in Breast Cancer.

作者信息

Cong Yizi, Cui Yuxin, Wang Suxia, Jiang Lei, Cao Jianqiao, Zhu Shiguang, Birkin Emily, Lane Jane, Ruge Fiona, Jiang Wen G, Qiao Guangdong

机构信息

Department of Breast Surgery, The Affiliated Yantai Yuhuangding Hospital of Qingdao University, Yantai, China.

Cardiff China Medical Research Collaborative, School of Medicine, Cardiff University, Cardiff, United Kingdom.

出版信息

Front Oncol. 2020 Sep 15;10:566302. doi: 10.3389/fonc.2020.566302. eCollection 2020.

DOI:10.3389/fonc.2020.566302
PMID:33042844
原文链接:https://pmc.ncbi.nlm.nih.gov/articles/PMC7522638/
Abstract

BACKGROUND

Chemoresistance remains one of the obstacles to overcome in the treatment of breast cancer. S100 calcium-binding protein P (S100P) has been observed to be overexpressed in several cancers and has been associated with drug resistance, metastasis, and prognosis. However, the role of S100P in chemoresistance in breast cancer has not been thoroughly determined.

METHODS

Immunohistochemistry was used to evaluate the expression level of S100P protein in 22 pairs (pre-chemo and post-chemo) of breast cancer tissue from patients who underwent neoadjuvant chemotherapy. The influence of S100P on the biological behavior and chemosensitivity of breast cancer cells was then investigated.

RESULTS

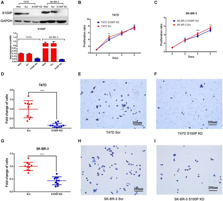
The protein level of S100P in breast cancer tissue was significantly higher than in benign fibroadenoma ( < 0.001). The S100P expression level was shown to be decreased by 46.55% after neoadjuvant chemotherapy ( = 0.015). Subgroup analysis revealed that S100P reduction (57.58%) was mainly observed in the HER2+ tumors ( = 0.027). Our experiments showed that the knockdown of S100P suppressed the proliferation, adhesion, migrative and invasive abilities of T47D and SK-BR-3 breast cancer cells. We further demonstrated that this knockdown increased the chemoresistance to paclitaxel and cisplatin in SK-BR-3 cells. We found S100P exerted its function by upregulating NF-κB, CCND1 and Vimentin, but downregulating E-cadherin.

CONCLUSION

S100P promotes the aggressive properties of breast cancer cells and may be considered as a promising therapeutic target. Moreover, S100P can be used to predict the therapeutic effect of chemotherapy in HER2+ breast cancer patients.

摘要

背景

化疗耐药仍然是乳腺癌治疗中需要克服的障碍之一。已观察到S100钙结合蛋白P(S100P)在多种癌症中过度表达,并与耐药性、转移和预后相关。然而,S100P在乳腺癌化疗耐药中的作用尚未完全明确。

方法

采用免疫组织化学法评估22对(化疗前和化疗后)接受新辅助化疗患者的乳腺癌组织中S100P蛋白的表达水平。随后研究S100P对乳腺癌细胞生物学行为和化疗敏感性的影响。

结果

乳腺癌组织中S100P的蛋白水平显著高于良性纤维腺瘤(<0.001)。新辅助化疗后S100P表达水平下降了46.55%(=0.015)。亚组分析显示,S100P降低(57.58%)主要见于HER2+肿瘤(=0.027)。我们的实验表明,敲低S100P可抑制T47D和SK-BR-3乳腺癌细胞的增殖、黏附、迁移和侵袭能力。我们进一步证明,这种敲低增加了SK-BR-3细胞对紫杉醇和顺铂的化疗耐药性。我们发现S100P通过上调NF-κB、CCND1和波形蛋白,但下调E-钙黏蛋白发挥其功能。

结论

S100P促进乳腺癌细胞的侵袭性,可能是一个有前景的治疗靶点。此外,S100P可用于预测HER2+乳腺癌患者的化疗疗效。

https://cdn.ncbi.nlm.nih.gov/pmc/blobs/a801/7522638/860f0683ef75/fonc-10-566302-g005.jpg
https://cdn.ncbi.nlm.nih.gov/pmc/blobs/a801/7522638/90500fa7296e/fonc-10-566302-g001.jpg
https://cdn.ncbi.nlm.nih.gov/pmc/blobs/a801/7522638/839868f8dfdd/fonc-10-566302-g002.jpg
https://cdn.ncbi.nlm.nih.gov/pmc/blobs/a801/7522638/02e304132e7f/fonc-10-566302-g003.jpg
https://cdn.ncbi.nlm.nih.gov/pmc/blobs/a801/7522638/51f80b08756b/fonc-10-566302-g004.jpg
https://cdn.ncbi.nlm.nih.gov/pmc/blobs/a801/7522638/860f0683ef75/fonc-10-566302-g005.jpg
https://cdn.ncbi.nlm.nih.gov/pmc/blobs/a801/7522638/90500fa7296e/fonc-10-566302-g001.jpg
https://cdn.ncbi.nlm.nih.gov/pmc/blobs/a801/7522638/839868f8dfdd/fonc-10-566302-g002.jpg
https://cdn.ncbi.nlm.nih.gov/pmc/blobs/a801/7522638/02e304132e7f/fonc-10-566302-g003.jpg
https://cdn.ncbi.nlm.nih.gov/pmc/blobs/a801/7522638/51f80b08756b/fonc-10-566302-g004.jpg
https://cdn.ncbi.nlm.nih.gov/pmc/blobs/a801/7522638/860f0683ef75/fonc-10-566302-g005.jpg

相似文献

1
Calcium-Binding Protein S100P Promotes Tumor Progression but Enhances Chemosensitivity in Breast Cancer.钙结合蛋白S100P促进肿瘤进展,但增强乳腺癌的化疗敏感性。
Front Oncol. 2020 Sep 15;10:566302. doi: 10.3389/fonc.2020.566302. eCollection 2020.
2
S100P enhances the chemosensitivity of human gastric cancer cell lines.S100P 增强人胃癌细胞系的化疗敏感性。
Cancer Biomark. 2013;13(1):1-10. doi: 10.3233/CBM-130330.
3
Overexpression of S100P promotes colorectal cancer metastasis and decreases chemosensitivity to 5-FU in vitro.S100P 的过表达促进结直肠癌转移,并降低体外对 5-FU 的化疗敏感性。
Mol Cell Biochem. 2014 Apr;389(1-2):257-64. doi: 10.1007/s11010-013-1947-5. Epub 2014 Jan 1.
4
Endogenous S100P-mediated autophagy regulates the chemosensitivity of leukemia cells through the p53/AMPK/mTOR pathway.内源性S100P介导的自噬通过p53/AMPK/mTOR途径调节白血病细胞的化学敏感性。
Am J Cancer Res. 2024 Mar 15;14(3):1121-1138. doi: 10.62347/NWXE8730. eCollection 2024.
5
Induction of metastasis by S100P in a rat mammary model and its association with poor survival of breast cancer patients.S100P在大鼠乳腺模型中诱导转移及其与乳腺癌患者生存率低的关联。
Cancer Res. 2006 Jan 15;66(2):1199-207. doi: 10.1158/0008-5472.CAN-05-2605.
6
S100P contributes to chemosensitivity of human ovarian cancer cell line OVCAR3.S100P 有助于提高人卵巢癌细胞系 OVCAR3 的化学敏感性。
Oncol Rep. 2008 Aug;20(2):325-32.
7
[Impact of S100P expression on clinical outcomes of gastric cancer patients with adjuvant chemotherapy of oxaliplatin and its mechanisms].[S100P表达对接受奥沙利铂辅助化疗的胃癌患者临床结局的影响及其机制]
Zhonghua Wai Ke Za Zhi. 2010 Jul 1;48(13):1004-8.
8
Plasma S100P level as a novel prognostic marker of metastatic breast cancer.血浆S100P水平作为转移性乳腺癌的一种新型预后标志物。
Breast Cancer Res Treat. 2016 Jun;157(2):329-338. doi: 10.1007/s10549-016-3776-1. Epub 2016 May 4.
9
Elevated nuclear S100P expression is associated with poor survival in early breast cancer patients.核 S100P 高表达与早期乳腺癌患者不良生存相关。
Histol Histopathol. 2013 Apr;28(4):513-24. doi: 10.14670/HH-28.513. Epub 2013 Jan 31.
10
S-phase reduction in T47D human breast cancer epithelial cells induced by an S100P antisense-retroviral construct.由S100P反义逆转录病毒构建体诱导的T47D人乳腺癌上皮细胞S期减少。
Oncol Rep. 2007 Mar;17(3):611-5.

引用本文的文献

1
Relationship of S100 Proteins with Neuroinflammation.S100蛋白与神经炎症的关系。
Biomolecules. 2025 Aug 4;15(8):1125. doi: 10.3390/biom15081125.
2
Human iPSC-based breast cancer model identifies S100P-dependent cancer stemness induced by mutation.基于人诱导多能干细胞的乳腺癌模型确定了由突变诱导的S100P依赖性癌症干性。
Sci Adv. 2025 Jul 25;11(30):eadi2370. doi: 10.1126/sciadv.adi2370.
3
Integrative analysis of genetic variability and functional traits in lung adenocarcinoma epithelial cells via single-cell RNA sequencing, GWAS, bayesian deconvolution, and machine learning.

本文引用的文献

1
Tim-3 promotes cell aggressiveness and paclitaxel resistance through NF-κB/STAT3 signalling pathway in breast cancer cells.Tim-3通过NF-κB/STAT3信号通路促进乳腺癌细胞的侵袭性和对紫杉醇的耐药性。
Chin J Cancer Res. 2020 Oct 31;32(5):564-579. doi: 10.21147/j.issn.1000-9604.2020.05.02.
2
Highly specific interaction of monomeric S100P protein with interferon beta.单体 S100P 蛋白与干扰素-β的高度特异性相互作用。
Int J Biol Macromol. 2020 Jan 15;143:633-639. doi: 10.1016/j.ijbiomac.2019.12.039. Epub 2019 Dec 7.
3
S100P is a molecular determinant of E-cadherin function in gastric cancer.
通过单细胞RNA测序、全基因组关联研究(GWAS)、贝叶斯反卷积和机器学习对肺腺癌上皮细胞的遗传变异性和功能特征进行综合分析。
Genes Genomics. 2025 Apr;47(4):435-468. doi: 10.1007/s13258-025-01621-2. Epub 2025 Feb 24.
4
RAGE and its ligands in breast cancer progression and metastasis.RAGE及其配体在乳腺癌进展和转移中的作用
Oncol Rev. 2025 Jan 3;18:1507942. doi: 10.3389/or.2024.1507942. eCollection 2024.
5
Prognostic Value of S100 Family mRNA Expression in Hepatocellular Carcinoma.S100 家族 mRNA 表达对肝细胞癌的预后价值。
Turk J Gastroenterol. 2024 Apr;35(4):316-334. doi: 10.5152/tjg.2024.22658.
6
Breaking Barriers: Nucleic Acid Aptamers in Gastrointestinal (GI) Cancers Therapy.突破障碍:核酸适配体在胃肠道癌症治疗中的应用
Cell Biochem Biophys. 2024 Sep;82(3):1763-1776. doi: 10.1007/s12013-024-01367-w. Epub 2024 Jun 25.
7
Endogenous S100P-mediated autophagy regulates the chemosensitivity of leukemia cells through the p53/AMPK/mTOR pathway.内源性S100P介导的自噬通过p53/AMPK/mTOR途径调节白血病细胞的化学敏感性。
Am J Cancer Res. 2024 Mar 15;14(3):1121-1138. doi: 10.62347/NWXE8730. eCollection 2024.
8
Single-cell RNA-sequencing uncovers the dynamic changes of tumour immune microenvironment in advanced lung adenocarcinoma.单细胞 RNA 测序揭示了晚期肺腺癌肿瘤免疫微环境的动态变化。
BMJ Open Respir Res. 2023 Dec 11;10(1):e001878. doi: 10.1136/bmjresp-2023-001878.
9
S100P as a potential biomarker for immunosuppressive microenvironment in pancreatic cancer: a bioinformatics analysis and in vitro study.S100P 作为胰腺癌免疫抑制微环境的潜在生物标志物:生物信息学分析和体外研究。
BMC Cancer. 2023 Oct 18;23(1):997. doi: 10.1186/s12885-023-11490-1.
10
Recent Advances of Proteomics in Management of Acute Kidney Injury.蛋白质组学在急性肾损伤管理中的最新进展
Diagnostics (Basel). 2023 Aug 11;13(16):2648. doi: 10.3390/diagnostics13162648.
S100P 是胃癌中 E-钙黏蛋白功能的分子决定因素。
Cell Commun Signal. 2019 Nov 25;17(1):155. doi: 10.1186/s12964-019-0465-9.
4
Mechanisms of Chemotherapy Resistance in Triple-Negative Breast Cancer-How We Can Rise to the Challenge.三阴性乳腺癌化疗耐药的机制——我们如何应对挑战。
Cells. 2019 Aug 22;8(9):957. doi: 10.3390/cells8090957.
5
Increased expression of the HDAC9 gene is associated with antiestrogen resistance of breast cancers.HDAC9 基因表达增加与乳腺癌的抗雌激素耐药性相关。
Mol Oncol. 2019 Jul;13(7):1534-1547. doi: 10.1002/1878-0261.12505. Epub 2019 Jun 12.
6
LncRNA NORAD is repressed by the YAP pathway and suppresses lung and breast cancer metastasis by sequestering S100P.长链非编码 RNA NORAD 通过与 S100P 结合抑制 YAP 通路,从而抑制肺癌和乳腺癌转移。
Oncogene. 2019 Jul;38(28):5612-5626. doi: 10.1038/s41388-019-0812-8. Epub 2019 Apr 9.
7
S100P and Ezrin promote trans-endothelial migration of triple negative breast cancer cells.S100P 和 Ezrin 促进三阴性乳腺癌细胞的跨内皮迁移。
Cell Oncol (Dordr). 2019 Feb;42(1):67-80. doi: 10.1007/s13402-018-0408-2. Epub 2018 Sep 22.
8
Global cancer statistics 2018: GLOBOCAN estimates of incidence and mortality worldwide for 36 cancers in 185 countries.全球癌症统计数据 2018:GLOBOCAN 对全球 185 个国家/地区 36 种癌症的发病率和死亡率的估计。
CA Cancer J Clin. 2018 Nov;68(6):394-424. doi: 10.3322/caac.21492. Epub 2018 Sep 12.
9
Transcriptome-wide identification of mRNAs and lincRNAs associated with trastuzumab-resistance in HER2-positive breast cancer.HER2阳性乳腺癌中与曲妥珠单抗耐药相关的mRNA和长链非编码RNA的全转录组鉴定
Oncotarget. 2016 Aug 16;7(33):53230-53244. doi: 10.18632/oncotarget.10637.
10
The life and works of S100P - from conception to cancer.S100P的生命历程与作用——从起源到癌症
Am J Cancer Res. 2016 Jan 15;6(2):562-76. eCollection 2016.