Suppr超能文献

Cep215 对于星形胶质细胞的形态分化是必需的。

Cep215 is essential for morphological differentiation of astrocytes.

机构信息

Department of Biological Sciences, Seoul National University, Seoul, 08826, Korea.

Department of Anatomy, Inha University School of Medicine, Incheon, 22212, Korea.

出版信息

Sci Rep. 2020 Oct 12;10(1):17000. doi: 10.1038/s41598-020-72728-7.

Abstract

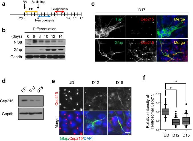
Cep215 (also known as Cdk5rap2) is a centrosome protein which is involved in microtubule organization. Cep215 is also placed at specific subcellular locations and organizes microtubules outside the centrosome. Here, we report that Cep215 is involved in morphological differentiation of astrocytes. Cep215 was specifically localized at the glial processes as well as centrosomes in developing astrocytes. Morphological differentiation of astrocytes was suppressed in the Cep215-deleted P19 cells and in the Cep215-depleted embryonic hippocampal culture. We confirm that the microtubule organizing function of Cep215 is critical for the glial process formation. However, Cep215 is not involved in the regulation of cell proliferation nor cell specification. Based on the results, we propose that Cep215 organizes microtubules for glial process formation during astrocyte differentiation.

摘要

Cep215(也称为 Cdk5rap2)是一种中心体蛋白,参与微管组织。Cep215 还定位于特定的亚细胞位置,并在中心体外组织微管。在这里,我们报告 Cep215 参与星形胶质细胞的形态分化。Cep215 在发育中的星形胶质细胞中特异性定位于神经胶质突起和中心体。Cep215 缺失的 P19 细胞和 Cep215 耗竭的胚胎海马培养物中星形胶质细胞的形态分化受到抑制。我们证实 Cep215 的微管组织功能对于神经胶质突起的形成至关重要。然而,Cep215 不参与细胞增殖或细胞特化的调节。基于这些结果,我们提出 Cep215 在星形胶质细胞分化过程中组织微管以形成神经胶质突起。

https://cdn.ncbi.nlm.nih.gov/pmc/blobs/7de4/7550586/696060e2bd6a/41598_2020_72728_Fig1_HTML.jpg

文献检索

告别复杂PubMed语法,用中文像聊天一样搜索,搜遍4000万医学文献。AI智能推荐,让科研检索更轻松。

立即免费搜索

文件翻译

保留排版,准确专业,支持PDF/Word/PPT等文件格式,支持 12+语言互译。

免费翻译文档

深度研究

AI帮你快速写综述,25分钟生成高质量综述,智能提取关键信息,辅助科研写作。

立即免费体验