• 文献检索
  • 文档翻译
  • 深度研究
  • 学术资讯
  • Suppr Zotero 插件Zotero 插件
  • 邀请有礼
  • 套餐&价格
  • 历史记录
应用&插件
Suppr Zotero 插件Zotero 插件浏览器插件Mac 客户端Windows 客户端微信小程序
定价
高级版会员购买积分包购买API积分包
服务
文献检索文档翻译深度研究API 文档MCP 服务
关于我们
关于 Suppr公司介绍联系我们用户协议隐私条款
关注我们

Suppr 超能文献

核心技术专利:CN118964589B侵权必究
粤ICP备2023148730 号-1Suppr @ 2026

文献检索

告别复杂PubMed语法,用中文像聊天一样搜索,搜遍4000万医学文献。AI智能推荐,让科研检索更轻松。

立即免费搜索

文件翻译

保留排版,准确专业,支持PDF/Word/PPT等文件格式,支持 12+语言互译。

免费翻译文档

深度研究

AI帮你快速写综述,25分钟生成高质量综述,智能提取关键信息,辅助科研写作。

立即免费体验

油酸刺激的CEBPα诱导的HMMR表达与非酒精性脂肪性肝炎和肝细胞癌相关。

Oleate acid-stimulated HMMR expression by CEBPα is associated with nonalcoholic steatohepatitis and hepatocellular carcinoma.

作者信息

Zhang Deyu, Liu Jiahong, Xie Tian, Jiang Qiwei, Ding Lihua, Zhu Jianhua, Ye Qinong

机构信息

Department of Medical Molecular Biology, Beijing Institute of Biotechnology, Beijing 100850, China.

Department of Oncology, The Fourth Medical Center, PLA General Hospital, Beijing 100048, China.

出版信息

Int J Biol Sci. 2020 Aug 27;16(15):2812-2827. doi: 10.7150/ijbs.49785. eCollection 2020.

DOI:10.7150/ijbs.49785
PMID:33061798
原文链接:https://pmc.ncbi.nlm.nih.gov/articles/PMC7545721/
Abstract

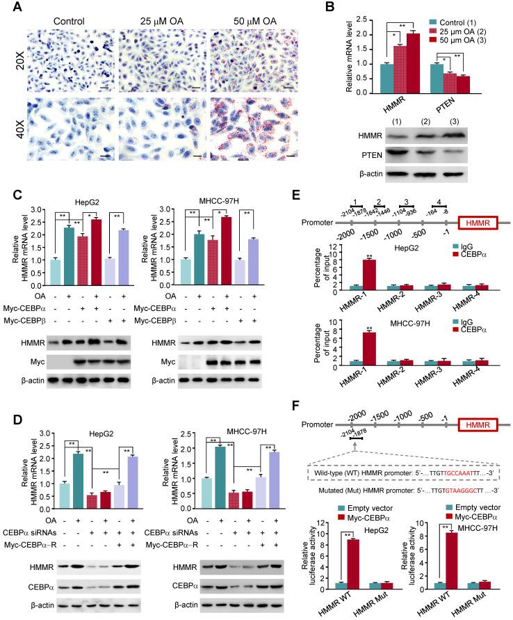
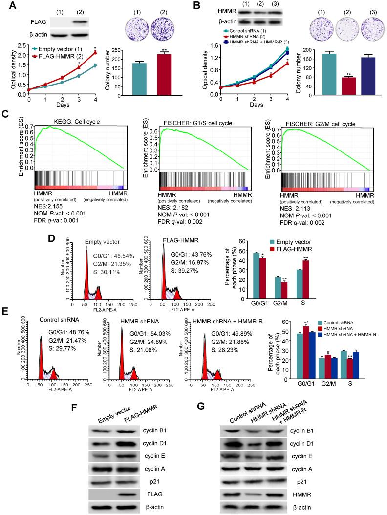
Non-alcoholic steatohepatitis (NASH) is a type of nonalcoholic fatty liver disease and has become a major risk factor for hepatocellular carcinoma (HCC). However, the underlying pathophysiological mechanisms are still elusive. Here, we identify hyaluronan-mediated motility receptor (HMMR) as a critical gene associated with NASH/HCC by combination of bioinformatic analysis and functional experiments. Analysis of differentially expressed genes (DEGs) between normal controls and NASH/HCC identified 5 hub genes (HMMR, UBE2T, TYMS, PTTG1 and GINS2). Based on the common DEGs, analyses of univariate and multivariate Cox regression and the area under the curve (AUC) value of the receiver operating characteristic (ROC) indicate that HMMR is the most significant gene associated with NASH/HCC among five hub genes. Oleate acid (OA), one of fatty acids that induce cellular adipogenesis, stimulates HMMR expression via CCAAT/enhancer-binding protein α (CEBPα). CEBPα increases the expression of HMMR through binding to its promoter. HMMR promotes HCC cell proliferation via activation of G1/S and G2/M checkpoint transitions, concomitant with a marked increase of the positive cell cycle regulators, including cyclin D1, cyclin E, and cyclin B1. Knockdown of HMMR suppresses HCC tumor growth in nude mice. Our study identifies an important role of HMMR in NASH/HCC, and suggests that HMMR may be a useful target for therapy and prognostic prediction of NASH/HCC patients.

摘要

非酒精性脂肪性肝炎(NASH)是一种非酒精性脂肪肝病,已成为肝细胞癌(HCC)的主要危险因素。然而,其潜在的病理生理机制仍不清楚。在此,我们通过生物信息学分析和功能实验相结合的方法,确定透明质酸介导的运动受体(HMMR)是与NASH/HCC相关的关键基因。对正常对照与NASH/HCC之间的差异表达基因(DEG)分析确定了5个枢纽基因(HMMR、UBE2T、TYMS、PTTG1和GINS2)。基于共同的DEG,单变量和多变量Cox回归分析以及受试者工作特征(ROC)曲线下面积(AUC)值表明,HMMR是五个枢纽基因中与NASH/HCC相关最显著的基因。油酸(OA)是诱导细胞脂肪生成的脂肪酸之一,通过CCAAT/增强子结合蛋白α(CEBPα)刺激HMMR表达。CEBPα通过与其启动子结合增加HMMR的表达。HMMR通过激活G1/S和G2/M检查点转换促进HCC细胞增殖,同时包括细胞周期蛋白D1、细胞周期蛋白E和细胞周期蛋白B1在内的阳性细胞周期调节因子显著增加。敲低HMMR可抑制裸鼠体内HCC肿瘤生长。我们的研究确定了HMMR在NASH/HCC中的重要作用,并表明HMMR可能是NASH/HCC患者治疗和预后预测的有用靶点。

https://cdn.ncbi.nlm.nih.gov/pmc/blobs/2f2e/7545721/7cd12a4e97e5/ijbsv16p2812g007.jpg
https://cdn.ncbi.nlm.nih.gov/pmc/blobs/2f2e/7545721/ec479d95707b/ijbsv16p2812g001.jpg
https://cdn.ncbi.nlm.nih.gov/pmc/blobs/2f2e/7545721/0049506173d3/ijbsv16p2812g002.jpg
https://cdn.ncbi.nlm.nih.gov/pmc/blobs/2f2e/7545721/ed5a40b8b62d/ijbsv16p2812g003.jpg
https://cdn.ncbi.nlm.nih.gov/pmc/blobs/2f2e/7545721/f3ce035a23cb/ijbsv16p2812g004.jpg
https://cdn.ncbi.nlm.nih.gov/pmc/blobs/2f2e/7545721/8a420c5c1bdf/ijbsv16p2812g005.jpg
https://cdn.ncbi.nlm.nih.gov/pmc/blobs/2f2e/7545721/d848ec633fd8/ijbsv16p2812g006.jpg
https://cdn.ncbi.nlm.nih.gov/pmc/blobs/2f2e/7545721/7cd12a4e97e5/ijbsv16p2812g007.jpg
https://cdn.ncbi.nlm.nih.gov/pmc/blobs/2f2e/7545721/ec479d95707b/ijbsv16p2812g001.jpg
https://cdn.ncbi.nlm.nih.gov/pmc/blobs/2f2e/7545721/0049506173d3/ijbsv16p2812g002.jpg
https://cdn.ncbi.nlm.nih.gov/pmc/blobs/2f2e/7545721/ed5a40b8b62d/ijbsv16p2812g003.jpg
https://cdn.ncbi.nlm.nih.gov/pmc/blobs/2f2e/7545721/f3ce035a23cb/ijbsv16p2812g004.jpg
https://cdn.ncbi.nlm.nih.gov/pmc/blobs/2f2e/7545721/8a420c5c1bdf/ijbsv16p2812g005.jpg
https://cdn.ncbi.nlm.nih.gov/pmc/blobs/2f2e/7545721/d848ec633fd8/ijbsv16p2812g006.jpg
https://cdn.ncbi.nlm.nih.gov/pmc/blobs/2f2e/7545721/7cd12a4e97e5/ijbsv16p2812g007.jpg

相似文献

1
Oleate acid-stimulated HMMR expression by CEBPα is associated with nonalcoholic steatohepatitis and hepatocellular carcinoma.油酸刺激的CEBPα诱导的HMMR表达与非酒精性脂肪性肝炎和肝细胞癌相关。
Int J Biol Sci. 2020 Aug 27;16(15):2812-2827. doi: 10.7150/ijbs.49785. eCollection 2020.
2
Bioinformatics analysis reveals novel core genes associated with nonalcoholic fatty liver disease and nonalcoholic steatohepatitis.生物信息学分析揭示了与非酒精性脂肪性肝病和非酒精性脂肪性肝炎相关的新核心基因。
Gene. 2020 Jun 5;742:144549. doi: 10.1016/j.gene.2020.144549. Epub 2020 Mar 14.
3
A Regulatory Role of Apoptosis Antagonizing Transcription Factor in the Pathogenesis of Nonalcoholic Fatty Liver Disease and Hepatocellular Carcinoma.凋亡拮抗转录因子在非酒精性脂肪性肝病和肝细胞癌发病机制中的调控作用。
Hepatology. 2019 Apr;69(4):1520-1534. doi: 10.1002/hep.30346. Epub 2019 Mar 4.
4
Coupled scRNA-seq and Bulk-seq reveal the role of HMMR in hepatocellular carcinoma.单细胞 RNA 测序和批量 RNA 测序揭示 HMMR 在肝细胞癌中的作用。
Front Immunol. 2024 Apr 3;15:1363834. doi: 10.3389/fimmu.2024.1363834. eCollection 2024.
5
Targeted Inhibition of LPL/FABP4/CPT1 fatty acid metabolic axis can effectively prevent the progression of nonalcoholic steatohepatitis to liver cancer.靶向抑制脂蛋白脂肪酶/脂肪酸结合蛋白4/肉碱棕榈酰转移酶1脂肪酸代谢轴可有效预防非酒精性脂肪性肝炎进展为肝癌。
Int J Biol Sci. 2021 Oct 11;17(15):4207-4222. doi: 10.7150/ijbs.64714. eCollection 2021.
6
Unraveling the underlying pathogenic factors driving nonalcoholic steatohepatitis and hepatocellular carcinoma: an in-depth analysis of prognostically relevant gene signatures in hepatocellular carcinoma.解析导致非酒精性脂肪性肝炎和肝细胞癌的潜在致病因素:肝细胞癌中与预后相关的基因特征的深入分析。
J Transl Med. 2024 Jan 18;22(1):72. doi: 10.1186/s12967-024-04885-6.
7
The different expression of tumor suppressors, RASSF1A, RUNX3, and GSTP1, in patients with alcoholic steatohepatitis (ASH) vs non-alcoholic steatohepatitis (NASH).肿瘤抑制因子 RASSF1A、RUNX3 和 GSTP1 在酒精性脂肪性肝炎(ASH)与非酒精性脂肪性肝炎(NASH)患者中的不同表达。
Exp Mol Pathol. 2019 Jun;108:156-163. doi: 10.1016/j.yexmp.2019.04.002. Epub 2019 Apr 3.
8
Identification of the HMMR Gene as a Diagnostic and Prognostic Biomarker in Hepatocellular Carcinoma Based on Integrated Bioinformatics Analysis.基于综合生物信息学分析鉴定HMMR基因作为肝细胞癌的诊断和预后生物标志物
Evid Based Complement Alternat Med. 2021 Jun 15;2021:5970085. doi: 10.1155/2021/5970085. eCollection 2021.
9
TRIM45 facilitates NASH-progressed HCC by promoting fatty acid synthesis via catalyzing FABP5 ubiquitylation.TRIM45通过催化脂肪酸结合蛋白5(FABP5)泛素化促进脂肪酸合成,从而推动非酒精性脂肪性肝炎进展期肝癌的发展。
Oncogene. 2024 Jun;43(27):2063-2077. doi: 10.1038/s41388-024-03056-7. Epub 2024 May 16.
10
Molecular Pathogenesis of Nonalcoholic Steatohepatitis- (NASH-) Related Hepatocellular Carcinoma.非酒精性脂肪性肝炎-(NASH-)相关肝细胞癌的分子发病机制。
Can J Gastroenterol Hepatol. 2018 Aug 29;2018:8543763. doi: 10.1155/2018/8543763. eCollection 2018.

引用本文的文献

1
N-methyladenosine Reader IGF2BP2-modified HMMR Promotes Non-small Cell Lung Cancer Metastasis via Interaction with MAP4K4.N-甲基腺苷阅读器IGF2BP2修饰的HMMR通过与MAP4K4相互作用促进非小细胞肺癌转移。
Int J Biol Sci. 2025 Jan 21;21(4):1391-1409. doi: 10.7150/ijbs.104097. eCollection 2025.
2
A variant in HMMR/HMMR-AS1 is associated with serum alanine aminotransferase levels in the Ryukyu population.HMMR/HMMR-AS1基因的一个变体与琉球人群的血清丙氨酸氨基转移酶水平相关。
Sci Rep. 2025 Feb 22;15(1):6494. doi: 10.1038/s41598-025-90195-w.
3
C/EBPα-mediated ACSL4-dependent ferroptosis exacerbates tubular injury in diabetic kidney disease.

本文引用的文献

1
GINS2 affects cell viability, cell apoptosis, and cell cycle progression of pancreatic cancer cells via MAPK/ERK pathway.GINS2通过MAPK/ERK信号通路影响胰腺癌细胞的细胞活力、细胞凋亡和细胞周期进程。
J Cancer. 2020 May 19;11(16):4662-4670. doi: 10.7150/jca.38386. eCollection 2020.
2
LncRNA SNHG3 promotes bladder cancer proliferation and metastasis through miR-515-5p/GINS2 axis.长链非编码 RNA SNHG3 通过 miR-515-5p/GINS2 轴促进膀胱癌的增殖和转移。
J Cell Mol Med. 2020 Aug;24(16):9231-9243. doi: 10.1111/jcmm.15564. Epub 2020 Jun 28.
3
UBE2T promotes radiation resistance in non-small cell lung cancer via inducing epithelial-mesenchymal transition and the ubiquitination-mediated FOXO1 degradation.
C/EBPα介导的ACSL4依赖性铁死亡加剧糖尿病肾病中的肾小管损伤。
Cell Death Discov. 2024 Oct 23;10(1):448. doi: 10.1038/s41420-024-02179-w.
4
Predictive value of a stemness-based classifier for prognosis and immunotherapy response of hepatocellular carcinoma based on bioinformatics and machine-learning strategies.基于生物信息学和机器学习策略的基于干性分类器的肝细胞癌预后和免疫治疗反应的预测价值。
Front Immunol. 2024 Apr 17;15:1244392. doi: 10.3389/fimmu.2024.1244392. eCollection 2024.
5
Exploring HMMR as a therapeutic frontier in breast cancer treatment, its interaction with various cell cycle genes, and targeting its overexpression through specific inhibitors.探索HMMR作为乳腺癌治疗的前沿疗法,其与各种细胞周期基因的相互作用,以及通过特定抑制剂靶向其过表达。
Front Pharmacol. 2024 Mar 21;15:1361424. doi: 10.3389/fphar.2024.1361424. eCollection 2024.
6
Periportal hepatocyte proliferation at midgestation governs maternal glucose homeostasis in mice.中孕期门脉周围肝细胞增殖调控母鼠血糖稳态。
Commun Biol. 2023 Dec 4;6(1):1226. doi: 10.1038/s42003-023-05614-3.
7
Genetic Ablation of C/EBPα-p300 Pathway Blocks Development of Obese Pregnancy Associated Liver Disorders in Offspring.遗传敲除 C/EBPα-p300 通路可阻断后代肥胖妊娠相关肝障碍的发生。
Cell Mol Gastroenterol Hepatol. 2024;17(3):347-360. doi: 10.1016/j.jcmgh.2023.11.006. Epub 2023 Nov 14.
8
Exploring Key Genes with Diagnostic Value for Nonalcoholic Steatohepatitis Based on Bioinformatics Analysis.基于生物信息学分析探索非酒精性脂肪性肝炎具有诊断价值的关键基因
ACS Omega. 2023 May 30;8(23):20959-20967. doi: 10.1021/acsomega.3c01709. eCollection 2023 Jun 13.
9
Enhanced ZNF521 expression induces an aggressive phenotype in human ovarian carcinoma cell lines.增强 ZNF521 的表达可诱导人卵巢癌细胞系呈现侵袭表型。
PLoS One. 2022 Oct 3;17(10):e0274785. doi: 10.1371/journal.pone.0274785. eCollection 2022.
10
Systematic Analysis of Long Non-Coding RNA Genes in Nonalcoholic Fatty Liver Disease.非酒精性脂肪性肝病中长链非编码RNA基因的系统分析
Noncoding RNA. 2022 Jul 22;8(4):56. doi: 10.3390/ncrna8040056.
UBE2T 通过诱导上皮-间充质转化和泛素化介导的 FOXO1 降解促进非小细胞肺癌的辐射抗性。
Cancer Lett. 2020 Dec 1;494:121-131. doi: 10.1016/j.canlet.2020.06.005. Epub 2020 Jun 23.
4
A robust twelve-gene signature for prognosis prediction of hepatocellular carcinoma.一种用于预测肝细胞癌预后的强大的十二基因特征。
Cancer Cell Int. 2020 Jun 3;20:207. doi: 10.1186/s12935-020-01294-9. eCollection 2020.
5
UBE2T promotes glioblastoma invasion and migration via stabilizing GRP78 and regulating EMT.UBE2T 通过稳定 GRP78 和调节 EMT 促进脑胶质母细胞瘤的侵袭和迁移。
Aging (Albany NY). 2020 Jun 3;12(11):10275-10289. doi: 10.18632/aging.103239.
6
Hyaluronan in the Tumor Microenvironment.透明质酸在肿瘤微环境中的作用。
Adv Exp Med Biol. 2020;1245:67-83. doi: 10.1007/978-3-030-40146-7_3.
7
Hyaluronan Mediated Motility Receptor (HMMR) Encodes an Evolutionarily Conserved Homeostasis, Mitosis, and Meiosis Regulator Rather than a Hyaluronan Receptor.透明质酸介导的运动受体(HMMR)编码一个进化上保守的体内平衡、有丝分裂和减数分裂调节剂,而不是透明质酸受体。
Cells. 2020 Mar 28;9(4):819. doi: 10.3390/cells9040819.
8
Prognostic values of a novel multi-mRNA signature for predicting relapse of cholangiocarcinoma.一种新型多 mRNA 标志物预测胆管癌复发的预后价值。
Int J Biol Sci. 2020 Jan 16;16(5):869-881. doi: 10.7150/ijbs.38846. eCollection 2020.
9
SENP1 is a crucial promotor for hepatocellular carcinoma through deSUMOylation of UBE2T.SENP1 通过去 SUMOylation 促进 UBE2T,从而成为肝细胞癌的关键促进子。
Aging (Albany NY). 2020 Jan 22;12(2):1563-1576. doi: 10.18632/aging.102700.
10
Screening Hub Genes as Prognostic Biomarkers of Hepatocellular Carcinoma by Bioinformatics Analysis.基于生物信息学分析的肝细胞癌预后标志物筛选枢纽基因。
Cell Transplant. 2019 Dec;28(1_suppl):76S-86S. doi: 10.1177/0963689719893950. Epub 2019 Dec 11.