Yang Tifeng, Zhou Lian, Zhao Junliang, Dong Jingfang, Liu Qing, Fu Hua, Mao Xingxue, Yang Wu, Ma Yamei, Chen Luo, Wang Jian, Bai Song, Zhang Shaohong, Liu Bin
Rice Research Institute, Guangdong Academy of Agricultural Sciences, Guangzhou, 510640, China.
Guangdong Key Laboratory of New Technology in Rice Breeding, Guangzhou, 510640, China.
Rice (N Y). 2020 Oct 19;13(1):74. doi: 10.1186/s12284-020-00434-z.
Direct seeding is an efficient cultivation technique in rice. However, poor low temperature germinability (LTG) of modern rice cultivars limits its application. Identifying the genes associated with LTG and performing molecular breeding is the fundamental way to address this issue. However, few LTG QTLs have been fine mapped and cloned so far.
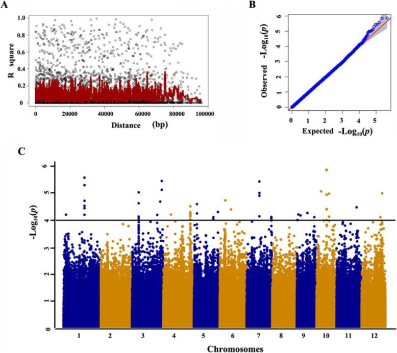
In the present study, the LTG evaluation of 375 rice accessions selected from the Rice Diversity Panel 2 showed that there were large LTG variations within the population, and the LTG of Indica group was significantly higher than that of Japonica and Aus groups (p < 0.01). In total, eleven QTLs for LTG were identified through genome-wide association study (GWAS). Among them, qLTG_sRDP2-3/qLTG_JAP-3, qLTG_AUS-3 and qLTG_sRDP2-12 are first reported in the present study. The QTL on chromosome 10, qLTG_sRDP2-10a had the largest contribution to LTG variations in 375 rice accessions, and was further validated using single segment substitution line (SSSL). The presence of qLTG_sRDP2-10a could result in 59.8% increase in LTG under 15 °C low temperature. The expression analysis of the genes within qLTG_sRDP2-10a region indicated that LOC_Os10g22520 and LOC_Os10g22484 exhibited differential expression between the high and low LTG lines. Further sequence comparisons revealed that there were insertion and deletion sequence differences in the promoter and intron region of LOC_Os10g22520, and an about 6 kb variation at the 3' end of LOC_Os10g22484 between the high and low LTG lines, suggesting that the sequence variations of the two genes could be the cause for their differential expression in high and low LTG lines.
Among the 11 QTLs identified in this study, qLTG_sRDP2-10a could also be detected in other three studies using different germplasm under different cold environments. Its large effect and stable expression make qLTG_sRDP2-10a particularly valuable in rice breeding. The two genes, LOC_Os10g22484 and LOC_Os10g22520, were considered as the candidate genes underlying qLTG_sRDP2-10a. Our results suggest that integrating GWAS and SSSL can facilitate identification of QTL for complex traits in rice. The identification of qLTG_sRDP2-10a and its candidate genes provide a promising source for gene cloning of LTG and molecular breeding for LTG in rice.
直播是水稻一种高效的栽培技术。然而,现代水稻品种较差的低温发芽力(LTG)限制了其应用。鉴定与LTG相关的基因并进行分子育种是解决这一问题的根本途径。然而,到目前为止,很少有LTG数量性状基因座(QTL)被精细定位和克隆。
在本研究中,对从水稻多样性面板2中选出的375份水稻种质进行的LTG评估表明,群体内存在较大的LTG变异,籼稻组的LTG显著高于粳稻组和Aus组(p < 0.01)。通过全基因组关联研究(GWAS)总共鉴定出11个LTG的QTL。其中,qLTG_sRDP2 - 3/qLTG_JAP - 3、qLTG_AUS - 3和qLTG_sRDP2 - 12是本研究首次报道。第10号染色体上的QTL,qLTG_sRDP2 - 10a对375份水稻种质中LTG变异的贡献最大,并使用单片段代换系(SSSL)进行了进一步验证。qLTG_sRDP2 - 10a的存在可使15℃低温下的LTG增加59.8%。对qLTG_sRDP2 - 10a区域内基因的表达分析表明,LOC_Os10g22520和LOC_Os10g22484在高LTG系和低LTG系之间表现出差异表达。进一步的序列比较表明,LOC_Os10g22520的启动子和内含子区域存在插入和缺失序列差异,高LTG系和低LTG系之间LOC_Os10g22484的3'端存在约6 kb的变异,表明这两个基因的序列变异可能是它们在高LTG系和低LTG系中差异表达的原因。
在本研究鉴定的11个QTL中,qLTG_sRDP2 - 10a在其他三项使用不同种质在不同寒冷环境下的研究中也能被检测到。其较大的效应和稳定的表达使qLTG_sRDP2 - 10a在水稻育种中特别有价值。LOC_Os10g22484和LOC_Os10g22520这两个基因被认为是qLTG_sRDP2 - 10a的候选基因。我们的结果表明,整合GWAS和SSSL可以促进水稻复杂性状QTL的鉴定。qLTG_sRDP2 - 10a及其候选基因的鉴定为水稻LTG的基因克隆和LTG分子育种提供了一个有前景的资源。