• 文献检索
  • 文档翻译
  • 深度研究
  • 学术资讯
  • Suppr Zotero 插件Zotero 插件
  • 邀请有礼
  • 套餐&价格
  • 历史记录
应用&插件
Suppr Zotero 插件Zotero 插件浏览器插件Mac 客户端Windows 客户端微信小程序
定价
高级版会员购买积分包购买API积分包
服务
文献检索文档翻译深度研究API 文档MCP 服务
关于我们
关于 Suppr公司介绍联系我们用户协议隐私条款
关注我们

Suppr 超能文献

核心技术专利:CN118964589B侵权必究
粤ICP备2023148730 号-1Suppr @ 2026

文献检索

告别复杂PubMed语法,用中文像聊天一样搜索,搜遍4000万医学文献。AI智能推荐,让科研检索更轻松。

立即免费搜索

文件翻译

保留排版,准确专业,支持PDF/Word/PPT等文件格式,支持 12+语言互译。

免费翻译文档

深度研究

AI帮你快速写综述,25分钟生成高质量综述,智能提取关键信息,辅助科研写作。

立即免费体验

单轴荷载作用下混凝土的三维细观有限元建模

3D Mesoscale Finite Element Modelling of Concrete under Uniaxial Loadings.

作者信息

Forti Tiago, Batistela Gustavo, Forti Nadia, Vianna Nicolas

机构信息

Simworx R & D, Campinas 13087-727, Brazil.

Exact Sciences, Environmental and Technologies Center, Pontifical Catholic University of Campinas (PUC-Campinas), Campinas 13086-099, Brazil.

出版信息

Materials (Basel). 2020 Oct 15;13(20):4585. doi: 10.3390/ma13204585.

DOI:10.3390/ma13204585
PMID:33076310
原文链接:https://pmc.ncbi.nlm.nih.gov/articles/PMC7602381/
Abstract

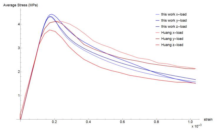
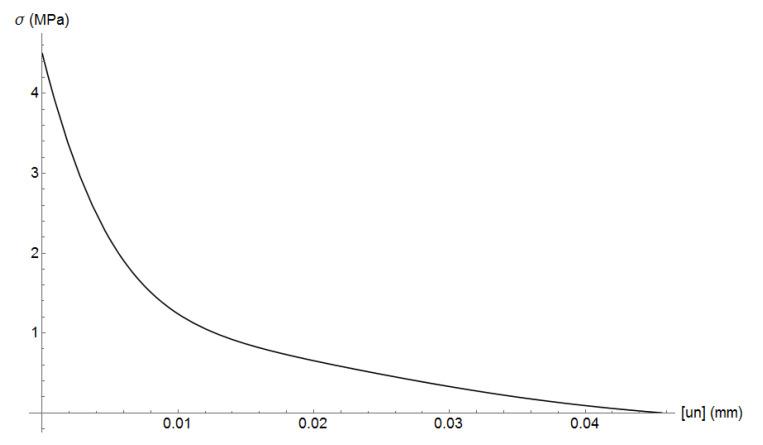
Concrete exhibits a complex mechanical behavior, especially when approaching failure. Its behavior is governed by the interaction of the heterogeneous structures of the material at the first level of observation below the homogeneous continuum, i.e., at the mesoscale. Concrete is assumed to be a three-phase composite of coarse aggregates, mortar, and the interfacial transitional zone (ITZ) between them. Finite element modeling on a mesoscale requires appropriate meshes that discretize the three concrete components. As the weakest link in concrete, ITZ plays an important role. However, meshing ITZ is a challenging issue, due to its very reduced thickness. Representing ITZ with solid elements of such reduced size would produce very expensive finite element meshes. An alternative is to represent ITZ as zero-thickness interface elements. This work adopts interface elements for ITZ. Damage plasticity model is adopted to describe the softening behavior of mortar in compression, while cohesive fractures describe the cracking process. Numerical experiments are presented. First example deals with the estimation of concrete Young's modulus. Experimental tests were performed to support the numerical test. A second experiment simulates a uniaxial compression test and last experiment simulates a uniaxial tensile test, where results are compared to data from the literature.

摘要

混凝土呈现出复杂的力学行为,尤其是在接近破坏时。其行为在均匀连续体以下的第一级观测尺度,即细观尺度上,受材料非均匀结构相互作用的支配。混凝土被假定为粗骨料、砂浆以及它们之间的界面过渡区(ITZ)的三相复合材料。细观尺度上的有限元建模需要合适的网格来离散混凝土的这三个组分。作为混凝土中最薄弱的环节,ITZ起着重要作用。然而,对ITZ进行网格划分是一个具有挑战性的问题,因为其厚度非常小。用如此小尺寸的实体单元来表示ITZ会产生非常昂贵的有限元网格。一种替代方法是将ITZ表示为零厚度的界面单元。这项工作采用界面单元来表示ITZ。采用损伤塑性模型来描述砂浆在压缩时的软化行为,而粘结断裂则描述开裂过程。给出了数值试验。第一个例子涉及混凝土杨氏模量的估计。进行了试验测试以支持数值试验。第二个试验模拟单轴压缩试验,最后一个试验模拟单轴拉伸试验,并将结果与文献数据进行比较。

https://cdn.ncbi.nlm.nih.gov/pmc/blobs/1e98/7602381/2e93abfa9489/materials-13-04585-g011.jpg
https://cdn.ncbi.nlm.nih.gov/pmc/blobs/1e98/7602381/5603ae2ca419/materials-13-04585-g001.jpg
https://cdn.ncbi.nlm.nih.gov/pmc/blobs/1e98/7602381/d5190acb8c4a/materials-13-04585-g002.jpg
https://cdn.ncbi.nlm.nih.gov/pmc/blobs/1e98/7602381/3a51da44fc21/materials-13-04585-g003.jpg
https://cdn.ncbi.nlm.nih.gov/pmc/blobs/1e98/7602381/fe584d36e816/materials-13-04585-g004.jpg
https://cdn.ncbi.nlm.nih.gov/pmc/blobs/1e98/7602381/ae48e42744ae/materials-13-04585-g005.jpg
https://cdn.ncbi.nlm.nih.gov/pmc/blobs/1e98/7602381/ffd3d9cc5a88/materials-13-04585-g006.jpg
https://cdn.ncbi.nlm.nih.gov/pmc/blobs/1e98/7602381/301fcf59c315/materials-13-04585-g007.jpg
https://cdn.ncbi.nlm.nih.gov/pmc/blobs/1e98/7602381/bbdf42a1f4e7/materials-13-04585-g008.jpg
https://cdn.ncbi.nlm.nih.gov/pmc/blobs/1e98/7602381/8519fc8fd49c/materials-13-04585-g009.jpg
https://cdn.ncbi.nlm.nih.gov/pmc/blobs/1e98/7602381/65fe57ae8c34/materials-13-04585-g010.jpg
https://cdn.ncbi.nlm.nih.gov/pmc/blobs/1e98/7602381/2e93abfa9489/materials-13-04585-g011.jpg
https://cdn.ncbi.nlm.nih.gov/pmc/blobs/1e98/7602381/5603ae2ca419/materials-13-04585-g001.jpg
https://cdn.ncbi.nlm.nih.gov/pmc/blobs/1e98/7602381/d5190acb8c4a/materials-13-04585-g002.jpg
https://cdn.ncbi.nlm.nih.gov/pmc/blobs/1e98/7602381/3a51da44fc21/materials-13-04585-g003.jpg
https://cdn.ncbi.nlm.nih.gov/pmc/blobs/1e98/7602381/fe584d36e816/materials-13-04585-g004.jpg
https://cdn.ncbi.nlm.nih.gov/pmc/blobs/1e98/7602381/ae48e42744ae/materials-13-04585-g005.jpg
https://cdn.ncbi.nlm.nih.gov/pmc/blobs/1e98/7602381/ffd3d9cc5a88/materials-13-04585-g006.jpg
https://cdn.ncbi.nlm.nih.gov/pmc/blobs/1e98/7602381/301fcf59c315/materials-13-04585-g007.jpg
https://cdn.ncbi.nlm.nih.gov/pmc/blobs/1e98/7602381/bbdf42a1f4e7/materials-13-04585-g008.jpg
https://cdn.ncbi.nlm.nih.gov/pmc/blobs/1e98/7602381/8519fc8fd49c/materials-13-04585-g009.jpg
https://cdn.ncbi.nlm.nih.gov/pmc/blobs/1e98/7602381/65fe57ae8c34/materials-13-04585-g010.jpg
https://cdn.ncbi.nlm.nih.gov/pmc/blobs/1e98/7602381/2e93abfa9489/materials-13-04585-g011.jpg

相似文献

1
3D Mesoscale Finite Element Modelling of Concrete under Uniaxial Loadings.单轴荷载作用下混凝土的三维细观有限元建模
Materials (Basel). 2020 Oct 15;13(20):4585. doi: 10.3390/ma13204585.
2
Validation and Investigation on the Mechanical Behavior of Concrete Using a Novel 3D Mesoscale Method.基于一种新型三维细观尺度方法的混凝土力学性能验证与研究
Materials (Basel). 2019 Aug 20;12(16):2647. doi: 10.3390/ma12162647.
3
Numerical Simulation of Fatigue Life of Rubber Concrete on the Mesoscale.橡胶混凝土细观尺度疲劳寿命的数值模拟
Polymers (Basel). 2023 Apr 25;15(9):2048. doi: 10.3390/polym15092048.
4
Fracture Behaviour of Real Coarse Aggregate Distributed Concrete under Uniaxial Compressive Load Based on Cohesive Zone Model.基于粘结带模型的实际粗集料分布混凝土在单轴压缩荷载下的断裂行为
Materials (Basel). 2021 Aug 2;14(15):4314. doi: 10.3390/ma14154314.
5
Mesoscale Finite Element Modeling of Mortar under Sulfate Attack.硫酸盐侵蚀作用下砂浆的细观尺度有限元建模
Materials (Basel). 2022 Aug 8;15(15):5452. doi: 10.3390/ma15155452.
6
Optimization of Cohesive Parameters in the Interfacial Transition Zone of Rubberized Concrete Based on the Response Surface Method.基于响应面法的橡胶混凝土界面过渡区粘结参数优化
Polymers (Basel). 2024 Jun 3;16(11):1579. doi: 10.3390/polym16111579.
7
Numerical Simulation of Dynamic Mechanical Properties of Concrete under Uniaxial Compression.单轴压缩下混凝土动态力学性能的数值模拟
Materials (Basel). 2019 Feb 20;12(4):643. doi: 10.3390/ma12040643.
8
Mesoscale Analysis of the Effect of Interfacial Transition Zone on the Compressive Damage of Concrete Based on Discrete Element Method.基于离散元法的界面过渡区对混凝土压缩损伤影响的细观尺度分析
Materials (Basel). 2022 Dec 10;15(24):8840. doi: 10.3390/ma15248840.
9
Mesoscale Modeling of Polymer Concrete Dynamic Properties.聚合物混凝土动态性能的中尺度建模
Polymers (Basel). 2023 Nov 2;15(21):4311. doi: 10.3390/polym15214311.
10
Numerical Reconstruction Model and Simulation Study of Concrete Based on Damaged Partition Theory and CT Number.基于损伤分区理论和CT数的混凝土数值重建模型与仿真研究
Materials (Basel). 2019 Dec 6;12(24):4070. doi: 10.3390/ma12244070.

本文引用的文献

1
A Simple Approach for Generating Random Aggregate Model of Concrete Based on Laguerre Tessellation and Its Application Analyses.一种基于拉盖尔镶嵌生成混凝土随机聚集体模型的简单方法及其应用分析。
Materials (Basel). 2020 Sep 3;13(17):3896. doi: 10.3390/ma13173896.
2
Experimental and Numerical Investigation of Mechanical Properties of Lightweight Concretes (LWCs) with Various Aggregates.不同集料轻质混凝土(LWCs)力学性能的试验与数值研究
Materials (Basel). 2020 Aug 6;13(16):3474. doi: 10.3390/ma13163474.
3
Meso-Scale Simulation of Concrete Uniaxial Behavior Based on Numerical Modeling of CT Images.
基于CT图像数值建模的混凝土单轴行为细观尺度模拟
Materials (Basel). 2019 Oct 17;12(20):3403. doi: 10.3390/ma12203403.