Department of Gastric Cancer, Tianjin Medical University Cancer Institute and Hospital, National Clinical Research Center for Cancer, Tianjin, China.
Key Laboratory of Cancer Prevention and Therapy, Tianjin, China.
Cell Death Dis. 2020 Oct 20;11(10):881. doi: 10.1038/s41419-020-03096-3.
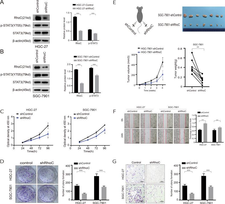
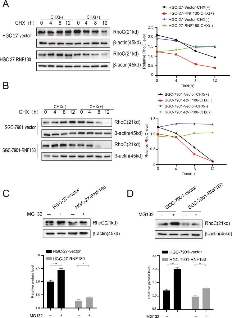
Ring finger protein 180 (RNF180) is an important member of the E3 ubiquitin ligase family. As a tumor suppressor gene, RNF180 is significantly associated with the prognosis of patients with gastric cancer (GC) and can inhibit the proliferation, invasion, and migration of GC cells. Signal transducer and activator of transcription 3 (STAT3) are considered one of the most common oncogenes in human cancers with a key role in GC progression. In this study, we explored the molecular signaling pathways by which RNF180 could potentially regulate STAT3 through transcriptomics and proteomics experiments. Here, we found RNF180 overexpression could suppress STAT3 phosphorylation in GC cells. Ubiquitin label-free experiments showed that the ubiquitination level of Ras homolog gene family member C (RhoC) is significantly increased in GC cells transfected with an RNF180 expression vector (RNF180-GFP vector) compared with cells transfected with an empty vector (vehicle vector). We subsequently demonstrated that RNF180 could directly combine with RhoC and promote the ubiquitination and degradation of RhoC protein in GC cells. The phosphorylation level of STAT3 significantly decreased in GC cells after RhoC knockdown using small hairpin RNA (shRNA). Together, these results reveal RNF180 could inhibit GC progression by reducing the phosphorylation of STAT3 via the ubiquitination and degradation of RhoC protein in GC cells. Thus, the protein may be considered a novel therapeutic target for patients with GC.
环指蛋白 180(RNF180)是 E3 泛素连接酶家族的重要成员。作为抑癌基因,RNF180 与胃癌(GC)患者的预后显著相关,能够抑制 GC 细胞的增殖、侵袭和迁移。信号转导和转录激活因子 3(STAT3)被认为是人类癌症中最常见的癌基因之一,在 GC 进展中起关键作用。在本研究中,我们通过转录组学和蛋白质组学实验探讨了 RNF180 可能通过何种分子信号通路来调节 STAT3。研究发现,RNF180 过表达可抑制 GC 细胞中 STAT3 的磷酸化。无生物素标记实验显示,与空载体(载体)转染的细胞相比,转染 RNF180 表达载体(RNF180-GFP 载体)的 GC 细胞中 Ras 同源基因家族成员 C(RhoC)的泛素化水平显著增加。随后我们证明,RNF180 可直接与 RhoC 结合,并促进 GC 细胞中 RhoC 蛋白的泛素化和降解。用小发夹 RNA(shRNA)敲低 RhoC 后,GC 细胞中 STAT3 的磷酸化水平显著降低。综上所述,这些结果揭示 RNF180 可通过促进 GC 细胞中 RhoC 蛋白的泛素化和降解来降低 STAT3 的磷酸化,从而抑制 GC 的进展。因此,该蛋白可被视为 GC 患者的一种新的治疗靶点。