Department of Molecular Medicine, The Scripps Research Institute, La Jolla, CA, 92037, USA.
Department of Molecular Biology and Biochemistry, University of California Irvine, Irvine, CA, 92697, USA.
Mol Psychiatry. 2021 Jul;26(7):3093-3107. doi: 10.1038/s41380-020-00920-2. Epub 2020 Oct 21.
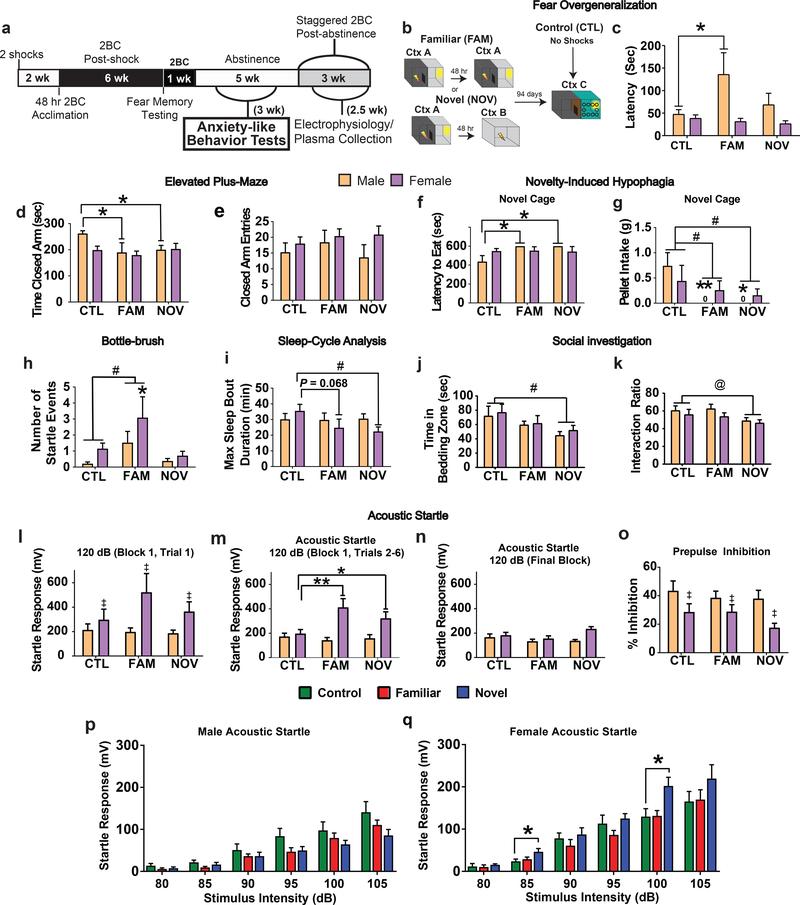
Alcohol use disorder (AUD) and anxiety disorders are frequently comorbid and share mechanisms that could be therapeutic targets. To facilitate mechanistic studies, we adapted an inhibitory avoidance-based "2-hit" rat model of posttraumatic stress disorder (PTSD) and identified predictors and biomarkers of comorbid alcohol (ethanol)/PTSD-like symptoms in these animals. Stressed Wistar rats received a single footshock on two occasions. The first footshock occurred when rats crossed into the dark chamber of a shuttle box. Forty-eight hours later, rats received the second footshock in a familiar (FAM) or novel (NOV) context. Rats then received 4 weeks of two-bottle choice (2BC) ethanol access. During subsequent abstinence, PTSD-like behavior responses, GABAergic synaptic transmission in the central amygdala (CeA), and circulating cytokine levels were measured. FAM and NOV stress more effectively increased 2BC drinking in males and females, respectively. Stressed male rats, especially drinking-vulnerable individuals (≥0.8 g/kg average 2-h ethanol intake with >50% ethanol preference), showed higher fear overgeneralization in novel contexts, increased GABAergic transmission in the CeA, and a profile of increased G-CSF, GM-CSF, IL-13, IL-6, IL-17a, leptin, and IL-4 that discriminated between stress context (NOV > FAM > Control). However, drinking-resilient males showed the highest G-CSF, IL-13, and leptin levels. Stressed females showed increased acoustic startle and decreased sleep maintenance, indicative of hyperarousal, with increased CeA GABAergic transmission in NOV females. This paradigm promotes key features of PTSD, including hyperarousal, fear generalization, avoidance, and sleep disturbance, with comorbid ethanol intake, in a sex-specific fashion that approximates clinical comorbidities better than existing models, and identifies increased CeA GABAergic signaling and a distinct pro-hematopoietic, proinflammatory, and pro-atopic cytokine profile that may aid in treatment.
酒精使用障碍(AUD)和焦虑症经常并发,并且具有可以成为治疗靶点的共同机制。为了促进机制研究,我们改编了基于抑制回避的创伤后应激障碍(PTSD)“两击”大鼠模型,并在这些动物中确定了并发酒精(乙醇)/PTSD 样症状的预测因子和生物标志物。应激 Wistar 大鼠两次在不同场合接受单次足底电击。第一次足底电击发生在大鼠进入穿梭箱暗室时。48 小时后,大鼠在熟悉(FAM)或新颖(NOV)环境中接受第二次电击。然后,大鼠接受 4 周的双瓶选择(2BC)乙醇摄入。在随后的禁欲期间,测量了 PTSD 样行为反应、中央杏仁核(CeA)中的 GABA 能突触传递和循环细胞因子水平。FAM 和 NOV 应激分别更有效地增加了雄性和雌性的 2BC 饮酒量。应激雄性大鼠,尤其是饮酒易感性个体(≥0.8 g/kg 平均 2-h 乙醇摄入量,≥50%乙醇偏好),在新环境中表现出更高的恐惧泛化,CeA 中的 GABA 能传递增加,以及增加的 G-CSF、GM-CSF、IL-13、IL-6、IL-17a、瘦素和 IL-4 的特征,这些特征可区分应激环境(NOV> FAM> 对照)。然而,饮酒抗性雄性表现出最高的 G-CSF、IL-13 和瘦素水平。应激雌性表现出更高的声音惊吓和睡眠维持减少,表明过度兴奋,NOV 雌性 CeA 的 GABA 能传递增加。这种范式以一种接近临床共病的方式促进了 PTSD 的关键特征,包括过度兴奋、恐惧泛化、回避和睡眠障碍,以及并发的乙醇摄入,比现有的模型更能模拟临床共病,并确定增加的 CeA GABA 能信号传递和独特的促造血、促炎和促过敏细胞因子特征,可能有助于治疗。