Suppr超能文献

SIRT6 激活剂 MDL-800 可提高老年鼠源性 iPS 细胞的基因组稳定性和多能性。

The SIRT6 activator MDL-800 improves genomic stability and pluripotency of old murine-derived iPS cells.

机构信息

Clinical and Translational Research Center of Shanghai First Maternity & Infant Hospital, Shanghai Key Laboratory of Signaling and Disease Research, Frontier Science Center for Stem Cell Research, School of Life Sciences and Technology, Tongji University, Shanghai, China.

Tsingdao Advanced Research Institute, Tongji University, Qingdao, China.

出版信息

Aging Cell. 2020 Aug;19(8):e13185. doi: 10.1111/acel.13185. Epub 2020 Jul 21.

Abstract

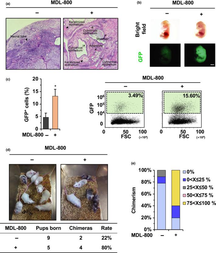
Cellular reprogramming is an emerging strategy for delaying the aging processes. However, a number of challenges, including the impaired genome integrity and decreased pluripotency of induced pluripotent stem cells (iPSCs) derived from old donors, may hinder their potential clinical applications. The longevity gene, Sirtuin 6 (SIRT6), functions in multiple biological processes such as the maintenance of genome integrity and the regulation of somatic cell reprogramming. Here, for the first time, we demonstrate that MDL-800, a recently developed selective SIRT6 activator, improved genomic stability by activating two DNA repair pathways-nonhomologous end joining (NHEJ) and base excision repair (BER) in old murine-derived iPSCs. More interestingly, we found that pretreating old murine iPSCs, which normally exhibit a restricted differentiation potential, with MDL-800 promoted the formation of teratomas comprised of all three germ layers and robustly stimulated chimera generation. Our findings suggest that pharmacological activation of SIRT6 holds great promise in treating aging-associated diseases with iPSC-based cell therapy.

摘要

细胞重编程是延缓衰老过程的一种新兴策略。然而,一些挑战,包括供体老化导致的诱导多能干细胞(iPSC)基因组完整性受损和多能性降低,可能会阻碍其潜在的临床应用。长寿基因 Sirtuin 6(SIRT6)在维持基因组完整性和调节体细胞重编程等多种生物学过程中发挥作用。在这里,我们首次证明,最近开发的选择性 SIRT6 激活剂 MDL-800 通过激活两条 DNA 修复途径——非同源末端连接(NHEJ)和碱基切除修复(BER),提高了老年鼠源性 iPSC 的基因组稳定性。更有趣的是,我们发现,用 MDL-800 预处理通常表现出有限分化潜能的老年鼠 iPSC,可促进由三个胚层组成的畸胎瘤的形成,并有力地刺激嵌合体的产生。我们的研究结果表明,通过药理学激活 SIRT6,在基于 iPSC 的细胞治疗中治疗与衰老相关的疾病具有广阔的前景。

https://cdn.ncbi.nlm.nih.gov/pmc/blobs/6dbd/7431819/159ce1d80415/ACEL-19-e13185-g001.jpg

文献检索

告别复杂PubMed语法,用中文像聊天一样搜索,搜遍4000万医学文献。AI智能推荐,让科研检索更轻松。

立即免费搜索

文件翻译

保留排版,准确专业,支持PDF/Word/PPT等文件格式,支持 12+语言互译。

免费翻译文档

深度研究

AI帮你快速写综述,25分钟生成高质量综述,智能提取关键信息,辅助科研写作。

立即免费体验