Institute of Animal Sciences, Chinese Academy of Agricultural Sciences, Beijing 100193, China.
Molecular and Cellular Biology, Gembloux Agro-Bio Tech, University of Liège, 5030 Gembloux, Belgium.
Genes (Basel). 2020 Oct 20;11(10):1232. doi: 10.3390/genes11101232.
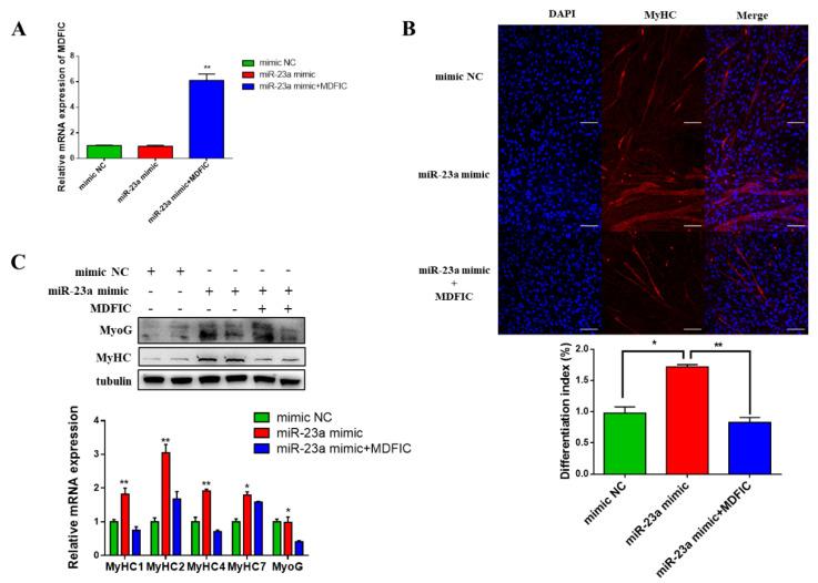
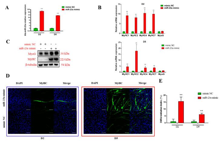
miR-23a, a member of the miR-23a/24-2/27a cluster, has been demonstrated to play pivotal roles in many cellular activities. However, the mechanisms of how bta-miR-23a controls the myogenic differentiation (MD) of PDGFRα bovine progenitor cells (bPCs) remain poorly understood. In the present work, bta-miR-23a expression was increased during the MD of bPCs. Moreover, bta-miR-23a overexpression significantly promoted the MD of bPCs. Luciferase reporter assays showed that the 3'-UTR region of (MyoD family inhibitor domain containing) could be a promising target of bta-miR-23a, which resulted in its post-transcriptional down-regulation. Additionally, the knockdown of by siRNA facilitated the MD of bPCs, while the overexpression of inhibited the activating effect of bta-miR-23a during MD. Of note, might function through the interaction between transcription factor and promoter. This study reveals that bta-miR-23a can promote the MD of bPCs through post-transcriptional downregulation of .
miR-23a 是 miR-23a/24-2/27a 簇的一个成员,已被证明在许多细胞活动中发挥关键作用。然而,bta-miR-23a 如何控制 PDGFRα 牛前体细胞(bPC)的成肌分化(MD)的机制仍知之甚少。在本工作中,bta-miR-23a 的表达在 bPC 的 MD 过程中增加。此外,bta-miR-23a 的过表达显著促进了 bPC 的 MD。荧光素酶报告基因检测表明,(MyoD 家族抑制结构域包含)的 3'UTR 区域可能是 bta-miR-23a 的一个有前途的靶标,导致其转录后下调。此外,通过 siRNA 敲低 促进了 bPC 的 MD,而 的过表达抑制了 bta-miR-23a 在 MD 过程中的激活作用。值得注意的是, 可能通过 转录因子与 启动子之间的相互作用发挥作用。本研究揭示了 bta-miR-23a 可以通过 的转录后下调来促进 bPC 的 MD。