Department of Biomolecular Health Sciences, Faculty of Veterinary Science, Utrecht University, 3584 CM Utrecht, The Netherlands.
Molecular Cancer Research, Center for Molecular Medicine, University Medical Center Utrecht, Utrecht University, Oncode Institute, 3584 CX Utrecht, The Netherlands.
Int J Mol Sci. 2020 Oct 26;21(21):7957. doi: 10.3390/ijms21217957.
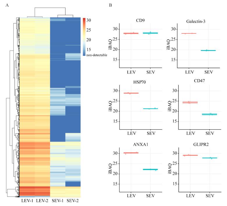
Body fluids contain many populations of extracellular vesicles (EV) that differ in size, cellular origin, molecular composition, and biological activities. EV in seminal plasma are in majority originating from prostate epithelial cells, and hence are also referred to as prostasomes. Nevertheless, EV are also contributed by other accessory sex glands, as well as by the testis and epididymis. In a previous study, we isolated EV from seminal plasma of vasectomized men, thereby excluding contributions from the testis and epididymis, and identified two distinct EV populations with diameters of 50 and 100 nm, respectively. In the current study, we comprehensively analyzed the protein composition of these two EV populations using quantitative Liquid Chromatography-Mass Spectrometry (LC-MS/MS). In total 1558 proteins were identified. Of these, ≈45% was found only in the isolated 100 nm EV, 1% only in the isolated 50 nm EV, and 54% in both 100 nm and 50 nm EV. Gene ontology (GO) enrichment analysis suggest that both originate from the prostate, but with distinct biogenesis pathways. Finally, nine proteins, including KLK3, KLK2, MSMB, NEFH, PSCA, PABPC1, TGM4, ALOX15B, and ANO7, with known prostate specific expression and alternate expression levels in prostate cancer tissue were identified. These data have potential for the discovery of EV associated prostate cancer biomarkers in blood.
体液中包含许多不同大小、细胞起源、分子组成和生物活性的细胞外囊泡(EV)群体。精液中的 EV 主要来源于前列腺上皮细胞,因此也被称为前列腺小体。然而,EV 也来自其他附属性腺体,以及睾丸和附睾。在之前的一项研究中,我们从输精管结扎男性的精液中分离出 EV,从而排除了睾丸和附睾的贡献,并鉴定出两种直径分别为 50nm 和 100nm 的不同 EV 群体。在本研究中,我们使用定量液相色谱-质谱(LC-MS/MS)全面分析了这两种 EV 群体的蛋白质组成。总共鉴定出 1558 种蛋白质。其中,约 45%仅存在于分离的 100nm EV 中,1%仅存在于分离的 50nm EV 中,而 54%存在于 100nm 和 50nm EV 中。基因本体(GO)富集分析表明,这两种 EV 都来源于前列腺,但具有不同的生物发生途径。最后,鉴定出 9 种蛋白质,包括 KLK3、KLK2、MSMB、NEFH、PSCA、PABPC1、TGM4、ALOX15B 和 ANO7,它们具有已知的前列腺特异性表达和前列腺癌组织中的替代表达水平。这些数据有可能发现与 EV 相关的前列腺癌生物标志物在血液中。