• 文献检索
  • 文档翻译
  • 深度研究
  • 学术资讯
  • Suppr Zotero 插件Zotero 插件
  • 邀请有礼
  • 套餐&价格
  • 历史记录
应用&插件
Suppr Zotero 插件Zotero 插件浏览器插件Mac 客户端Windows 客户端微信小程序
定价
高级版会员购买积分包购买API积分包
服务
文献检索文档翻译深度研究API 文档MCP 服务
关于我们
关于 Suppr公司介绍联系我们用户协议隐私条款
关注我们

Suppr 超能文献

核心技术专利:CN118964589B侵权必究
粤ICP备2023148730 号-1Suppr @ 2026

文献检索

告别复杂PubMed语法,用中文像聊天一样搜索,搜遍4000万医学文献。AI智能推荐,让科研检索更轻松。

立即免费搜索

文件翻译

保留排版,准确专业,支持PDF/Word/PPT等文件格式,支持 12+语言互译。

免费翻译文档

深度研究

AI帮你快速写综述,25分钟生成高质量综述,智能提取关键信息,辅助科研写作。

立即免费体验

基于荧光显微镜的 GLUT4 易位定量:高通量还是高内涵?

Fluorescence Microscopy-Based Quantitation of GLUT4 Translocation: High Throughput or High Content?

机构信息

School of Engineering, University of Applied Sciences Upper Austria, Stelzhamerstraße 23, 4600 Wels, Austria.

FFoQSI GmbH-Austrian Competence Centre for Feed and Food Quality, Safety and Innovation, Technopark 1C, 3430 Tulln, Austria.

出版信息

Int J Mol Sci. 2020 Oct 27;21(21):7964. doi: 10.3390/ijms21217964.

DOI:10.3390/ijms21217964
PMID:33120934
原文链接:https://pmc.ncbi.nlm.nih.gov/articles/PMC7662403/
Abstract

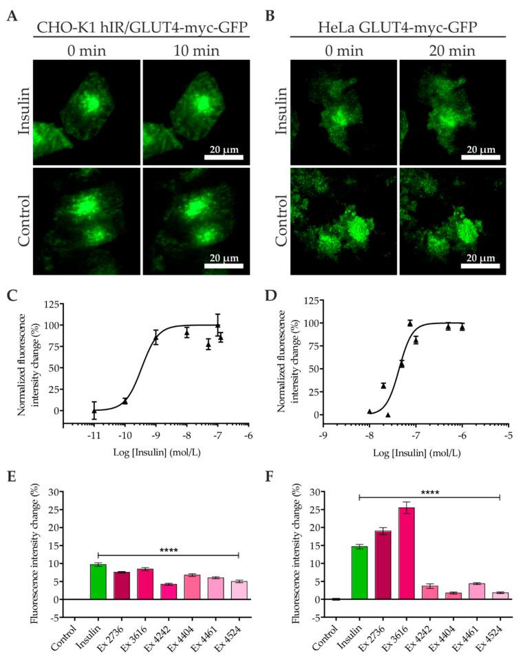
Due to the global rise of type 2 diabetes mellitus (T2DM) in combination with insulin resistance, novel compounds to efficiently treat this pandemic disease are needed. Screening for compounds that induce the translocation of glucose transporter 4 (GLUT4) from the intracellular compartments to the plasma membrane in insulin-sensitive tissues is an innovative strategy. Here, we compared the applicability of three fluorescence microscopy-based assays optimized for the quantitation of GLUT4 translocation in simple cell systems. An objective-type scanning total internal reflection fluorescence (TIRF) microscopy approach was shown to have high sensitivity but only moderate throughput. Therefore, we implemented a prism-type TIR reader for the simultaneous analysis of large cell populations grown in adapted microtiter plates. This approach was found to be high throughput and have sufficient sensitivity for the characterization of insulin mimetic compounds in live cells. Finally, we applied confocal microscopy to giant plasma membrane vesicles (GPMVs) formed from GLUT4-expressing cells. While this assay has only limited throughput, it offers the advantage of being less sensitive to insulin mimetic compounds with high autofluorescence. In summary, the combined implementation of different fluorescence microscopy-based approaches enables the quantitation of GLUT4 translocation with high throughput and high content.

摘要

由于 2 型糖尿病(T2DM)在全球范围内的发病率上升,同时伴随着胰岛素抵抗,因此需要新型化合物来有效治疗这种流行疾病。筛选能够诱导胰岛素敏感组织中葡萄糖转运蛋白 4(GLUT4)从细胞内区室向质膜易位的化合物是一种创新策略。在这里,我们比较了三种基于荧光显微镜的测定法在简单细胞系统中定量 GLUT4 易位的适用性,这些测定法经过优化,可用于检测 GLUT4 易位。基于扫描全内反射荧光(TIRF)显微镜的客观型方法显示出高灵敏度,但通量适中。因此,我们为适应微板培养的大细胞群体的同时分析,实施了棱镜型 TIR 读取器。该方法具有高通量和足够的灵敏度,可用于鉴定活细胞中的胰岛素模拟化合物。最后,我们将共聚焦显微镜应用于从表达 GLUT4 的细胞形成的巨大质膜囊泡(GPMV)。虽然该测定法通量有限,但它具有对具有高自发荧光的胰岛素模拟化合物的灵敏度较低的优点。总之,不同荧光显微镜测定法的综合实施能够实现高通量和高内涵的 GLUT4 易位定量。

https://cdn.ncbi.nlm.nih.gov/pmc/blobs/dbd9/7662403/07cddedcd69e/ijms-21-07964-g005.jpg
https://cdn.ncbi.nlm.nih.gov/pmc/blobs/dbd9/7662403/c1656908717e/ijms-21-07964-g001.jpg
https://cdn.ncbi.nlm.nih.gov/pmc/blobs/dbd9/7662403/1e00f94db132/ijms-21-07964-g002.jpg
https://cdn.ncbi.nlm.nih.gov/pmc/blobs/dbd9/7662403/f883bd25a209/ijms-21-07964-g003.jpg
https://cdn.ncbi.nlm.nih.gov/pmc/blobs/dbd9/7662403/6d5a20682032/ijms-21-07964-g004.jpg
https://cdn.ncbi.nlm.nih.gov/pmc/blobs/dbd9/7662403/07cddedcd69e/ijms-21-07964-g005.jpg
https://cdn.ncbi.nlm.nih.gov/pmc/blobs/dbd9/7662403/c1656908717e/ijms-21-07964-g001.jpg
https://cdn.ncbi.nlm.nih.gov/pmc/blobs/dbd9/7662403/1e00f94db132/ijms-21-07964-g002.jpg
https://cdn.ncbi.nlm.nih.gov/pmc/blobs/dbd9/7662403/f883bd25a209/ijms-21-07964-g003.jpg
https://cdn.ncbi.nlm.nih.gov/pmc/blobs/dbd9/7662403/6d5a20682032/ijms-21-07964-g004.jpg
https://cdn.ncbi.nlm.nih.gov/pmc/blobs/dbd9/7662403/07cddedcd69e/ijms-21-07964-g005.jpg

相似文献

1
Fluorescence Microscopy-Based Quantitation of GLUT4 Translocation: High Throughput or High Content?基于荧光显微镜的 GLUT4 易位定量:高通量还是高内涵?
Int J Mol Sci. 2020 Oct 27;21(21):7964. doi: 10.3390/ijms21217964.
2
Identification of novel insulin mimetic drugs by quantitative total internal reflection fluorescence (TIRF) microscopy.通过定量全内反射荧光(TIRF)显微镜鉴定新型胰岛素模拟药物。
Br J Pharmacol. 2014 Dec;171(23):5237-51. doi: 10.1111/bph.12845.
3
Identification of Insulin-Mimetic Plant Extracts: From an In Vitro High-Content Screen to Blood Glucose Reduction in Live Animals.鉴定胰岛素模拟植物提取物:从体外高通量筛选到活体动物血糖降低。
Molecules. 2021 Jul 18;26(14):4346. doi: 10.3390/molecules26144346.
4
Super-Resolution Live Cell Microscopy of Membrane-Proximal Fluorophores.基于膜近端荧光团的超高分辨率活细胞显微镜技术
Int J Mol Sci. 2020 Sep 26;21(19):7099. doi: 10.3390/ijms21197099.
5
Fluorescence microscopy-based quantitation of GLUT4 translocation.基于荧光显微镜的 GLUT4 易位定量分析。
Methods Appl Fluoresc. 2022 Jan 21;10(2). doi: 10.1088/2050-6120/ac4998.
6
A novel quantitative assay for analysis of GLUT4 translocation using high content screening.一种新型的定量分析 GLUT4 易位的分析方法,可用于高内涵筛选。
Biomed Pharmacother. 2021 Jan;133:111032. doi: 10.1016/j.biopha.2020.111032. Epub 2020 Dec 1.
7
Biomolecular Characterization of Putative Antidiabetic Herbal Extracts.假定抗糖尿病草药提取物的生物分子特征
PLoS One. 2016 Jan 28;11(1):e0148109. doi: 10.1371/journal.pone.0148109. eCollection 2016.
8
Insulin-Mimetic Activity of Herbal Extracts Identified with Large-Scale Total Internal Reflection Fluorescence Microscopy.利用大规模全内反射荧光显微镜鉴定草药提取物的胰岛素模拟活性。
Nutrients. 2024 Jul 9;16(14):2182. doi: 10.3390/nu16142182.
9
Total Internal Reflection Fluorescence Microscopy to Study GLUT4 Trafficking.用于研究GLUT4转运的全内反射荧光显微镜技术
Methods Mol Biol. 2018;1713:151-159. doi: 10.1007/978-1-4939-7507-5_12.
10
Protein kinase C-zeta regulation of GLUT4 translocation through actin remodeling in CHO cells.蛋白激酶C-ζ通过肌动蛋白重塑调节CHO细胞中GLUT4的转位
J Mol Med (Berl). 2007 Aug;85(8):851-61. doi: 10.1007/s00109-007-0232-z. Epub 2007 Jul 10.

引用本文的文献

1
Identification of Plant Phenolics from and as Novel PPARγ Partial Agonists and Hypoglycemic Agents.从[具体来源1]和[具体来源2]中鉴定植物酚类物质作为新型过氧化物酶体增殖物激活受体γ(PPARγ)部分激动剂和降血糖剂。
J Agric Food Chem. 2025 Jun 4;73(22):13960-13972. doi: 10.1021/acs.jafc.4c11398. Epub 2025 May 20.
2
Insulin-Mimetic Activity of Herbal Extracts Identified with Large-Scale Total Internal Reflection Fluorescence Microscopy.利用大规模全内反射荧光显微镜鉴定草药提取物的胰岛素模拟活性。
Nutrients. 2024 Jul 9;16(14):2182. doi: 10.3390/nu16142182.
3
A comprehensive / screening toolbox for the elucidation of glucose homeostasis modulating properties of plant extracts (from roots) and its bioactives.

本文引用的文献

1
Super-Resolution Live Cell Microscopy of Membrane-Proximal Fluorophores.基于膜近端荧光团的超高分辨率活细胞显微镜技术
Int J Mol Sci. 2020 Sep 26;21(19):7099. doi: 10.3390/ijms21197099.
2
Characterisation of GLUT4 trafficking in HeLa cells: comparable kinetics and orthologous trafficking mechanisms to 3T3-L1 adipocytes.HeLa细胞中GLUT4转运的特征:与3T3-L1脂肪细胞具有相似的动力学和直系同源转运机制。
PeerJ. 2020 Mar 5;8:e8751. doi: 10.7717/peerj.8751. eCollection 2020.
3
A Recent Achievement In the Discovery and Development of Novel Targets for the Treatment of Type-2 Diabetes Mellitus.
用于阐明植物提取物(来自根部)及其生物活性成分对葡萄糖稳态调节特性的综合/筛选工具箱。
Front Pharmacol. 2024 Jun 26;15:1396292. doi: 10.3389/fphar.2024.1396292. eCollection 2024.
4
Exploring the potential of pheophorbide A, a chlorophyll-derived compound in modulating GLUT for maintaining glucose homeostasis.探索原卟啉 IX,一种源自叶绿素的化合物在调节 GLUT 以维持葡萄糖内环境稳定方面的潜力。
Front Endocrinol (Lausanne). 2024 Mar 11;15:1330058. doi: 10.3389/fendo.2024.1330058. eCollection 2024.
5
Lipoprotein Particles as Shuttles for Hydrophilic Cargo.作为亲水性货物载体的脂蛋白颗粒
Membranes (Basel). 2023 Apr 28;13(5):471. doi: 10.3390/membranes13050471.
6
Anti-Hyperglycemic Effects of Oils and Extracts Derived from Sea Buckthorn - A Comprehensive Analysis Utilizing In Vitro and In Vivo Models.沙棘油和提取物的降血糖作用——利用体外和体内模型的综合分析。
Mol Nutr Food Res. 2022 Jun;66(12):e2101133. doi: 10.1002/mnfr.202101133. Epub 2022 Apr 27.
7
Avens Root ( L.) Extract Discovered by Target-Based Screening Exhibits Antidiabetic Activity in the Hen's Egg Test Model and .通过基于靶点的筛选发现的水杨梅根提取物在鸡蛋试验模型中表现出抗糖尿病活性。
Front Pharmacol. 2021 Dec 15;12:794404. doi: 10.3389/fphar.2021.794404. eCollection 2021.
8
Identification of Insulin-Mimetic Plant Extracts: From an In Vitro High-Content Screen to Blood Glucose Reduction in Live Animals.鉴定胰岛素模拟植物提取物:从体外高通量筛选到活体动物血糖降低。
Molecules. 2021 Jul 18;26(14):4346. doi: 10.3390/molecules26144346.
2型糖尿病治疗新靶点发现与开发的一项近期成果
J Exp Pharmacol. 2020 Jan 10;12:1-15. doi: 10.2147/JEP.S226113. eCollection 2020.
4
The Sweet Spot: Heart Failure Prevention with SGLT2 Inhibitors.甜蜜点:SGLT2 抑制剂预防心力衰竭。
Am J Med. 2020 Feb;133(2):182-185. doi: 10.1016/j.amjmed.2019.08.013. Epub 2019 Sep 5.
5
Obesity, Metabolic Syndrome and the Risk of Microvascular Complications in Patients with Diabetes mellitus.肥胖、代谢综合征与糖尿病患者微血管并发症风险。
Curr Pharm Des. 2019;25(18):2051-2059. doi: 10.2174/1381612825666190708192134.
6
A Detection Method for GLUT4 Exocytosis Based on Spontaneous Split Luciferase Complementation.基于自发分裂荧光素酶互补的GLUT4胞吐检测方法
Anal Sci. 2019 Aug 10;35(8):835-838. doi: 10.2116/analsci.19C003. Epub 2019 Jul 5.
7
Combining TIR and FRET in Molecular Test Systems.在分子检测系统中结合 TIR 和 FRET
Int J Mol Sci. 2019 Feb 2;20(3):648. doi: 10.3390/ijms20030648.
8
Therapy to Obese Type 2 Diabetes Mellitus: How Far Will We Go Down the Wrong Road?肥胖型2型糖尿病的治疗:我们在错误的道路上还会走多远?
Chin J Integr Med. 2020 Jan;26(1):62-71. doi: 10.1007/s11655-018-3053-8. Epub 2018 Oct 17.
9
Insulin Mimetic Properties of Extracts Prepared from .从 中制备的提取物的胰岛素模拟特性。
Molecules. 2018 Oct 11;23(10):2605. doi: 10.3390/molecules23102605.
10
Mechanisms of Insulin Action and Insulin Resistance.胰岛素作用机制和胰岛素抵抗。
Physiol Rev. 2018 Oct 1;98(4):2133-2223. doi: 10.1152/physrev.00063.2017.