Department of Nephrology, Huaihe Hospital of Henan University, Kaifeng, Henan 475000, P.R. China.
Int J Mol Med. 2020 Dec;46(6):2161-2171. doi: 10.3892/ijmm.2020.4751. Epub 2020 Oct 12.
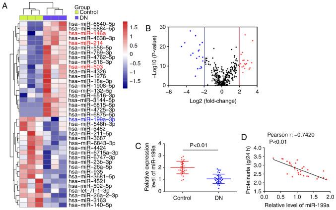
Renal tubular epithelial cells (RTEC) injury induced by hyperglycemia is considered a major contributor to the pathogenesis of diabetic nephropathy (DN). However, few studies have focused on the role of microRNAs (miRNAs/miRs) in RTEC injury. Therefore, the present study aimed to investigate the role and mechanisms of miRNAs in RTEC injury. In the study, miRNAs expression profiles were determined via microarray assay in the peripheral blood samples of patients with DN. High glucose (HG)‑induced injury in HK‑2 cells was used as a cell model to examine the potential role of miR‑199a‑3p in DN. The expression of miR‑199a‑3p was validated using reverse transcription‑quantitative PCR. The expressions of TNF‑α, IL‑1β and IL‑6, were detected via ELISA. The protein levels of apoptosis‑related proteins were determined using western blotting. Cell apoptosis and caspase 3 activity were evaluated via flow cytometry analysis and caspase 3 activity assay, respectively. Luciferase reporter assay was used to confirm the interaction between miR‑199a‑3p and IKKβ. miR‑199a‑3p was found to be significantly downregulated in the peripheral blood samples, and there was a negative correlation between miR‑199a‑3p expression and proteinuria in patients with DN. It was identified that miR‑199a‑3p expression was time‑dependently decreased in the HG‑induced cell damage model. Moreover, miR‑199a‑3p overexpression significantly improved HG‑induced cell injury, as evidenced by the decrease in cell apoptosis and inflammation. Subsequent analyses demonstrated that miR‑199a‑3p directly targeted IKKβ, whose expression was increased, and negatively correlated with miR‑199a‑3p expression in patients with DN. The protective effects of miR‑199a‑3p overexpression on HG‑treated HK‑2 cells were partially reversed by IKKβ overexpression. In addition, activation of the NF‑κB pathway by HG was blocked by miR‑199a‑3p mimics transfection in HK‑2 cells. Collectively, the present findings indicated that miR‑199a‑3p protected HK‑2 cells against HG‑induced injury via inactivation of the IKKβ/NF‑κB pathway, suggesting enhanced expression of miR‑199a‑3p as a potential therapeutic strategy for patients with DN.
高血糖诱导的肾小管上皮细胞 (RTEC) 损伤被认为是糖尿病肾病 (DN) 发病机制的主要因素。然而,很少有研究关注 microRNAs (miRNAs/miRs) 在 RTEC 损伤中的作用。因此,本研究旨在探讨 miRNAs 在 RTEC 损伤中的作用和机制。在这项研究中,通过微阵列分析测定了 DN 患者外周血样本中的 miRNAs 表达谱。使用高糖 (HG) 诱导的 HK-2 细胞损伤作为细胞模型,研究 miR-199a-3p 在 DN 中的潜在作用。通过逆转录-定量 PCR 验证 miR-199a-3p 的表达。通过 ELISA 检测 TNF-α、IL-1β 和 IL-6 的表达。通过 Western blot 测定凋亡相关蛋白的蛋白水平。通过流式细胞术分析和 caspase 3 活性测定分别评估细胞凋亡和 caspase 3 活性。通过荧光素酶报告实验证实 miR-199a-3p 与 IKKβ 之间的相互作用。结果发现,miR-199a-3p 在 DN 患者外周血样本中显著下调,且 miR-199a-3p 表达与蛋白尿呈负相关。研究还发现,miR-199a-3p 在 HG 诱导的细胞损伤模型中呈时间依赖性下调。此外,miR-199a-3p 的过表达显著改善了 HG 诱导的细胞损伤,表现为细胞凋亡和炎症减少。随后的分析表明,miR-199a-3p 直接靶向 IKKβ,其表达在 DN 患者中增加,与 miR-199a-3p 表达呈负相关。miR-199a-3p 过表达对 HG 处理的 HK-2 细胞的保护作用部分被 IKKβ 过表达逆转。此外,HG 激活的 NF-κB 通路被 miR-199a-3p 模拟物转染在 HK-2 细胞中阻断。综上所述,本研究结果表明,miR-199a-3p 通过抑制 IKKβ/NF-κB 通路保护 HK-2 细胞免受 HG 诱导的损伤,提示增强 miR-199a-3p 的表达可能成为 DN 患者的一种潜在治疗策略。