Department of Colorectal Surgery, Fudan University Shanghai Cancer Center, China.
Department of General Surgery, The First Affiliated Hospital of Soochow University, Suzhou, China.
Mol Oncol. 2021 Feb;15(2):623-641. doi: 10.1002/1878-0261.12840. Epub 2020 Dec 29.
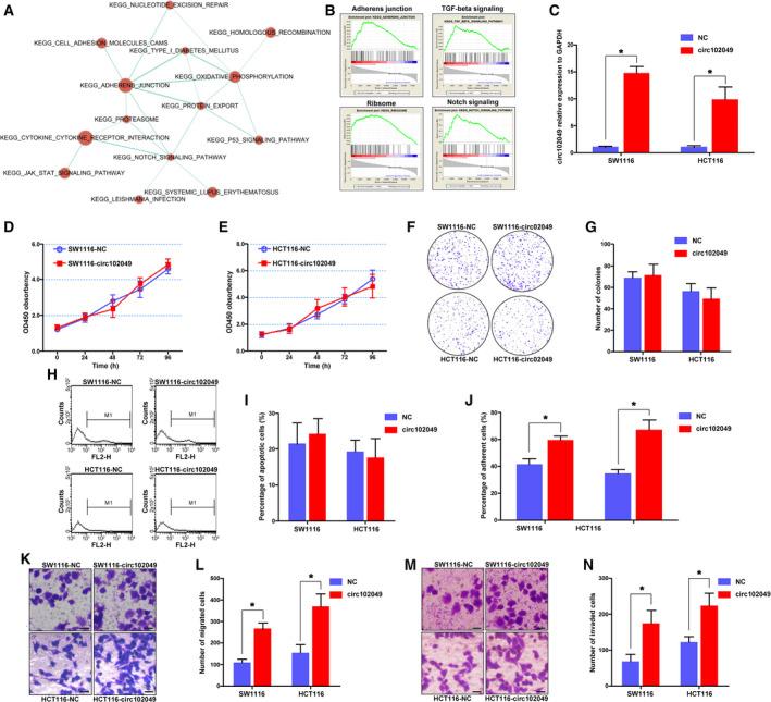
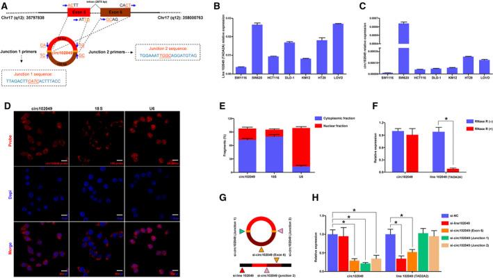
Circular RNA (circRNA) plays an essential role in the development and progression of various cancers. However, the functions and mechanisms of circRNA in colorectal liver metastasis have not been fully elucidated. We performed circRNA microarray analysis to screen differentially expressed circRNA in the pathology of colorectal liver metastasis. Quantitative real-time PCR was used to detect the expression of hsa_circ_102049 (circ102049) in colorectal cancer (CRC) samples. CRC cells were transfected with circ102049 overexpression vector or small interfering (si)RNA to assess the effects of circ102049 in vitro. Bioinformatics analysis, fluorescence in situ hybridization, RNA immunoprecipitation, RNA pull-down and luciferase reporter assays were conducted to confirm the relationship of circ102049, miR-761, miR-192-3p and FRAS1. The mechanism by which circ102049 recruits and distributes DGCR8 protein in the cytoplasm was also investigated. We found that circ102049 was highly expressed in primary CRC tumors with liver metastasis and closely correlated with the prognosis of patients with CRC. Circ102049 significantly enhanced the adhesion, migration and invasion abilities of CRC cells, and promoted CRC progression via a micro (mi)R-761/miR-192-3p-FRAS1-dependent mechanism. Notably, due to the distribution of DGCR8 protein, circ102049 may also indirectly reduce the levels of mature miR-761 and miR-192-3p in the cytoplasm. In addition, the role of circ102049 in promoting colorectal liver metastasis was confirmed in vivo. Our findings provide new evidence that circ102049 may be a potential prognostic factor in CRC, and that the circ102049-miR-761/miR-192-3p-FRAS1 axis may be an anti-metastatic target for CRC patients.
环状 RNA(circRNA)在各种癌症的发生和发展中起着重要作用。然而,circRNA 在结直肠肝转移中的功能和机制尚未完全阐明。我们进行了 circRNA 微阵列分析,以筛选结直肠肝转移病理学中差异表达的 circRNA。实时定量 PCR 用于检测结直肠癌(CRC)样本中 hsa_circ_102049(circ102049)的表达。CRC 细胞转染 circ102049 过表达载体或小干扰(si)RNA 以评估 circ102049 在体外的作用。通过生物信息学分析、荧光原位杂交、RNA 免疫沉淀、RNA 下拉和荧光素酶报告基因检测来证实 circ102049、miR-761、miR-192-3p 和 FRAS1 之间的关系。还研究了 circ102049 招募和分布细胞质中 DGCR8 蛋白的机制。我们发现,circ102049 在原发性 CRC 肿瘤伴肝转移中高表达,与 CRC 患者的预后密切相关。circ102049 显著增强 CRC 细胞的黏附、迁移和侵袭能力,并通过 micro(mi)R-761/miR-192-3p-FRAS1 依赖性机制促进 CRC 进展。值得注意的是,由于 DGCR8 蛋白的分布,circ102049 也可能间接降低细胞质中成熟 miR-761 和 miR-192-3p 的水平。此外,在体内也证实了 circ102049 在促进结直肠肝转移中的作用。我们的研究结果提供了新的证据,表明 circ102049 可能是 CRC 的一个潜在预后因素,而 circ102049-miR-761/miR-192-3p-FRAS1 轴可能是 CRC 患者的一种抗转移靶标。