Suppr超能文献

精液中细胞外囊泡脂质成分对寨卡病毒性传播的强效抑制作用

Potent Restriction of Sexual Zika Virus Infection by the Lipid Fraction of Extracellular Vesicles in Semen.

作者信息

Wang Ruofan, Gornalusse Germán G, Kim Yeseul, Pandey Urvashi, Hladik Florian, Vojtech Lucia

机构信息

Department of Obstetrics and Gynecology, University of Washington, Seattle, WA, United States.

Division of Allergy and Infectious Diseases, Department of Medicine, University of Washington, Seattle, WA, United States.

出版信息

Front Microbiol. 2020 Sep 29;11:574054. doi: 10.3389/fmicb.2020.574054. eCollection 2020.

Abstract

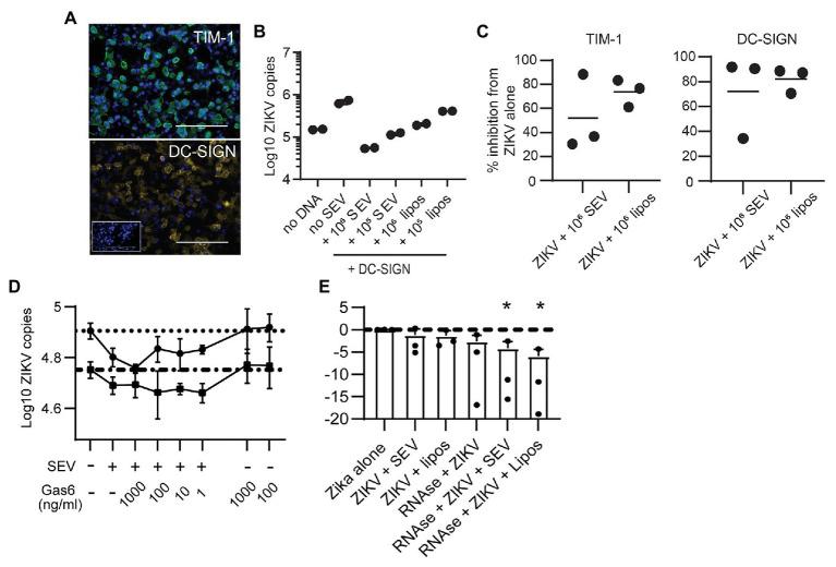
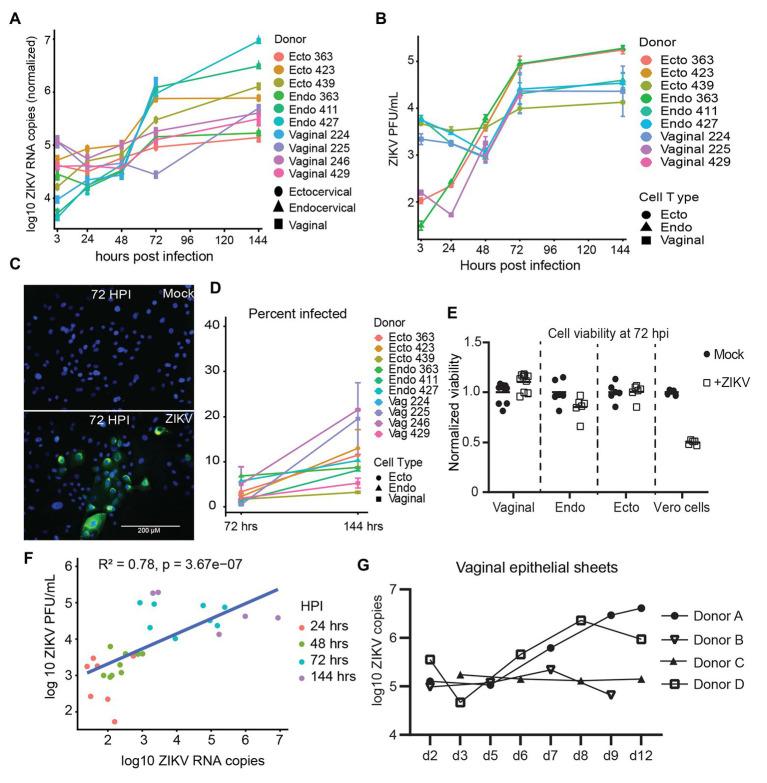
Sexual Zika virus (ZIKV) transmission from men to women occurs less frequently than the often-detected high viral loads in semen would suggest, but worries that this transmission route predisposes to fetal damage in pregnant women remain. To better understand sexual ZIKV pathogenesis, we studied the permissiveness of the human female genital tract to infection and the effect of semen on this process. ZIKV replicates in vaginal tissues and primary epithelial cells from the vagina, ectocervix, and endocervix and induces an innate immune response, but also continues to replicate without cytopathic effect. Infection of genital cells and tissues is strongly inhibited by extracellular vesicles (EV) in semen at physiological vesicle-to-virus ratios. Liposomes with the same composition as semen EVs also impair infection, indicating that the EV's lipid fraction, rather than their protein or RNA cargo, is responsible for this anti-viral effect. Thus, EVs in semen potently restrict ZIKV transmission, but the virus propagates well once infection in the recipient mucosa has been established.

摘要

寨卡病毒(ZIKV)由男性传播给女性的情况比精液中经常检测到的高病毒载量所表明的要少,但人们仍然担心这种传播途径会使孕妇的胎儿受到损害。为了更好地了解寨卡病毒的性传播发病机制,我们研究了人类女性生殖道对感染的易感性以及精液对这一过程的影响。寨卡病毒在阴道组织以及来自阴道、子宫颈外口和子宫颈内口的原代上皮细胞中复制,并诱导先天性免疫反应,但也会在没有细胞病变效应的情况下继续复制。在生理囊泡与病毒比例下,精液中的细胞外囊泡(EV)强烈抑制生殖细胞和组织的感染。与精液细胞外囊泡成分相同的脂质体也会损害感染,这表明细胞外囊泡的脂质部分而非其蛋白质或RNA成分是这种抗病毒作用的原因。因此,精液中的细胞外囊泡有效地限制了寨卡病毒的传播,但一旦在受体黏膜中建立感染,病毒就能很好地传播。

https://cdn.ncbi.nlm.nih.gov/pmc/blobs/f10b/7550675/7272feac1b41/fmicb-11-574054-g001.jpg

文献AI研究员

20分钟写一篇综述,助力文献阅读效率提升50倍。

立即体验

用中文搜PubMed

大模型驱动的PubMed中文搜索引擎

马上搜索

文档翻译

学术文献翻译模型,支持多种主流文档格式。

立即体验