Suppr超能文献

RAD51介导的DNA同源重组与突变状态无关。

RAD51-Mediated DNA Homologous Recombination Is Independent of Mutational Status.

作者信息

Sinha Asha, Saleh Ali, Endersby Raelene, Yuan Shek H, Chokshi Chirayu R, Brown Kevin R, Kuzio Bozena, Kauppinen Tiina, Singh Sheila K, Baker Suzanne J, McKinnon Peter J, Katyal Sachin

机构信息

Department of Pharmacology and Therapeutics, University of Manitoba, Winnipeg, MB R3E 0T6, Canada.

Research Institute in Oncology and Hematology, CancerCare Manitoba, Winnipeg, MB R3E 0V9, Canada.

出版信息

Cancers (Basel). 2020 Oct 29;12(11):3178. doi: 10.3390/cancers12113178.

Abstract

UNLABELLED

PTEN mutation occurs in a variety of aggressive cancers and is associated with poor patient outcomes. Recent studies have linked mutational loss of to reduced RAD51 expression and function, a key factor involved in the homologous recombination (HR) pathway. However, these studies remain controversial, as they fail to establish a definitive causal link to RAD51 expression that is PTEN-dependent, while other studies have not been able to recapitulate the relationship between the PTEN expression and the RAD51/HR function. Resolution of this apparent conundrum is essential due to the clinically-significant implication that PTEN-deficient tumors may be sensitive to poly (ADP-ribose) polymerase (PARP) inhibitors (PARPi) commonly used in the clinical management of -mutated and other HR-deficient (HRD) tumors.

METHODS

Primary -deficient (and corresponding wild-type) mouse embryonic fibroblasts (MEFs) and astrocytes and -null human tumor cell lines and primary cells were assessed for RAD51 expression (via the Western blot analysis) and DNA damage repair analyses (via alkali comet and γH2AX foci assays). RAD51 foci analysis was used to measure HR-dependent DNA repair. -deficient MEFs served as an HR-deficient control, while the stable knockdown of () served to control for the relative RAD51/HR-mediated repair and the phospho-53BP1 foci analysis served to confirm and measure non-homologous end joining (NHEJ) activity in PTEN-deficient and -expressing (HRD) lines. Cell proliferation studies were used to measure any potential added sensitivity of -null cells to the clinically-relevant PARPi, olaparib. RAD51 levels and DNA damage response signaling were assessed in PTEN-mutant brain tumor initiating cells (BTICs) derived from primary and recurrent glioblastoma multiforme (GBM) patients, while expression of and its paralogs were examined as a function of the status in the RNA expression datasets isolated from primary GBM tumor specimens and BTICs.

RESULTS

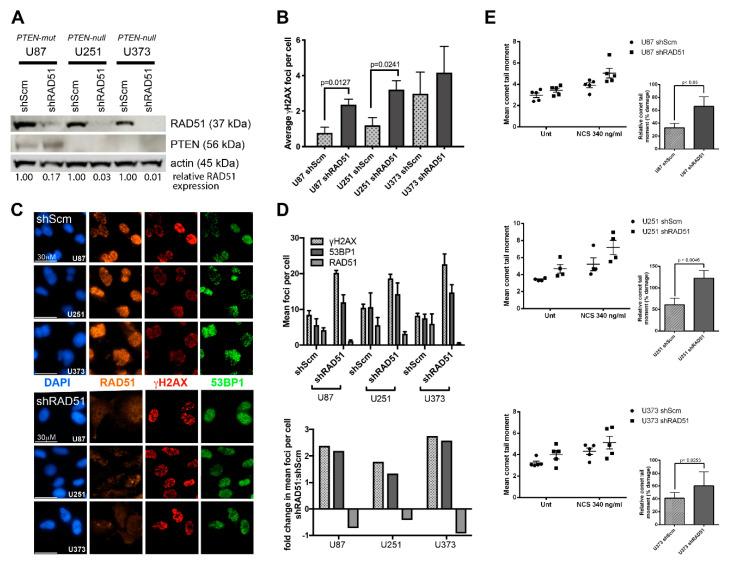
knockout primary murine cells display unaltered RAD51 expression, endogenous and DNA strand break-induced RAD51 foci and robust DNA repair activity. Defective HR was only observed in the cells lacking . Likewise, human glioblastoma multiforme (GBM) cell lines with known PTEN deficiency (U87, -mutated; U251 and U373, -null) show apparent expression of RAD51 and display efficient DNA repair activity. Only GBM cells stably expressing shRNAs against () display dysfunctional DNA repair activity and reduced proliferative capacity, which is exacerbated by PARPi treatment. Furthermore, GBM patient-derived BTICs displayed robust RAD51 expression and intact DNA damage response signaling in spite of -inactivating mutations. RNA expression analysis of primary GBM tissue specimens and BTICs demonstrate stable levels of and its paralogs (, and ), regardless of the mutational status.

CONCLUSIONS

Our findings demonstrate definitively that PTEN loss does not alter the RAD51 expression, its paralogs, or the HR activity. Furthermore, deficiency in PTEN alone is not sufficient to impart enhanced sensitivity to PARPi associated with HRD. This study is the first to unequivocally demonstrate that PTEN deficiency is not linked to the RAD51 expression or the HR activity amongst primary neural and non-neural -null cells, PTEN-deficient tumor cell lines, and primary -mutant GBM patient-derived tissue specimens and BTICs.

摘要

未标记

PTEN突变发生在多种侵袭性癌症中,并与患者预后不良相关。最近的研究将PTEN的突变缺失与RAD51表达和功能降低联系起来,RAD51是同源重组(HR)途径中的一个关键因素。然而,这些研究仍存在争议,因为它们未能确立与PTEN依赖性RAD51表达的明确因果关系,而其他研究也未能重现PTEN表达与RAD51/HR功能之间的关系。由于PTEN缺陷型肿瘤可能对临床治疗中用于治疗BRCA突变和其他HR缺陷(HRD)肿瘤的聚(ADP-核糖)聚合酶(PARP)抑制剂(PARPi)敏感,解决这一明显的难题至关重要。

方法

对原发性PTEN缺陷(及相应野生型)小鼠胚胎成纤维细胞(MEF)、星形胶质细胞以及PTEN缺失的人肿瘤细胞系和原代细胞进行RAD51表达(通过蛋白质印迹分析)和DNA损伤修复分析(通过碱性彗星试验和γH2AX焦点试验)。RAD51焦点分析用于测量HR依赖性DNA修复。PTEN缺陷的MEF用作HR缺陷对照,而PTEN(PTEN)的稳定敲低用于控制相对RAD51/HR介导的修复,磷酸化53BP1焦点分析用于确认和测量PTEN缺陷和PTEN表达(HRD)细胞系中的非同源末端连接(NHEJ)活性。细胞增殖研究用于测量PTEN缺失细胞对临床相关PARPi奥拉帕尼的任何潜在增加的敏感性。在源自原发性和复发性多形性胶质母细胞瘤(GBM)患者的PTEN突变脑肿瘤起始细胞(BTIC)中评估RAD51水平和DNA损伤反应信号,同时在从原发性GBM肿瘤标本和BTIC分离的RNA表达数据集中检查PTEN及其旁系同源物的表达作为PTEN状态的函数。

结果

PTEN敲除的原代小鼠细胞显示RAD51表达、内源性和DNA链断裂诱导的RAD51焦点以及强大的DNA修复活性未改变。仅在缺乏BRCA1的细胞中观察到有缺陷的HR。同样,已知PTEN缺陷的人多形性胶质母细胞瘤(GBM)细胞系(U87,BRCA1突变;U251和U373,BRCA1缺失)显示RAD51的明显表达并表现出有效的DNA修复活性。仅稳定表达针对PTEN(PTEN)的短发夹RNA的GBM细胞显示功能失调的DNA修复活性和降低的增殖能力,PARPi处理会加剧这种情况。此外,尽管存在PTEN失活突变,但源自GBM患者的BTIC显示出强大的RAD51表达和完整的DNA损伤反应信号。原发性GBM组织标本和BTIC的RNA表达分析表明,无论PTEN突变状态如何,PTEN及其旁系同源物(PIK3R2、PIK3C2G和PIK3C2B)的水平都稳定。

结论

我们的研究结果明确表明,PTEN缺失不会改变RAD51表达、其旁系同源物或HR活性。此外,单独的PTEN缺陷不足以赋予对与HRD相关的PARPi的增强敏感性。本研究首次明确证明,在原发性神经和非神经PTEN缺失细胞、PTEN缺陷肿瘤细胞系以及原发性PTEN突变GBM患者来源的组织标本和BTIC中,PTEN缺陷与RAD51表达或HR活性无关。

https://cdn.ncbi.nlm.nih.gov/pmc/blobs/2923/7693555/93dd8df5124b/cancers-12-03178-g001.jpg

文献检索

告别复杂PubMed语法,用中文像聊天一样搜索,搜遍4000万医学文献。AI智能推荐,让科研检索更轻松。

立即免费搜索

文件翻译

保留排版,准确专业,支持PDF/Word/PPT等文件格式,支持 12+语言互译。

免费翻译文档

深度研究

AI帮你快速写综述,25分钟生成高质量综述,智能提取关键信息,辅助科研写作。

立即免费体验