HAS-UD Vascular Biology and Myocardial Pathophysiology Research Group, Hungarian Academy of Sciences, H-4032 Debrecen, Hungary.
Division of Clinical Physiology, Department of Cardiology, Faculty of Medicine, University of Debrecen, H-4032 Debrecen, Hungary.
Int J Mol Sci. 2020 Oct 31;21(21):8172. doi: 10.3390/ijms21218172.
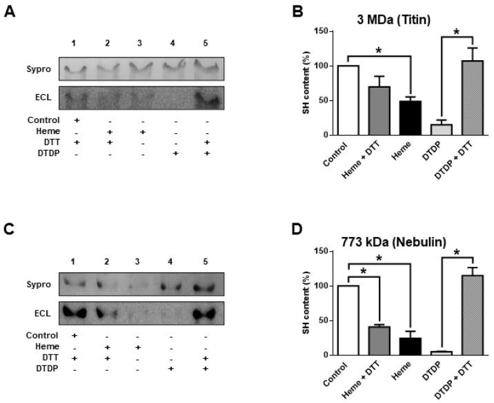
Heme released from red blood cells targets a number of cell components including the cytoskeleton. The purpose of the present study was to determine the impact of free heme (20-300 µM) on human skeletal muscle fibres made available during orthopedic surgery. Isometric force production and oxidative protein modifications were monitored in permeabilized skeletal muscle fibre segments. A single heme exposure (20 µM) to muscle fibres decreased Ca-activated maximal (active) force (F) by about 50% and evoked an approximately 3-fold increase in Ca-independent (passive) force (F). Oxidation of sulfhydryl (SH) groups was detected in structural proteins (e.g., nebulin, α-actinin, meromyosin 2) and in contractile proteins (e.g., myosin heavy chain and myosin-binding protein C) as well as in titin in the presence of 300 µM heme. This SH oxidation was not reversed by dithiothreitol (50 mM). Sulfenic acid (SOH) formation was also detected in the structural proteins (nebulin, α-actinin, meromyosin). Heme effects on SH oxidation and SOH formation were prevented by hemopexin (Hpx) and α1-microglobulin (A1M). These data suggest that free heme has a significant impact on human skeletal muscle fibres, whereby oxidative alterations in structural and contractile proteins limit contractile function. This may explain and or contribute to the weakness and increase of skeletal muscle stiffness in chronic heart failure, rhabdomyolysis, and other hemolytic diseases. Therefore, therapeutic use of Hpx and A1M supplementation might be effective in preventing heme-induced skeletal muscle alterations.
从红细胞中释放出来的血红素靶向许多细胞成分,包括细胞骨架。本研究的目的是确定骨科手术中获得的人骨骼肌纤维中游离血红素(20-300µM)的影响。在通透的骨骼肌纤维段中监测等长力产生和氧化蛋白修饰。单次血红素暴露(20µM)使肌肉纤维的 Ca 激活最大(主动)力(F)降低约 50%,并引起 Ca 独立(被动)力(F)约 3 倍的增加。在 300µM 血红素存在下,检测到结构蛋白(例如,nebulin、α-肌动蛋白、肌球蛋白 2)和收缩蛋白(例如,肌球蛋白重链和肌球蛋白结合蛋白 C)以及肌联蛋白中的巯基(SH)基团氧化。二硫苏糖醇(50mM)不能逆转这种 SH 氧化。在结构蛋白(nebulin、α-肌动蛋白、肌球蛋白 2)中也检测到亚磺酸(SOH)的形成。血红素对 SH 氧化和 SOH 形成的影响被血红素结合蛋白(Hpx)和α1-微球蛋白(A1M)所阻止。这些数据表明,游离血红素有显著影响的人骨骼肌纤维,其中氧化改变的结构和收缩蛋白限制收缩功能。这可能解释或导致慢性心力衰竭、横纹肌溶解症和其他溶血性疾病中骨骼肌无力和僵硬增加。因此,血红素结合蛋白和α1-微球蛋白的治疗性应用可能有效预防血红素诱导的骨骼肌改变。