Suppr超能文献

地下主要参与核心养分循环的微生物的季节性模式。

Seasonal Patterns of Dominant Microbes Involved in Central Nutrient Cycles in the Subsurface.

作者信息

Lohmann Patrick, Benk Simon, Gleixner Gerd, Potthast Karin, Michalzik Beate, Jehmlich Nico, Bergen Martin von

机构信息

Department of Molecular Systems Biology, Helmholtz-Centre for Environmental Research GmbH-UFZ, 04318 Leipzig, Germany.

Department of Molecular Biogeochemistry, Max-Planck-Institute for Biogeochemistry, 07745 Jena, Germany.

出版信息

Microorganisms. 2020 Oct 30;8(11):1694. doi: 10.3390/microorganisms8111694.

Abstract

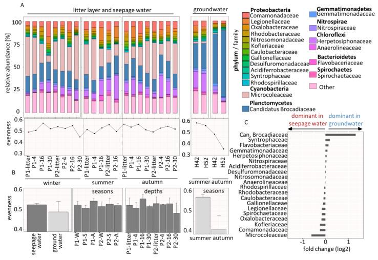
Microbial communities play a key role for central biogeochemical cycles in the subsurface. Little is known about whether short-term seasonal drought and rewetting events influence the dominant microbes involved in C- and N-cycles. Here, we applied metaproteomics at different subsurface sites in winter, summer and autumn from surface litter layer, seepage water at increasing subsoil depths and remote located groundwater from two wells within the Hainich Critical Zone Exploratory, Germany. We observed changes in the dominance of microbial families at subsurface sampling sites with increasing distances, i.e., dominated in topsoil seepage, while dominated at deeper and more distant groundwater wells. Nitrifying bacteria showed a shift in dominance from drought to rewetting events from summer by to autumn by . We further observed that the reductive pentose phosphate pathway was a prominent CO-fixation strategy, dominated by in wet early winter, which decreased under drought conditions and changed to a dominance of under rewetting conditions. This study shows that increasing subsurface sites and rewetting event after drought alter the dominances of key subsurface microbes. This helps to predict the consequences of annual seasonal dynamics on the nutrient cycling microbes that contribute to ecosystem functioning.

摘要

微生物群落对地下关键生物地球化学循环起着关键作用。关于短期季节性干旱和再湿润事件是否会影响参与碳循环和氮循环的优势微生物,我们知之甚少。在此,我们在德国海尼希关键带探索区的不同地下位点开展了元蛋白质组学研究,这些位点包括冬季、夏季和秋季的地表凋落物层、不同土壤深度的渗漏水以及两口偏远井中的地下水。我们观察到,随着距离增加,地下采样位点的微生物家族优势发生变化,即 在表土渗流中占主导,而 在更深且更远的地下水井中占主导。硝化细菌的优势在干旱到再湿润事件过程中发生了转变,从夏季的 转变为秋季的 。我们还进一步观察到,还原性戊糖磷酸途径是一种主要的二氧化碳固定策略,在初冬湿润时由 主导,在干旱条件下减少,在再湿润条件下转变为由 主导。这项研究表明,增加地下位点以及干旱后的再湿润事件会改变地下关键微生物的优势。这有助于预测年度季节动态对有助于生态系统功能的养分循环微生物的影响。

https://cdn.ncbi.nlm.nih.gov/pmc/blobs/9dd7/7716230/e9df4309bc35/microorganisms-08-01694-g001.jpg

文献AI研究员

20分钟写一篇综述,助力文献阅读效率提升50倍。

立即体验

用中文搜PubMed

大模型驱动的PubMed中文搜索引擎

马上搜索

文档翻译

学术文献翻译模型,支持多种主流文档格式。

立即体验