Suppr超能文献

乙型肝炎病毒 DNA 聚合酶通过与肝癌细胞中的延伸因子-1α-2 相互作用发挥抗细胞凋亡作用。

Hepatitis B Virus DNA Polymerase Displays an Anti-Apoptotic Effect by Interacting with Elongation Factor-1 Alpha-2 in Hepatoma Cells.

机构信息

Department of Biochemistry and Molecular Biology, Zunyi Medical University, Zhuhai, Guangdong 519041, P.R. China.

Key Laboratory of Genetic Engineering and Medicine, Key Laboratory of Viral Biology, Jinan University, Guangzhou, Guangdong 510632, P.R. China.

出版信息

J Microbiol Biotechnol. 2021 Jan 28;31(1):16-24. doi: 10.4014/jmb.2002.02039.

Abstract

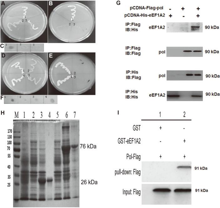
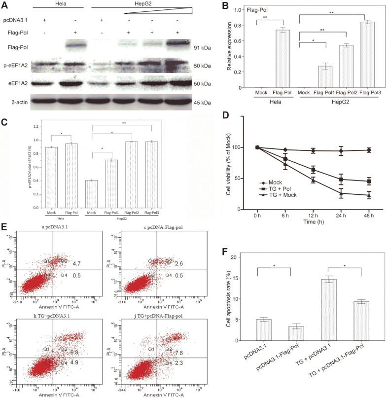
Hepatitis B virus (HBV) genome P-encoded protein HBV DNA polymerase (Pol) has long been known as a reverse transcriptase during HBV replication. In this study, we investigated the impact of HBV Pol on host cellular processes, mainly apoptosis, and the underlying mechanisms. We showed a marked reduction in apoptotic rates in the HBV Pol-expressed HepG2 cells compared to controls. Moreover, a series of assays, , yeast two-hybrid, GST pull-down, co-immunoprecipitation, and confocal laser scanning microscopy, identified the host factor eEF1A2 to be associated with HBV Pol. Furthermore, knockdown of eEF1A2 gene by siRNA abrogated the HBV Pol-mediated anti-apoptotic effect with apoptosis induced by endoplasmatic reticulum (ER) stress-inducer thapsigargin (TG), thus suggesting that the host factor eEF1A2 is essential for HBV Pol's anti-apoptosis properties. Our findings have revealed a novel role for HBV Pol in its modulation of apoptosis through integrating with eEF1A2.

摘要

乙型肝炎病毒(HBV)基因组 P 编码蛋白 HBV DNA 聚合酶(Pol)长期以来一直被认为是 HBV 复制过程中的逆转录酶。在这项研究中,我们研究了 HBV Pol 对宿主细胞过程(主要是细胞凋亡)的影响及其潜在机制。我们发现,与对照组相比,HBV Pol 表达的 HepG2 细胞中的细胞凋亡率明显降低。此外,一系列实验,包括酵母双杂交、GST 下拉、共免疫沉淀和共聚焦激光扫描显微镜,鉴定出宿主因子 eEF1A2 与 HBV Pol 相关。此外,通过 siRNA 敲低 eEF1A2 基因可消除 HBV Pol 介导的抗凋亡作用,同时用内质网(ER)应激诱导剂他普西醌(TG)诱导细胞凋亡,这表明宿主因子 eEF1A2 对于 HBV Pol 的抗凋亡特性是必不可少的。我们的研究结果揭示了 HBV Pol 通过与 eEF1A2 整合来调节细胞凋亡的新作用。

https://cdn.ncbi.nlm.nih.gov/pmc/blobs/93b9/9705884/4552ddd9369a/jmb-31-1-16-f1.jpg

文献检索

告别复杂PubMed语法,用中文像聊天一样搜索,搜遍4000万医学文献。AI智能推荐,让科研检索更轻松。

立即免费搜索

文件翻译

保留排版,准确专业,支持PDF/Word/PPT等文件格式,支持 12+语言互译。

免费翻译文档

深度研究

AI帮你快速写综述,25分钟生成高质量综述,智能提取关键信息,辅助科研写作。

立即免费体验