Suppr超能文献

TFAM 对心动过速起搏原代培养心肌细胞及心房颤动患者 ATP 含量的影响。

Effect of TFAM on ATP content in tachypacing primary cultured cardiomyocytes and atrial fibrillation patients.

机构信息

Department of Cardiac Surgery, First Affiliated Hospital, China Medical University, Shenyang, Liaoning 110001, P.R. China.

出版信息

Mol Med Rep. 2020 Dec;22(6):5105-5112. doi: 10.3892/mmr.2020.11593. Epub 2020 Oct 14.

Abstract

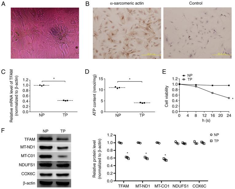
Atrial fibrillation (AF) is one of the most common types of arrhythmia worldwide; although a number of theories have been proposed to explain the mechanisms of AF, the treatment of AF is far from satisfactory. Energy metabolism is associated with the development of AF. Mitochondrial transcription factor A (TFAM) serves a role in the maintenance and transcription of mitochondrial DNA. The present study aimed to investigate the association between TFAM and AF and the effect of TFAM on ATP content in cardiomyocytes. Left atrial appendage tissues were collected from 20 patients with normal sinus rhythm (SR) and 20 patients with AF, and the expression levels of TFAM in SR and AF tissues were evaluated. In addition, a tachypacing model of primary cultured cardiomyocytes was constructed to assess ATP content, cell viability and expression levels of TFAM, mitochondrially encoded (MT)‑NADH dehydrogenase 1 (ND1), MT‑cytochrome c oxidase 1 (CO1), NADH ubiquinone oxidoreductase core subunit 1 (NDUFS1) and cytochrome c oxidase subunit 6C (COX6C). Finally, the effects of overexpression and inhibition of TFAM on ATP content, cell viability and the expression levels of MT‑ND1 and MT‑CO1 were investigated. The expression levels of TFAM were decreased in AF tissues compared with SR tissues (P<0.05). The ATP content, cell viability and expression levels of TFAM, MT‑ND1 and MT‑CO1 were decreased in tachypacing cardiomyocytes compared with non‑pacing cardiomyocytes (P<0.05), whereas the expression levels of NDUFS1 and COX6C were not changed (P>0.05). Overexpression of TFAM increased ATP content, cell viability and expression levels of MT‑ND1 and MT‑CO1 (P<0.05). The inhibition of TFAM decreased ATP content, cell viability and expression levels of MT‑ND1 and MT‑CO1 (P<0.05). In summary, the results of the present study demonstrated that the expression levels of TFAM were decreased in AF tissues and tachypacing cardiomyocytes and that the restoration of TFAM increased the ATP content by upregulating the expression levels of MT‑ND1 and MT‑CO1 in tachypacing cardiomyocytes. Thus, TFAM may be a novel beneficial target for treatment of patients with AF.

摘要

心房颤动(AF)是全球最常见的心律失常类型之一;尽管已经提出了许多理论来解释 AF 的发病机制,但 AF 的治疗仍远未令人满意。能量代谢与 AF 的发生发展有关。线粒体转录因子 A(TFAM)在维持和转录线粒体 DNA 中发挥作用。本研究旨在探讨 TFAM 与 AF 的相关性以及 TFAM 对心肌细胞 ATP 含量的影响。收集 20 例窦性节律(SR)患者和 20 例 AF 患者的左心耳组织,评估 SR 和 AF 组织中 TFAM 的表达水平。此外,构建原代培养心肌细胞的快速起搏模型,评估 ATP 含量、细胞活力以及 TFAM、线粒体编码(MT)-NADH 脱氢酶 1(ND1)、MT-细胞色素 c 氧化酶 1(CO1)、NADH 泛醌氧化还原酶核心亚单位 1(NDUFS1)和细胞色素 c 氧化酶亚基 6C(COX6C)的表达水平。最后,研究了过表达和抑制 TFAM 对 ATP 含量、细胞活力以及 MT-ND1 和 MT-CO1 表达水平的影响。与 SR 组织相比,AF 组织中 TFAM 的表达水平降低(P<0.05)。与非起搏心肌细胞相比,快速起搏心肌细胞中 TFAM、MT-ND1 和 MT-CO1 的 ATP 含量、细胞活力和表达水平降低(P<0.05),而 NDUFS1 和 COX6C 的表达水平无变化(P>0.05)。过表达 TFAM 增加了 ATP 含量、细胞活力以及 MT-ND1 和 MT-CO1 的表达水平(P<0.05)。抑制 TFAM 降低了 ATP 含量、细胞活力以及 MT-ND1 和 MT-CO1 的表达水平(P<0.05)。综上所述,本研究结果表明,AF 组织和快速起搏心肌细胞中 TFAM 的表达水平降低,恢复 TFAM 可通过上调快速起搏心肌细胞中 MT-ND1 和 MT-CO1 的表达水平来增加 ATP 含量。因此,TFAM 可能是治疗 AF 患者的一种新的有益靶点。

https://cdn.ncbi.nlm.nih.gov/pmc/blobs/d0d6/7646973/5009366346b7/MMR-22-06-5105-g00.jpg

文献检索

告别复杂PubMed语法,用中文像聊天一样搜索,搜遍4000万医学文献。AI智能推荐,让科研检索更轻松。

立即免费搜索

文件翻译

保留排版,准确专业,支持PDF/Word/PPT等文件格式,支持 12+语言互译。

免费翻译文档

深度研究

AI帮你快速写综述,25分钟生成高质量综述,智能提取关键信息,辅助科研写作。

立即免费体验