• 文献检索
  • 文档翻译
  • 深度研究
  • 学术资讯
  • Suppr Zotero 插件Zotero 插件
  • 邀请有礼
  • 套餐&价格
  • 历史记录
应用&插件
Suppr Zotero 插件Zotero 插件浏览器插件Mac 客户端Windows 客户端微信小程序
定价
高级版会员购买积分包购买API积分包
服务
文献检索文档翻译深度研究API 文档MCP 服务
关于我们
关于 Suppr公司介绍联系我们用户协议隐私条款
关注我们

Suppr 超能文献

核心技术专利:CN118964589B侵权必究
粤ICP备2023148730 号-1Suppr @ 2026

文献检索

告别复杂PubMed语法,用中文像聊天一样搜索,搜遍4000万医学文献。AI智能推荐,让科研检索更轻松。

立即免费搜索

文件翻译

保留排版,准确专业,支持PDF/Word/PPT等文件格式,支持 12+语言互译。

免费翻译文档

深度研究

AI帮你快速写综述,25分钟生成高质量综述,智能提取关键信息,辅助科研写作。

立即免费体验

上调的长链非编码 RNA HRK-2:1 可促使椎间盘退变中髓核细胞衰老。

Upregulated lnc‑HRK‑2:1 prompts nucleus pulposus cell senescence in intervertebral disc degeneration.

机构信息

Department of Orthopaedics, Liuzhou Traditional Chinese Medical Hospital, Guangxi University of Chinese Medicine, Liuzhou, Guangxi 545001, P.R. China.

The Second Department of Orthopaedic Surgery, Changzheng Hospital, Second Military Medical University, Shanghai 200003, P.R. China.

出版信息

Mol Med Rep. 2020 Dec;22(6):5251-5261. doi: 10.3892/mmr.2020.11603. Epub 2020 Oct 14.

DOI:10.3892/mmr.2020.11603
PMID:33174041
原文链接:https://pmc.ncbi.nlm.nih.gov/articles/PMC7646984/
Abstract

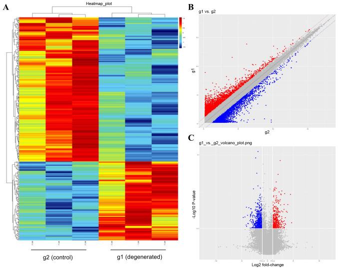
Intervertebral disc (IVD) degeneration is a complicated physiological change involving cellular senescence, inflammation and the degradation of the extracellular matrix. Long non‑coding RNAs (lncRNAs) have been identified as new players in IVD degeneration. The present study aimed to identify lncRNAs implicated in IVD degeneration via the regulation of cellular senescence. In the present study, nucleus pulposus (NP) cells isolated from moderately degenerated IVD tissues exhibited a senescent phenotype with increased senescence rates, detected by senescence‑associated β‑galactosidase (SA‑β‑gal) staining, and reduced growth and migratory abilities. Microarray and target prediction analyses identified 353 differentially expressed lncRNAs, and 251 cis‑ and 2,170 trans‑acting targets in degenerated NP cells. Bioinformatic analyses revealed that these predicted targets were enriched in the regulation of response to DNA damage stimulus, positive regulation of cell cycle processes and interferon‑β production. In addition, a network of the top 10 upregulated and top 10 downregulated lncRNA targets was constructed, and two trans‑acting targets, C‑C motif chemokine ligand 5 (CCL5) and polyribonucleotide nucleotidyltransferase 1 (PNPT1) involved in aging or senescence, and their corresponding lncRNAs, lnc‑ST8SIA5‑1:2 and lnc‑HRK‑2:1, were identified. Reverse transcription‑quantitative PCR validation demonstrated that the two targets and two candidate lncRNAs were significantly upregulated in degenerated NP cells. Overexpression of lnc‑HRK‑2:1, with validated higher expression levels, in normal NP cells induced a senescent phenotype, with enhanced rates of senescence detected by SA‑β‑gal staining in cells, decreased growth and migratory abilities and improved expression levels of CCL5 and PNPT1. Collectively, these results suggested that upregulation of lnc‑HRK‑2:1 prompted NP cell senescence in IVD degeneration, which may be associated with increased expression levels of CCL5 and PNPT1.

摘要

椎间盘(IVD)退变是一种涉及细胞衰老、炎症和细胞外基质降解的复杂生理变化。长链非编码 RNA(lncRNA)已被鉴定为 IVD 退变中的新调控因子。本研究旨在通过调控细胞衰老来鉴定参与 IVD 退变的 lncRNA。本研究中,从中度退变的 IVD 组织中分离的髓核(NP)细胞表现出衰老表型,衰老相关β-半乳糖苷酶(SA-β-半乳糖)染色检测到衰老率增加,细胞生长和迁移能力降低。微阵列和靶基因预测分析鉴定出退变 NP 细胞中存在 353 个差异表达的 lncRNA,251 个顺式和 2170 个反式作用靶基因。生物信息学分析显示,这些预测靶基因富集在对 DNA 损伤刺激的反应、细胞周期过程的正向调控和干扰素-β产生的调控中。此外,构建了 top10 上调和 top10 下调 lncRNA 靶基因的网络,鉴定出 2 个反式作用靶基因,即 C-C 基序趋化因子配体 5(CCL5)和多核苷酸核苷酸转移酶 1(PNPT1),它们涉及衰老或衰老,以及它们对应的 lncRNA,lnc-ST8SIA5-1:2 和 lnc-HRK-2:1。逆转录定量 PCR 验证表明,在退变 NP 细胞中,这两个靶基因和两个候选 lncRNA 均显著上调。在正常 NP 细胞中过表达具有验证更高表达水平的 lnc-HRK-2:1,诱导衰老表型,通过 SA-β-半乳糖染色检测到细胞衰老率增加,细胞生长和迁移能力降低,CCL5 和 PNPT1 的表达水平提高。综上所述,这些结果表明,lnc-HRK-2:1 的上调促使 IVD 退变中的 NP 细胞衰老,这可能与 CCL5 和 PNPT1 的表达水平增加有关。

https://cdn.ncbi.nlm.nih.gov/pmc/blobs/317f/7646984/af8515da9c37/MMR-22-06-5251-g04.jpg
https://cdn.ncbi.nlm.nih.gov/pmc/blobs/317f/7646984/99e807667d54/MMR-22-06-5251-g00.jpg
https://cdn.ncbi.nlm.nih.gov/pmc/blobs/317f/7646984/dd8d31c7302c/MMR-22-06-5251-g01.jpg
https://cdn.ncbi.nlm.nih.gov/pmc/blobs/317f/7646984/6f6976f55f1f/MMR-22-06-5251-g02.jpg
https://cdn.ncbi.nlm.nih.gov/pmc/blobs/317f/7646984/6312e2396a35/MMR-22-06-5251-g03.jpg
https://cdn.ncbi.nlm.nih.gov/pmc/blobs/317f/7646984/af8515da9c37/MMR-22-06-5251-g04.jpg
https://cdn.ncbi.nlm.nih.gov/pmc/blobs/317f/7646984/99e807667d54/MMR-22-06-5251-g00.jpg
https://cdn.ncbi.nlm.nih.gov/pmc/blobs/317f/7646984/dd8d31c7302c/MMR-22-06-5251-g01.jpg
https://cdn.ncbi.nlm.nih.gov/pmc/blobs/317f/7646984/6f6976f55f1f/MMR-22-06-5251-g02.jpg
https://cdn.ncbi.nlm.nih.gov/pmc/blobs/317f/7646984/6312e2396a35/MMR-22-06-5251-g03.jpg
https://cdn.ncbi.nlm.nih.gov/pmc/blobs/317f/7646984/af8515da9c37/MMR-22-06-5251-g04.jpg

相似文献

1
Upregulated lnc‑HRK‑2:1 prompts nucleus pulposus cell senescence in intervertebral disc degeneration.上调的长链非编码 RNA HRK-2:1 可促使椎间盘退变中髓核细胞衰老。
Mol Med Rep. 2020 Dec;22(6):5251-5261. doi: 10.3892/mmr.2020.11603. Epub 2020 Oct 14.
2
[Gene expression profiles of long non-coding RNAs in human degenerated intervertebral disc tissue].[人类退变椎间盘组织中长链非编码RNA的基因表达谱]
Zhonghua Yi Xue Za Zhi. 2017 Sep 5;97(33):2582-2586. doi: 10.3760/cma.j.issn.0376-2491.2017.33.006.
3
ASIC1 and ASIC3 mediate cellular senescence of human nucleus pulposus mesenchymal stem cells during intervertebral disc degeneration.ASIC1 和 ASIC3 介导椎间盘退变过程中人椎间盘髓核间充质干细胞的细胞衰老。
Aging (Albany NY). 2021 Apr 6;13(7):10703-10723. doi: 10.18632/aging.202850.
4
The regulatory mechanism of cyclic GMP-AMP synthase on inflammatory senescence of nucleus pulposus cell.环状鸟苷酸-腺苷酸合酶对椎间盘细胞炎性衰老的调控机制。
J Orthop Surg Res. 2024 Jul 22;19(1):421. doi: 10.1186/s13018-024-04919-1.
5
Profiling and bioinformatics analysis of differentially expressed circular RNAs in human intervertebral disc degeneration.人椎间盘退变差异表达环状 RNA 的分析和生物信息学分析。
Acta Biochim Biophys Sin (Shanghai). 2019 Jun 20;51(6):571-579. doi: 10.1093/abbs/gmz036.
6
LncRNA NEAT1 promotes nucleus pulposus cell matrix degradation through regulating Nrf2/ARE axis.长链非编码 RNA NEAT1 通过调节 Nrf2/ARE 轴促进髓核细胞基质降解。
Eur J Med Res. 2021 Jan 21;26(1):11. doi: 10.1186/s40001-021-00481-2.
7
[Expression of p16INK4a in nucleus pulposus and its effect on degenerated intervertebral discs].[P16INK4a在髓核中的表达及其对退变椎间盘的影响]
Zhongguo Xiu Fu Chong Jian Wai Ke Za Zhi. 2014 Dec;28(12):1514-8.
8
Identification of critical genes in nucleus pulposus cells isolated from degenerated intervertebral discs using bioinformatics analysis.利用生物信息学分析鉴定从退变椎间盘分离的髓核细胞中的关键基因。
Mol Med Rep. 2017 Jul;16(1):553-564. doi: 10.3892/mmr.2017.6662. Epub 2017 May 31.
9
Docosahexaenoic acid alleviates the excessive degradation of extracellular matrix in the nucleus pulposus by reducing the content of lncRNA NEAT1 to prevent the progression of intervertebral disc degeneration.二十二碳六烯酸通过降低长链非编码RNA NEAT1的含量,减轻髓核中细胞外基质的过度降解,从而防止椎间盘退变的进展。
Clin Exp Pharmacol Physiol. 2023 May;50(5):403-414. doi: 10.1111/1440-1681.13757. Epub 2023 Feb 23.
10
The matrikine N-acetylated proline-glycine-proline induces premature senescence of nucleus pulposus cells via CXCR1-dependent ROS accumulation and DNA damage and reinforces the destructive effect of these cells on homeostasis of intervertebral discs.基质细胞衍生因子 N-乙酰化脯氨酸-甘氨酸-脯氨酸通过依赖于 CXCR1 的 ROS 积累和 DNA 损伤诱导髓核细胞过早衰老,并增强这些细胞对椎间盘内环境稳态的破坏作用。
Biochim Biophys Acta Mol Basis Dis. 2017 Jan;1863(1):220-230. doi: 10.1016/j.bbadis.2016.10.011. Epub 2016 Oct 19.

引用本文的文献

1
Oxidative Stress and Intervertebral Disc Degeneration: Pathophysiology, Signaling Pathway, and Therapy.氧化应激与椎间盘退变:病理生理学、信号通路与治疗。
Oxid Med Cell Longev. 2022 Oct 10;2022:1984742. doi: 10.1155/2022/1984742. eCollection 2022.
2
Emerging Role of Non-Coding RNAs in Senescence.非编码RNA在衰老中的新兴作用。
Front Cell Dev Biol. 2022 Jul 5;10:869011. doi: 10.3389/fcell.2022.869011. eCollection 2022.
3
Taurine attenuates ER stress‑associated apoptosis and catabolism in nucleus pulposus cells.牛磺酸可减轻髓核细胞内质网应激相关的细胞凋亡和分解代谢。

本文引用的文献

1
Long non-coding RNA HOTAIR modulates intervertebral disc degenerative changes via Wnt/β-catenin pathway.长链非编码 RNA HOTAIR 通过 Wnt/β-连环蛋白通路调节椎间盘退行性变化。
Arthritis Res Ther. 2019 Sep 3;21(1):201. doi: 10.1186/s13075-019-1986-8.
2
Identification of Aberrantly Expressed Genes during Aging in Rat Nucleus Pulposus Cells.大鼠髓核细胞衰老过程中异常表达基因的鉴定
Stem Cells Int. 2019 Jul 10;2019:2785207. doi: 10.1155/2019/2785207. eCollection 2019.
3
Long Non-coding RNAs as Important Biomarkers in Laryngeal Cancer and Other Head and Neck Tumours.
Mol Med Rep. 2022 May;25(5). doi: 10.3892/mmr.2022.12688. Epub 2022 Mar 22.
长链非编码 RNA 作为喉癌和其他头颈部肿瘤的重要生物标志物。
Int J Mol Sci. 2019 Jul 12;20(14):3444. doi: 10.3390/ijms20143444.
4
Upregulation of the long noncoding RNA lncPolE contributes to intervertebral disc degeneration by negatively regulating DNA polymerase epsilon.长链非编码RNA lncPolE的上调通过负向调节DNA聚合酶ε促进椎间盘退变。
Am J Transl Res. 2019 May 15;11(5):2843-2854. eCollection 2019.
5
CCL5 secreted by senescent theca-interstitial cells inhibits preantral follicular development via granulosa cellular apoptosis.衰老的卵泡膜间质细胞分泌的 CCL5 通过颗粒细胞凋亡抑制原始卵泡发育。
J Cell Physiol. 2019 Dec;234(12):22554-22564. doi: 10.1002/jcp.28819. Epub 2019 May 20.
6
LncRNA FAM83H-AS1 induces nucleus pulposus cell growth via targeting the Notch signaling pathway.长链非编码 RNA FAM83H-AS1 通过靶向 Notch 信号通路诱导髓核细胞生长。
J Cell Physiol. 2019 Dec;234(12):22163-22171. doi: 10.1002/jcp.28780. Epub 2019 May 17.
7
Berberine prevents human nucleus pulposus cells from IL‑1β‑induced extracellular matrix degradation and apoptosis by inhibiting the NF‑κB pathway.小檗碱通过抑制 NF-κB 通路防止人椎间盘细胞在 IL-1β诱导下的细胞外基质降解和凋亡。
Int J Mol Med. 2019 Apr;43(4):1679-1686. doi: 10.3892/ijmm.2019.4105. Epub 2019 Feb 21.
8
Efficiency of dual siRNA-mediated gene therapy for intervertebral disc degeneration (IVDD).双 siRNA 介导的基因治疗对椎间盘退变(IVDD)的疗效。
Spine J. 2019 May;19(5):896-904. doi: 10.1016/j.spinee.2018.10.016. Epub 2018 Nov 12.
9
Systematic Identification of Non-coding RNAs.系统识别非编码 RNA。
Adv Exp Med Biol. 2018;1094:9-18. doi: 10.1007/978-981-13-0719-5_2.
10
Understanding the molecular biology of intervertebral disc degeneration and potential gene therapy strategies for regeneration: a review.了解椎间盘退变的分子生物学和潜在的基因治疗再生策略:综述。
Gene Ther. 2018 Apr;25(2):67-82. doi: 10.1038/s41434-018-0004-0. Epub 2018 Mar 22.