• 文献检索
  • 文档翻译
  • 深度研究
  • 学术资讯
  • Suppr Zotero 插件Zotero 插件
  • 邀请有礼
  • 套餐&价格
  • 历史记录
应用&插件
Suppr Zotero 插件Zotero 插件浏览器插件Mac 客户端Windows 客户端微信小程序
定价
高级版会员购买积分包购买API积分包
服务
文献检索文档翻译深度研究API 文档MCP 服务
关于我们
关于 Suppr公司介绍联系我们用户协议隐私条款
关注我们

Suppr 超能文献

核心技术专利:CN118964589B侵权必究
粤ICP备2023148730 号-1Suppr @ 2026

文献检索

告别复杂PubMed语法,用中文像聊天一样搜索,搜遍4000万医学文献。AI智能推荐,让科研检索更轻松。

立即免费搜索

文件翻译

保留排版,准确专业,支持PDF/Word/PPT等文件格式,支持 12+语言互译。

免费翻译文档

深度研究

AI帮你快速写综述,25分钟生成高质量综述,智能提取关键信息,辅助科研写作。

立即免费体验

血管紧张素转换酶(ACE)抑制剂的处方会影响非小细胞肺癌(NSCLC)患者对PD-1/PD-L1免疫检查点阻滞剂的反应。

Angiotensin-converting enzyme (ACE) inhibitor prescription affects non-small-cell lung cancer (NSCLC) patients response to PD-1/PD-L1 immune checkpoint blockers.

作者信息

Medjebar Soleine, Truntzer Caroline, Perrichet Anaïs, Limagne Emeric, Fumet Jean-David, Richard Corentin, Elkrief Arielle, Routy Bertrand, Rébé Cédric, Ghiringhelli François

机构信息

Department of Medical Oncology, GF Leclerc Centre, Dijon, France.

Platform of Transfer in Cancer Biology, GF Leclerc Centre, Dijon, France.

出版信息

Oncoimmunology. 2020 Oct 27;9(1):1836766. doi: 10.1080/2162402X.2020.1836766.

DOI:10.1080/2162402X.2020.1836766
PMID:33178495
原文链接:https://pmc.ncbi.nlm.nih.gov/articles/PMC7595630/
Abstract

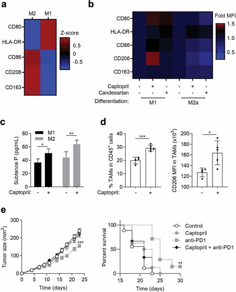
Angiotensin-converting enzyme (ACE) inhibitors are frequently used to treat hypertension and congestive heart failure. Preclinical data show that ACE plays a role on both innate and adaptive immune responses. Since interactions between ACE inhibitors and immune checkpoint inhibitors (ICIs) have not been reported, the aim of this study is to investigate the influence of ACE inhibitors on non-small cell lung cancer (NSCLC) patients treated with programmed cell death-1 (PD-1)/programmed cell death-ligand 1 (PD-L1) inhibitors. We conducted a retrospective cohort analysis of NSCLC patients treated with PD-1/PD-L1 inhibitors. Clinical and co-medication data as well as tumor biopsies were collected. Groups were defined according to patients' co-medications at the time of ICI initiation. Among the 178 patients included, 22 (13.1%) received ACE inhibitors. While baseline characteristics were similar in both groups, ACE inhibitors group had a shorter median PFS (Progression-Free Survival) compared to the control group: 1.97 vs. 2.56 months, = .01 (HR = 1.8 CI95% 1.1-2.8). Using CIBERSORT, RNA sequencing suggested that tumors from the ACE inhibitors group had less M1 macrophages, activated mast cells, NK cells and memory activated T cells, thus suggesting an immunosuppressed state. , the ACE inhibitor, captopril, induced M2 marker at the cell surface of monocytes engaged into M1 differentiation. Thus, ACE inhibitors prescription concomitant to PD-1/PD-L1 inhibitors treatment seems to be associated with impaired outcome and with a tumor immunosuppressed state in patients with advanced NSCLC. These results should be validated in larger prospective cohorts.

摘要

血管紧张素转换酶(ACE)抑制剂常用于治疗高血压和充血性心力衰竭。临床前数据表明,ACE在先天性和适应性免疫反应中均发挥作用。由于尚未有关于ACE抑制剂与免疫检查点抑制剂(ICI)相互作用的报道,本研究旨在调查ACE抑制剂对接受程序性细胞死亡蛋白1(PD-1)/程序性细胞死亡配体1(PD-L1)抑制剂治疗的非小细胞肺癌(NSCLC)患者的影响。我们对接受PD-1/PD-L1抑制剂治疗的NSCLC患者进行了回顾性队列分析。收集了临床和联合用药数据以及肿瘤活检样本。根据ICI开始使用时患者的联合用药情况进行分组。在纳入的178例患者中,22例(13.1%)接受了ACE抑制剂治疗。虽然两组的基线特征相似,但与对照组相比,ACE抑制剂组的无进展生存期(PFS)中位数较短:分别为1.97个月和2.56个月,P = 0.01(HR = 1.8,CI95% 1.1 - 2.8)。使用CIBERSORT软件进行RNA测序表明,ACE抑制剂组的肿瘤中M1巨噬细胞、活化肥大细胞、自然杀伤细胞和记忆性活化T细胞较少,提示处于免疫抑制状态。此外,ACE抑制剂卡托普利可诱导单核细胞向M1分化时细胞表面出现M2标志物。因此,在晚期NSCLC患者中,与PD-1/PD-L1抑制剂治疗同时使用ACE抑制剂似乎与预后不良和肿瘤免疫抑制状态有关。这些结果应在更大规模的前瞻性队列中进行验证。

https://cdn.ncbi.nlm.nih.gov/pmc/blobs/e3e7/7595630/d80ee5ebed71/KONI_A_1836766_F0005_OC.jpg
https://cdn.ncbi.nlm.nih.gov/pmc/blobs/e3e7/7595630/61133cf24fae/KONI_A_1836766_F0001_OC.jpg
https://cdn.ncbi.nlm.nih.gov/pmc/blobs/e3e7/7595630/db6246ac647f/KONI_A_1836766_F0002_B.jpg
https://cdn.ncbi.nlm.nih.gov/pmc/blobs/e3e7/7595630/218b0e1d8edb/KONI_A_1836766_F0003_B.jpg
https://cdn.ncbi.nlm.nih.gov/pmc/blobs/e3e7/7595630/1e6eaa1357e4/KONI_A_1836766_F0004_OC.jpg
https://cdn.ncbi.nlm.nih.gov/pmc/blobs/e3e7/7595630/d80ee5ebed71/KONI_A_1836766_F0005_OC.jpg
https://cdn.ncbi.nlm.nih.gov/pmc/blobs/e3e7/7595630/61133cf24fae/KONI_A_1836766_F0001_OC.jpg
https://cdn.ncbi.nlm.nih.gov/pmc/blobs/e3e7/7595630/db6246ac647f/KONI_A_1836766_F0002_B.jpg
https://cdn.ncbi.nlm.nih.gov/pmc/blobs/e3e7/7595630/218b0e1d8edb/KONI_A_1836766_F0003_B.jpg
https://cdn.ncbi.nlm.nih.gov/pmc/blobs/e3e7/7595630/1e6eaa1357e4/KONI_A_1836766_F0004_OC.jpg
https://cdn.ncbi.nlm.nih.gov/pmc/blobs/e3e7/7595630/d80ee5ebed71/KONI_A_1836766_F0005_OC.jpg

相似文献

1
Angiotensin-converting enzyme (ACE) inhibitor prescription affects non-small-cell lung cancer (NSCLC) patients response to PD-1/PD-L1 immune checkpoint blockers.血管紧张素转换酶(ACE)抑制剂的处方会影响非小细胞肺癌(NSCLC)患者对PD-1/PD-L1免疫检查点阻滞剂的反应。
Oncoimmunology. 2020 Oct 27;9(1):1836766. doi: 10.1080/2162402X.2020.1836766.
2
Antibiotics are associated with attenuated efficacy of anti-PD-1/PD-L1 therapies in Chinese patients with advanced non-small cell lung cancer.抗生素与中国晚期非小细胞肺癌患者抗 PD-1/PD-L1 治疗疗效减弱相关。
Lung Cancer. 2019 Apr;130:10-17. doi: 10.1016/j.lungcan.2019.01.017. Epub 2019 Jan 31.
3
Dual Biomarker Combining DNA Damage Repair Gene Mutations and PD-L1 Expression for Immune Checkpoint Inhibitors in Non-small Cell Lung Cancer.双生物标志物联合 DNA 损伤修复基因突变和 PD-L1 表达预测非小细胞肺癌免疫检查点抑制剂疗效。
Anticancer Res. 2023 May;43(5):2343-2349. doi: 10.21873/anticanres.16399.
4
Efficacy of Immune Checkpoint Inhibitors in KRAS-Mutant Non-Small Cell Lung Cancer (NSCLC).免疫检查点抑制剂在 KRAS 突变型非小细胞肺癌(NSCLC)中的疗效。
J Thorac Oncol. 2019 Jun;14(6):1095-1101. doi: 10.1016/j.jtho.2019.01.011. Epub 2019 Feb 6.
5
The effects of antibiotics on the efficacy of immune checkpoint inhibitors in patients with non-small-cell lung cancer differ based on PD-L1 expression.抗生素对非小细胞肺癌患者免疫检查点抑制剂疗效的影响因程序性死亡受体配体1(PD-L1)表达情况而异。
Eur J Cancer. 2021 May;149:73-81. doi: 10.1016/j.ejca.2021.02.040. Epub 2021 Apr 7.
6
[Evaluation of Response to Immune Checkpoint Inhibitor Monotherapy or 
Combination with Chemotherapy for Patients with Advanced Non-small Cell Lung Cancer and High PD-L1 Expression].[晚期非小细胞肺癌且PD-L1高表达患者对免疫检查点抑制剂单药治疗或联合化疗反应的评估]
Zhongguo Fei Ai Za Zhi. 2021 Mar 20;24(3):161-166. doi: 10.3779/j.issn.1009-3419.2021.103.02.
7
Concomitant Proton Pump Inhibitor Use With Pembrolizumab Monotherapy vs Immune Checkpoint Inhibitor Plus Chemotherapy in Patients With Non-Small Cell Lung Cancer.帕博利珠单抗单药治疗与免疫检查点抑制剂联合化疗治疗非小细胞肺癌患者时质子泵抑制剂的伴随使用。
JAMA Netw Open. 2023 Jul 3;6(7):e2322915. doi: 10.1001/jamanetworkopen.2023.22915.
8
Switching administration of anti-PD-1 and anti-PD-L1 antibodies as immune checkpoint inhibitor rechallenge in individuals with advanced non-small cell lung cancer: Case series and literature review.晚期非小细胞肺癌患者中抗 PD-1 和抗 PD-L1 抗体免疫检查点抑制剂再挑战时的给药切换:病例系列和文献复习。
Thorac Cancer. 2020 Jul;11(7):1927-1933. doi: 10.1111/1759-7714.13483. Epub 2020 May 18.
9
The impact of body mass index on the efficacy of anti-PD-1/PD-L1 antibodies in patients with non-small cell lung cancer.体重指数对非小细胞肺癌患者抗 PD-1/PD-L1 抗体疗效的影响。
Lung Cancer. 2020 Jan;139:140-145. doi: 10.1016/j.lungcan.2019.11.011. Epub 2019 Nov 18.
10
Impact of Renin-angiotensin System Inhibitors on the Efficacy of Anti-PD-1/PD-L1 Antibodies in NSCLC Patients.血管紧张素转化酶抑制剂/血管紧张素Ⅱ受体拮抗剂对 NSCLC 患者抗 PD-1/PD-L1 抗体疗效的影响。
Anticancer Res. 2021 Apr;41(4):2093-2100. doi: 10.21873/anticanres.14980.

引用本文的文献

1
Serum proteomics reveals survival-associated biomarkers in pancreatic cancer patients treated with chemoimmunotherapy.血清蛋白质组学揭示了接受化学免疫疗法治疗的胰腺癌患者中与生存相关的生物标志物。
iScience. 2025 Mar 16;28(4):112230. doi: 10.1016/j.isci.2025.112230. eCollection 2025 Apr 18.
2
The effect of concomitant drugs on oncological outcomes in patients treated with immunotherapy for metastatic urothelial carcinoma: a narrative review.联合用药对接受免疫治疗的转移性尿路上皮癌患者肿瘤学结局的影响:一项叙述性综述
Oncol Res. 2025 Mar 19;33(4):741-757. doi: 10.32604/or.2024.057278. eCollection 2025.
3
Lessons learned from a decade of immune checkpoint inhibition: The good, the bad, and the ugly.

本文引用的文献

1
Antibiotic therapy and outcome from immune-checkpoint inhibitors.抗生素治疗与免疫检查点抑制剂的疗效。
J Immunother Cancer. 2019 Nov 6;7(1):287. doi: 10.1186/s40425-019-0775-x.
2
Three-Year Overall Survival with Durvalumab after Chemoradiotherapy in Stage III NSCLC-Update from PACIFIC.PACIFIC 研究更新:放化疗后 durvalumab 治疗 III 期非小细胞肺癌的 3 年总生存数据
J Thorac Oncol. 2020 Feb;15(2):288-293. doi: 10.1016/j.jtho.2019.10.002. Epub 2019 Oct 14.
3
The negative impact of antibiotics on outcomes in cancer patients treated with immunotherapy: a new independent prognostic factor?
从十年免疫检查点抑制中吸取的经验教训:好的、坏的与丑陋的。
Cancer Metastasis Rev. 2025 Apr 4;44(2):43. doi: 10.1007/s10555-025-10260-8.
4
Concomitant medication effects on patients with lung cancer taking immune checkpoint inhibitors a review.肺癌患者服用免疫检查点抑制剂时的合并用药影响:一项综述
Med Oncol. 2025 Jan 7;42(2):40. doi: 10.1007/s12032-024-02591-3.
5
An active shrinkage and antioxidative hydrogel with biomimetic mechanics functions modulates inflammation and fibrosis to promote skin regeneration.一种具有仿生力学功能的活性收缩和抗氧化水凝胶可调节炎症和纤维化以促进皮肤再生。
Bioact Mater. 2024 Nov 27;45:322-344. doi: 10.1016/j.bioactmat.2024.11.028. eCollection 2025 Mar.
6
Anti-hypertensives associated with survival in cancer patients receiving immunotherapy: new evidence from a real-world cohort study and meta-analysis.接受免疫治疗的癌症患者中与生存相关的抗高血压药物:来自一项真实世界队列研究和荟萃分析的新证据。
Ther Adv Med Oncol. 2024 Nov 10;16:17588359241292227. doi: 10.1177/17588359241292227. eCollection 2024.
7
Assessment of the circulating levels of immune system checkpoint selected biomarkers in patients with lung cancer.评估肺癌患者免疫系统检查点选定生物标志物的循环水平。
Mol Biol Rep. 2024 Oct 3;51(1):1036. doi: 10.1007/s11033-024-09971-y.
8
Angiotensin receptor blocker attacks armored and cold tumors and boosts immune checkpoint blockade.血管紧张素受体阻滞剂攻击全副武装且寒冷的肿瘤,并增强免疫检查点阻断。
J Immunother Cancer. 2024 Sep 6;12(9):e009327. doi: 10.1136/jitc-2024-009327.
9
Anti-PD-L1 therapy altered inflammation but not survival in a lethal murine hepatitis virus-1 pneumonia model.抗 PD-L1 治疗改变了致死性小鼠肝炎病毒-1 肺炎模型中的炎症反应,但未改变其生存情况。
Front Immunol. 2024 Jan 8;14:1308358. doi: 10.3389/fimmu.2023.1308358. eCollection 2023.
10
Impact of concomitant medications on the efficacy of immune checkpoint inhibitors: an umbrella review.伴随用药对免疫检查点抑制剂疗效的影响:伞式综述。
Front Immunol. 2023 Sep 29;14:1218386. doi: 10.3389/fimmu.2023.1218386. eCollection 2023.
抗生素对免疫治疗癌症患者结局的负面影响:一个新的独立预后因素?
Ann Oncol. 2019 Oct 1;30(10):1572-1579. doi: 10.1093/annonc/mdz206.
4
Hyperprogression under Immunotherapy.免疫治疗下的超进展。
Int J Mol Sci. 2019 May 30;20(11):2674. doi: 10.3390/ijms20112674.
5
The Promise of Neoadjuvant Immunotherapy and Surgery for Cancer Treatment.新辅助免疫治疗和手术治疗癌症的前景。
Clin Cancer Res. 2019 Oct 1;25(19):5743-5751. doi: 10.1158/1078-0432.CCR-18-2641. Epub 2019 Apr 30.
6
Modulation of peripheral blood immune cells by early use of steroids and its association with clinical outcomes in patients with metastatic non-small cell lung cancer treated with immune checkpoint inhibitors.早期使用类固醇对转移性非小细胞肺癌患者外周血免疫细胞的调节作用及其与接受免疫检查点抑制剂治疗的临床结局的关联。
ESMO Open. 2019 Feb 27;4(1):e000457. doi: 10.1136/esmoopen-2018-000457. eCollection 2019.
7
First-Line Nivolumab Plus Ipilimumab in Advanced Non-Small-Cell Lung Cancer (CheckMate 568): Outcomes by Programmed Death Ligand 1 and Tumor Mutational Burden as Biomarkers.纳武利尤单抗联合伊匹单抗一线治疗晚期非小细胞肺癌(CheckMate 568):程序性死亡配体 1 和肿瘤突变负荷作为生物标志物的结果。
J Clin Oncol. 2019 Apr 20;37(12):992-1000. doi: 10.1200/JCO.18.01042. Epub 2019 Feb 20.
8
The evolving landscape of biomarkers for checkpoint inhibitor immunotherapy.不断发展的免疫检查点抑制剂治疗生物标志物。
Nat Rev Cancer. 2019 Mar;19(3):133-150. doi: 10.1038/s41568-019-0116-x.
9
Effectiveness and safety of PD-1/PD-L1 or CTLA4 inhibitors combined with chemotherapy as a first-line treatment for lung cancer: A meta-analysis.PD-1/PD-L1或CTLA4抑制剂联合化疗作为肺癌一线治疗的有效性和安全性:一项荟萃分析。
J Thorac Dis. 2018 Dec;10(12):6636-6652. doi: 10.21037/jtd.2018.11.72.
10
The Role of Molecular Profiling to Predict the Response to Immune Checkpoint Inhibitors in Lung Cancer.分子谱分析在预测肺癌对免疫检查点抑制剂反应中的作用
Cancers (Basel). 2019 Feb 10;11(2):201. doi: 10.3390/cancers11020201.