Suppr超能文献

由RNA结合蛋白突变驱动的异常RNA剪接事件作为皮肤黑色素瘤预后的指标

Aberrant RNA Splicing Events Driven by Mutations of RNA-Binding Proteins as Indicators for Skin Cutaneous Melanoma Prognosis.

作者信息

Mei Chao, Song Pei-Yuan, Zhang Wei, Zhou Hong-Hao, Li Xi, Liu Zhao-Qian

机构信息

Department of Clinical Pharmacology, Hunan Key Laboratory of Pharmacogenetics, Key Laboratory of Biological Nanotechnology of National Health Commission, and National Clinical Research Center for Geriatric Disorders, Xiangya Hospital, Central South University, Changsha, China.

Engineering Research Center for Applied Technology of Pharmacogenomics of Ministry of Education, Institute of Clinical Pharmacology, Central South University, Changsha, China.

出版信息

Front Oncol. 2020 Oct 15;10:568469. doi: 10.3389/fonc.2020.568469. eCollection 2020.

Abstract

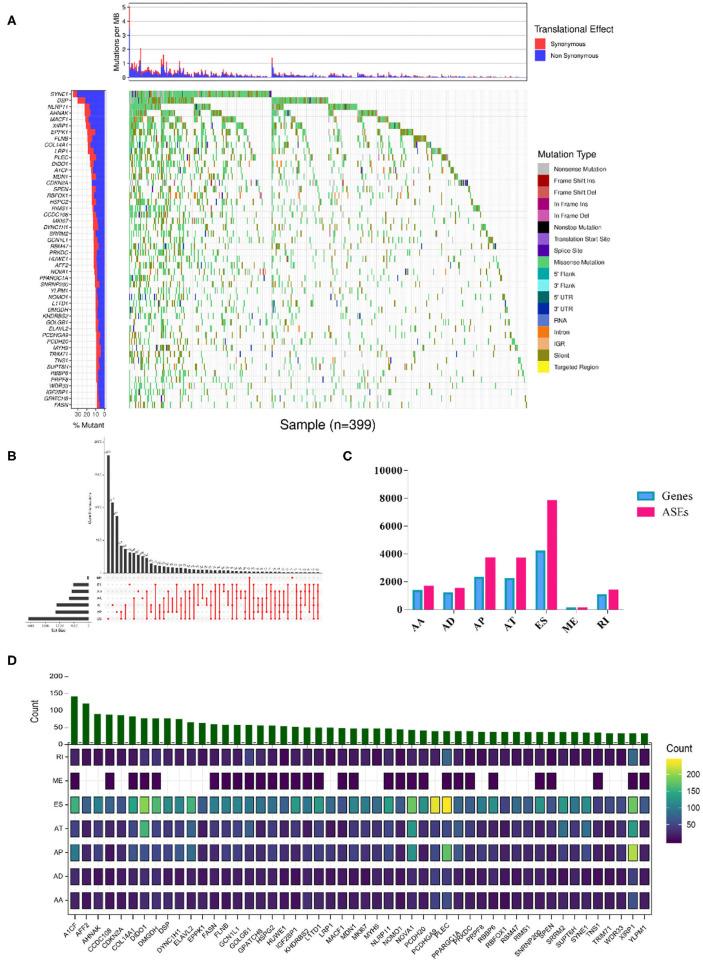
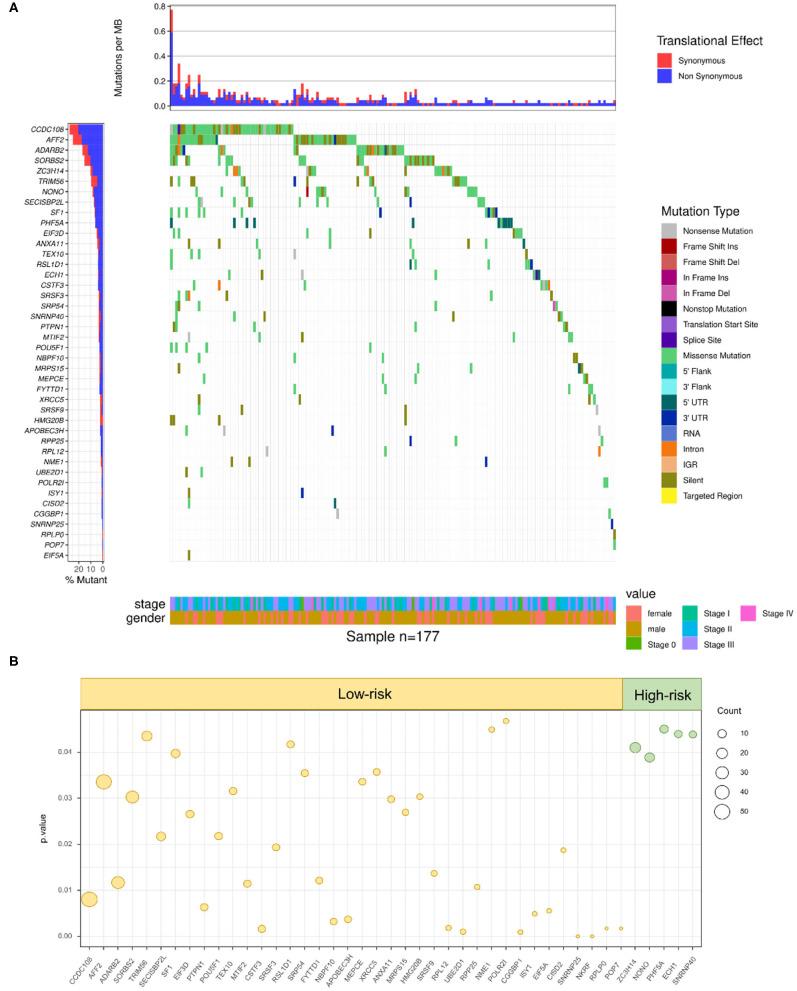
The worldwide incidence of skin cutaneous melanoma (SKCM) is increasing at a more rapid rate than other tumors. Aberrant alternative splicing (AS) is found to be common in cancer; however, how this process contributes to cancer prognosis still remains largely unknown. Mutations in RNA-binding proteins (RBPs) may trigger great changes in the splicing process. In this study, we comprehensively analyzed DNA and RNA sequencing data and clinical information of SKCM patients, together with widespread changes in splicing patterns induced by RBP mutations. We screened mRNA expression-related and prognosis-related mutations in RBPs and investigated the potential affections of RBP mutations on splicing patterns. Mutations in 853 RBPs were demonstrated to be correlated with splicing aberrations ( < 0.01). Functional enrichment analysis revealed that these alternative splicing events (ASEs) may participate in tumor progress by regulating the modification process, cell-cycle checkpoint, metabolic pathways, MAPK signaling, PI3K-Akt signaling, and other important pathways in cancer. We also constructed a prediction model based on overall survival-related AS events (OS-ASEs) affected by RBP mutations, which exhibited a good predict efficiency with the area under the curve of 0.989. Our work highlights the importance of RBP mutations in splicing alterations and provides effective biomarkers for prediction of prognosis of SKCM.

摘要

皮肤黑色素瘤(SKCM)在全球范围内的发病率增长速度比其他肿瘤更快。异常可变剪接(AS)在癌症中很常见;然而,这一过程如何影响癌症预后在很大程度上仍不清楚。RNA结合蛋白(RBP)的突变可能会引发剪接过程的巨大变化。在本研究中,我们全面分析了SKCM患者的DNA和RNA测序数据以及临床信息,以及由RBP突变引起的剪接模式的广泛变化。我们筛选了RBP中与mRNA表达相关和与预后相关的突变,并研究了RBP突变对剪接模式的潜在影响。结果表明,853个RBP的突变与剪接异常相关(<0.01)。功能富集分析显示,这些可变剪接事件(ASE)可能通过调节修饰过程、细胞周期检查点、代谢途径、MAPK信号通路、PI3K-Akt信号通路以及癌症中的其他重要通路来参与肿瘤进展。我们还基于受RBP突变影响的与总生存相关的AS事件(OS-ASE)构建了一个预测模型,其曲线下面积为0.989,显示出良好的预测效率。我们的工作突出了RBP突变在剪接改变中的重要性,并为SKCM预后预测提供了有效的生物标志物。

https://cdn.ncbi.nlm.nih.gov/pmc/blobs/3d2a/7593665/dbe7e372a8d9/fonc-10-568469-g0001.jpg

文献检索

告别复杂PubMed语法,用中文像聊天一样搜索,搜遍4000万医学文献。AI智能推荐,让科研检索更轻松。

立即免费搜索

文件翻译

保留排版,准确专业,支持PDF/Word/PPT等文件格式,支持 12+语言互译。

免费翻译文档

深度研究

AI帮你快速写综述,25分钟生成高质量综述,智能提取关键信息,辅助科研写作。

立即免费体验