Suppr超能文献

全基因组测序鉴定脊髓神经鞘瘤中的关键基因。

Whole Genome Sequencing Identifies Key Genes in Spinal Schwannoma.

作者信息

Gao Xin, Zhang Li, Jia Qi, Tang Liang, Guo Wen, Wang Tao, Wu Zheyu, Zhou Wang, Li Zhenxi, Xiao Jianru

机构信息

Orthopedic Oncology Center, Department of Orthopedics, Changzheng Hospital, Second Military Medical University, Shanghai, China.

Key Laboratory of Advanced Theory and Application in Statistics and Data Science - MOE, School of Statistics, East China Normal University, Shanghai, China.

出版信息

Front Genet. 2020 Oct 30;11:507816. doi: 10.3389/fgene.2020.507816. eCollection 2020.

Abstract

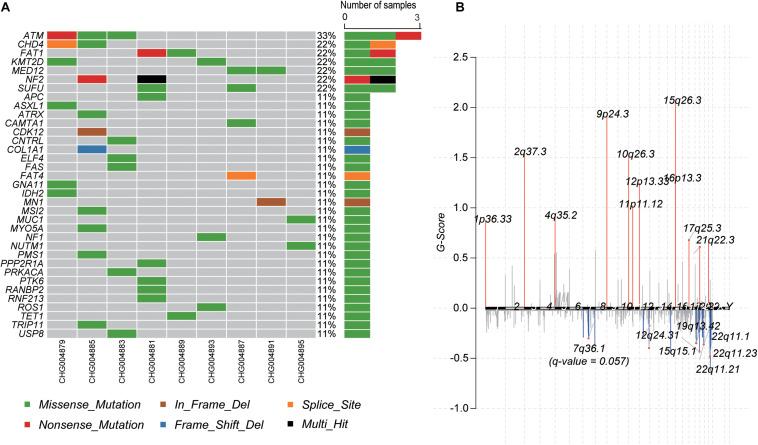
Spinal schwannoma is the most common primary spinal tumor but its genomic landscape and underlying mechanism driving its initiation remain elusive. The aim of the present study was to gain further insights into the molecular mechanisms of this kind of tumor through whole genome sequencing of nine spinal schwannomas and paired blood samples. The results showed that , and were the most frequently mutated cancer-related genes. In addition, the somatic copy number alterations (CNA) was potentially associated with spinal schwannoma, among which was found to be frequently deleted in schwannoma samples. Only a few genes were located within the amplified regions. In contrast, the deleted regions in 15q15.1 and 7q36.1 contained most of these genes. With respect to tumorigenesis, had the highest variant allele frequency (VAF) than other genes, and homozygous deletion was observed in , , and . Pathway-level analysis suggested that Hippo signaling pathway may be a critical pathway controlling the initiation of spinal schwannoma. Collectively, this systematic analysis of DNA sequencing data revealed that some key genes including , , and and Hippo signaling pathway were associated with spinal schwannoma, which may help improve our understanding about the genomic landscape of spinal schwannoma.

摘要

脊髓神经鞘瘤是最常见的原发性脊髓肿瘤,但其基因组图谱和驱动其发生的潜在机制仍不清楚。本研究的目的是通过对9例脊髓神经鞘瘤及其配对血液样本进行全基因组测序,进一步深入了解这类肿瘤的分子机制。结果显示,[此处原文缺失具体基因名称]是最常发生突变的癌症相关基因。此外,体细胞拷贝数改变(CNA)可能与脊髓神经鞘瘤有关,其中[此处原文缺失具体基因名称]在神经鞘瘤样本中经常被缺失。只有少数基因位于扩增区域。相比之下,15q15.1和7q36.1的缺失区域包含了这些基因中的大部分。关于肿瘤发生,[此处原文缺失具体基因名称]的变异等位基因频率(VAF)高于其他基因,并且在[此处原文缺失具体基因名称]、[此处原文缺失具体基因名称]和[此处原文缺失具体基因名称]中观察到纯合缺失。通路水平分析表明,Hippo信号通路可能是控制脊髓神经鞘瘤发生的关键通路。总体而言,对DNA测序数据的这一系统分析表明,包括[此处原文缺失具体基因名称]、[此处原文缺失具体基因名称]和[此处原文缺失具体基因名称]在内的一些关键基因以及Hippo信号通路与脊髓神经鞘瘤有关,这可能有助于提高我们对脊髓神经鞘瘤基因组图谱的理解。

https://cdn.ncbi.nlm.nih.gov/pmc/blobs/ba93/7661748/883bfda5b599/fgene-11-507816-g001.jpg

文献AI研究员

20分钟写一篇综述,助力文献阅读效率提升50倍。

立即体验

用中文搜PubMed

大模型驱动的PubMed中文搜索引擎

马上搜索

文档翻译

学术文献翻译模型,支持多种主流文档格式。

立即体验